一站式电子元器件采购平台

华强商城公众号

一站式电子元器件采购平台

元器件移动商城,随时随地采购

华强商城M站

元器件移动商城,随时随地采购

半导体行业观察第一站!

芯八哥公众号

半导体行业观察第一站!

专注电子产业链,坚持深度原创

华强微电子公众号

专注电子产业链,
坚持深度原创

电子元器件原材料采购信息平台

华强电子网公众号

电子元器件原材料采购
信息平台

用于LLC谐振变换器的半导体NCP4390控制器的介绍、特性、及应用

来源:HQBUY 发布时间:2021-08-02

摘要: NCP4390控制器是一种先进的脉冲频率调制(PFM)控制器,具有SR,为隔离DC/DC变换器提供了良好的效率。NCP4390控制器采用基于电荷控制的电流模式控制技术。该技术将振荡器的三角波形与集成开关电流信息相结合,以确定开关频率。NCP...

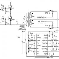
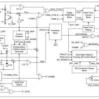
NCP4390控制器是一种先进的脉冲频率调制(PFM)控制器,具有SR,为隔离DC/DC变换器提供了良好的效率。NCP4390控制器采用基于电荷控制的电流模式控制技术。该技术将振荡器的三角波形与集成开关电流信息相结合,以确定开关频率。NCP4390控制器提供了更好的功率级控制-输出传递函数,简化了反馈回路的设计,并允许真正的输入功率限制能力。该控制器具有双边缘跟踪自适应同步整流控制和对单调上升输出进行闭环软启动的特点。典型的应用包括汽车车载充电器、智能100W-2kW+离线和工业电源、大型LED显示器、电信前端电源、入门级服务器和计算能力。


特性

  • 用于同步整流(SR)控制LLC谐振变换器的二次侧PFM控制器
  • 充电电流控制,更好的瞬态响应和简单的反馈回路设计
  • 双边缘跟踪自适应SR控制
  • 闭环软启动输出单调上升
  • 39Hz至690kHz宽工作频率范围
  • 提高轻载效率的绿色功能:
    • 轻载对称PWM控制,限制开关频率
    • 在轻载情况下禁用SR
  • -40°C到125°C宽的工作温度范围
  • 自动重启保护功能:
    • 过流保护((OCP)
    • 输出短路保护(OSP)
    • 非零电压开关(NZS)的补偿削减(频移)
  • 补偿缩减功率限制(频移)
  • 过载保护(OLP),可编程停机延时时间
  • 一次侧开关和二次侧同步整流器的可编程死区时间
  • V(DD)欠压锁定(UVLO)

典型的应用程序示意图



内部块图


声明:本文观点仅代表作者本人,不代表华强商城的观点和立场。如有侵权或者其他问题,请联系本站修改或删除。

社群二维码

关注“华强商城“微信公众号

调查问卷

请问您是:

您希望看到什么内容: