一站式电子元器件采购平台

华强商城公众号

一站式电子元器件采购平台

元器件移动商城,随时随地采购

华强商城M站

元器件移动商城,随时随地采购

半导体行业观察第一站!

芯八哥公众号

半导体行业观察第一站!

专注电子产业链,坚持深度原创

华强微电子公众号

专注电子产业链,
坚持深度原创

电子元器件原材料采购信息平台

华强电子网公众号

电子元器件原材料采购
信息平台

降低热插拔控制电路的电路电流

来源:analog 发布时间:2024-07-23

摘要: 最小化热插拔控制器上的短路电流。

当热插拔控制电路的输出发生短路时,会触发内部断路器功能并断开电路。但在内部断路器做出反应之前,刚开始的短路电流可能达到数百安培。通常热插拔控制器断路器的延迟时间是200ns至400ns,再加上栅极下拉电流有限,栅极关闭时间可能需要10µs至50µs。在此期间,会产生较大的短路电流。

本应用笔记给出了一个简单的外部电路,它能将初始电流尖峰降至最小并在200ns至500ns内隔离短路故障。

典型热插拔电路

我们来考察采用  MAX4272  构建的+12V、6A典型热插拔控制电路(图1)。根据MAX4272的规格指标,可知其包含触发门限分别为50mV和200mV的低速和快速比较器(整个温度范围内,容限分别为43.5mV至56mV和180mV至220mV)。触发电流大小通常为工作电流的1.5至2.0倍,选择R(SENSE) = 5毫欧。R(SENSE)允许有5%的容限,过载条件下低速比较器的触发电流范围是8.28A至11.76A;发生短路时,快速比较器的触发电流范围是34A至46.2A。


图1. 典型的热插拔控制电路

低速比较器的最低触发门限比正常工作电流高38%,快速比较器的短路触发门限是工作电流的6至8倍。

快速比较器的延迟时间为350ns,这一时段的短路电流尖峰仅受限于电路阻抗。此后电流缓慢下降,直至完全隔离短路故障,3mA栅极下拉电流限制了MOSFET M1栅极电容(3nF至4nF)的放电速率。短路电流在15µs至40µs内缓慢减小,与此同时,栅极电压从19V被拉到接近地电位。

峰值短路电流

最初350ns内的峰值电流由以下因素决定:
(a) 电源ESR,(b) 短路状态,(c) R(SENSE)阻值,(d) M1的R(DS(ON)),(e) M1的I(D(ON))。

以上参数均采用最接近实际情况的取值,可以计算出短路时电路的总阻抗:
(电源ESR ≈ 4毫欧) + (短路环节 ≈ 3毫欧) + (R(SENSE) = 5毫欧) + (R(D(ON)) ≈ 4毫欧) ≈ 16毫欧。

这时,短暂的峰值电流为:I(SC) ≈ 750A,并取决于电源的储能电容(带2200µF电容的低ESR背板以750A电流放电时,1µs内电压仅降低340mV)。这种情况下,实际的峰值I(SC)会由M1的I(D(ON))限制到400A左右。

I(D(ON))取决于V(GS),因此有必要检查电路,以确定这一时段的栅-源电压。MAX4272包含一个内部电荷泵,可使正常工作时的栅极电压高出V(IN)约7V。因而MOS管导通时V(GS) = 7V。

短路的第二个影响是它实际上增加了V(GS)。短路在M1的漏-源之间引入了一个电压阶跃 -等于总输入电压的一部分。由于M1的R(D(ON))约为预估的短路总阻抗的1/3,此时施加的V(DS)约为12V阶跃电压的1/3。由漏-栅电容c(dg)和栅-源电容c(gs)组成的分压器会将该阶跃电压的一部分转移到栅极。经过适当计算,可知引入的额外得尔塔V(GS)为300mV至500mV,但短路期间进行的测试表明该值可高达得尔塔V(GS) = +3V。

至此可以清楚地看出,牢固可靠的短路会在几微秒至几十微秒内产生数百安培的电流。

设计者可能希望将I(SC)峰值限制在50A,持续时间小于1µs,但如果不增加更快速的比较器和栅极下拉电路的话,这一要求是不切实际的。然而,可以考虑对电路做一些简单的修改。

  1. 在内部快速比较器最初的350ns响应时间内,电流会由I(D(ON))限制在几百安以内,此时可以通过增加一个简单的外部电路来加快栅极放电,从而将短路持续时间限制≤ (1/2)µs。

  2. 或者用一个稍复杂的外部电路将Isc峰值限制在100A范围内,并且持续时间≤ 200ns。

快速栅极下拉电路限制大短路电流的持续时间

只需增加一个PNP型达林顿管Q1,即可极大地缩短大短路电流的持续时间,如图2所示。二极管D1允许栅极在导通状态下正常充电,而关断时控制器的3mA栅极放电电流改为直接驱动Q1的基极。然后Q1在约100ns时间内迅速完成栅极放电。这样,发生短路时的大电流持续时间大为缩短,仅略大于快速比较器350ns的延迟时间。


图2. 具有快速栅极下拉的热插拔控制器

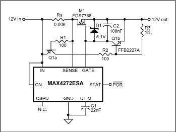
快速限流电路

借助图3所示的电路,可以将短路电流限制在约100A以下,持续时间小于200ns。当R(SENSE)两端的电压差达到约600mV时,PNP型晶体管Q1a将触发并驱动NPN型晶体管Q1b,从而使M1的栅极电容快速放电。


图3. 具有快速短路峰值电流限制功能的热插拔控制器

M1栅极和源极之间的C2可进一步减小发生短路时作用在栅极上的正向瞬态阶跃电压,该电容的取值范围为10nF至100nF。

齐纳二极管D1用来将V(GS)限制到7V (MAX4272提供该电压)以下的某个值。

虽然齐纳二极管D1在偏置电流为5mA时的额定值为5.1V,但在本电路中,MAX4272仅能输出100µA的栅极充电电流(齐纳二极管偏置电流),因此D1会将V(GS)限制在3.4V左右。受到限制的V(GS)可降低I(D(ON)),当然R(D(ON))会增大一些。根据MOS管的数据资料可知:V(GS)为3.4V时R(D(ON))为5毫欧,V(GS)为7V时R(D(ON))为3毫欧。这样可以更快地关断M1。

D1和C2也可以用在图1和图2的电路中,以降低短路时的I(D(ON))。

测试方法-造成短路

没有什么比制造短路更简单了。

但要产生牢固可靠并且重复性较好的短路情况非常富有挑战性。本测试对以下几种制造短路的方法进行了评估。

  • 机械开关  闭合时总会出现几毫秒的触点抖动过程。旋转式多触点开关似乎可以避免类似情况发生,但由于多次大电流闭合所形成的电火花会腐蚀触点,因此开关的重复性令人怀疑。

  • 大电流继电器触点  闭合时也会产生抖动,并且会表现出不同的闭合电阻。

  • 实验证明,可控  硅整流器  的电流上升速率不尽人意。

  • 大电流汞位移继电器  是人们寄予厚望的最佳方法,但结果并不令人满意。一个标称阻抗4毫欧的60A、600V汞继电器在刚开始接触时阻抗为40毫欧,随着电流脉冲流过15µs后会轻松降至4毫欧。

  • 手工短路操作  可提供一种随意的、断续并且非重复性的短接方式,具有较强的随机性!可以获得非常陡的电流波前沿。综上所述,尽管触点腐蚀对每次闭合的重复性有影响,但这种方法仍是最有效(和最经济)的。


最可行的实验室方法是采用多个大输出CMOS施密特线路驱动器来驱动多个并连、低R(D(ON))、NMOS晶体管。由于时间和资源所限,这一方案未被采纳。

如果在实验室里通过机械手段,来始终如一地产生带陡峭电流波前的真正低阻短路故障极为困难。电路工作时几乎肯定会经历这种意外短路故障。

通常人为制造短路将产生如图4所示的电容放电电流和电压波形。上方曲线是选择5V/div档位时记录的短路输出电压, 可以看出大部分时间(25µs/div)内电容放电不足一半。下方曲线是选择25A/div档位时记录的短路电流,可清楚地显示出接触是断断续续的。


图4. 不规则的机械短路信号波形

构建ESR低于5毫欧的电源也不容易。尽管如此,仍竭尽全力构建了一个低ESR (4-5毫欧)的电压源,经细心测量,可知在100A短路情况下电压下降440mV。该电压源的输入端直接并联了1个5500µF的计算机等级电解电容、1个3.3µF多层陶瓷电容以及6个100µF专业聚合物铝电解电容,并由1个10A电源驱动。

短路电流波形

图1所示电路(未作改进)  的短路电流波形如图5所示。由于测量的是电流检测电阻RS两端的电压,并且示波器地与测试电路的+12V输入端相连,因此信号波形看上去是反相的。RS为6毫欧,电压档位选择1V/div,峰值电压为2400mV或400A。电流波前并不像接触良好时一样陡峭。


图5. 电路未作改动时具有400A峰值短路电流

观察图6所示的电压信号波形有助于加深理解,图中给出了短路时的输出电压、M1栅极电压波形以及RS两端的电压。所有电压均以+12V输入为参考。


图6. 电路未作改动时的短路电压和电流波形

V(OUT) - V(IN)信号波形显示,短路期间V(OUT)下降了7V,这表明短路阻抗只略低于总电路阻抗的(1/2)。更低阻抗的短路故障会产生高于400A的峰值电流。信号波形还表明在开始的300ns内短路不是完全牢固可靠;这导致了V(SENSE)信号波形缓慢下落。

由V(GATE)波形可以看出,最初V(GS) = 7V,由于V(OUT)下降,1µs后增至10V左右。5µs后V(GS)仅降至9V,20µs时降至6V,33µs时降至4V。由于放电电流仅为3mA,因此栅极放电缓慢。这样一来,发生短路故障后27µs内短路电流仍为100A。

图2的快速栅极下拉电路  不大会降低最初的短路电流,但PNP型达林顿管下拉会迅速终止电流信号波形。这种配置下的短路电流信号波形如图7所示,峰值电流仍为2400mV或400A,但快速比较器在370ns触发后,电流可在50ns内阻断。还应注意,短路电流信号波形是非常陡峭的,表明机械短路非常可靠。


图7. 快速下拉电路的短路电流波形

当电路电容给输入电容充电时电源电流发生反向,并导致+12V输入端出现一个小幅正向过冲。

图3的快速短路峰值电流限制电路  在限制峰值电流以及短路电流持续时间方面均有效。如图8所示,RS (6毫欧)两端的电压峰值为600mV,对应100A峰值电流。短路电流阻断极其迅速,电流脉冲在200ns内完全终止。


图8. 改进后热插拔控制器电路的短路电流脉冲

利用该技术可将背板电源干扰降至最低,如图9所示,会在测试方法一节中提到的+12V电源上产生小于±500mV的峰值电压干扰。


图9. 图3电路发生短路时引起的背板干扰

再次看到陡峭的电流波前,表明这是一个质量非常高的短路状态。遗憾的是,很难复现这样的陡峭电流波形。

那么发生了什么?

PNP-NPN检测/下拉电路终止短路电流(然后解除控制)如此迅速,以至于MAX4272快速比较器没有足够的时间触发(响应时间 = 350ns)。图10显示了500µs时段的V(GS)信号波形(短路开始后450µs)。由于100µA的栅极充电电流仍然存在,已经被放电的栅极电压又开始上升。大约130µs后,栅极电压被充分充电(3V),V(OUT)升至大约1V,这时短路电流再次开始流动。重新充电的过程很慢,足以使快速比较器在电流为33A时触发(200mV/6毫欧),IC将执行关断和闭锁操作。


图10. 短路情况下V(GS)的时间压缩视图

结论

当热插拔控制电路发生短路故障时,本文讨论的两种电路都可以通过限制功耗来保护背板电源。图2所示的简单电路能够将短路电流持续时间缩短到500ns以内;图3电路稍微复杂些,但可将短路电流限制在100A以内,并且短路电流脉宽小于200ns。

以上任何一种技术都适用于大多数热插拔控制电路。

取决于电源内阻、短路阻抗以及短路故障本身的特性和故障发生时间,个别测试结果会存在一定差异。



声明:本文观点仅代表作者本人,不代表华强商城的观点和立场。如有侵权或者其他问题,请联系本站修改或删除。

社群二维码

关注“华强商城“微信公众号

调查问卷

请问您是:

您希望看到什么内容: