摘要: 高速随机数据生成器方便眼图
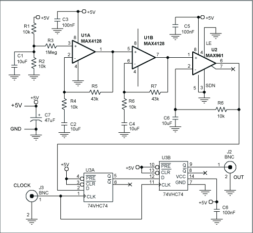
少数组件被集成到一个电路中,创建一个高质量的随机数据流,生成高达62.5MHz的眼图。给出了电路图和眼图。
眼图是评估数字数据链路稳健性的最佳指标之一,它显示了一个单比特窗口(位N),前面是一个随机值位(N-1),后面是一个随机值位(N+1)。
通信系统工程师通常可以使用精密的测试设备来测量和分析通信信道的误码率,但大多数其他工程师没有。对于后一组,电路图1提供一种替代方案——来自单一数字源的刺激。

图1所示。少数组件创建了一个高质量的随机数据流,用于生成眼图。
电阻R1和R2设置的偏置为VCC/2,由C1旁路到地。一个大的1毫欧电阻(R3)作为一个小信号宽带噪声源。放大器U1A和U1B各自提供5V/V的交流增益,但在低频时,由于电容器C2和C4,它们的增益是统一的。U1B输出端放大后的噪声驱动比较器U2,比较器U2输出适合输入到d型触发器(U3A和U3B)的数字信号。
比较器的输出通过低通滤波器反馈到其反相输入,在输出处强制接近50%的占空比。因此,U3A的输出是与电路时钟输入同步的随机位值的数据流。不幸的是,比较器输出信号经常违反U3A的设置和保持时间,导致U3A输出的抖动太多。通过第二个D触发器(U3B)对结果数据流进行时钟处理,可以纠正这个问题。
电路的组件如图所示,工作速度高达62.5Mbps(见眼图)图2). 在20Mbps时,它显示小于200ps(P-P)的抖动,使其适用于常见协议,如RS-422, RS-485, CAN, USB, RS-232和PROFIBUS。

图2。来自图1输出的眼图显示,20Mbps电路的功能最高可达62.5Mbps。
放大器、比较器和触发器的选择取决于预期的应用。放大器U1A和U1B的带宽应与最大期望输出频率相当(在本例中,增益带宽积为25MHz的MAX4128)。该运算放大器的增益为10或更高。对于当前的应用程序,稳定性不是主要考虑的问题。
为了提供合理数量的随机数据,比较器的传播延迟应该与所需的最短位周期相当(过多的传播延迟可能会消除位N-1、N和N+1之间的一种可能状态)。具有4.5ns传播延迟的MAX961是一个不错的选择。人字拖应该提供一个干净的边缘,快速上升时间和很少或没有超调。选择74VHC74来匹配放大器和比较器的2.7V至5.5V范围。74VHC74工作电压从2V到5.5V,最小开关频率(在3V电源下)为80MHz。使用电路时,需要连接2.7V ~ 5.5V的电源(V(CC))和时钟源。为了获得最佳操作,时钟源应以50欧姆终止,并具有从地到V(CC)的全摆幅。通过一段短同轴电缆将输出连接到被测设备(DUT)的输入。不要终止这条线路,因为触发器输出不能驱动50欧姆负载。因为触发器将时钟频率除以2,所以使用所需的位频率作为时钟频率(即,对于10Mbps,将时钟设置为10MHz)。将被测件输出连接到具有足够带宽的示波器,从时钟源触发示波器,并将示波器的持续时间设置为无穷大。
这篇文章的类似版本出现在2004年11月15日的EE时代,星球副刊杂志。
社群二维码
关注“华强商城“微信公众号
Copyright 2010-2023 hqbuy.com,Inc.All right reserved. 服务热线:400-830-6691 粤ICP备05106676号 经营许可证:粤B2-20210308