摘要: 激光驱动器功率控制电路, 用于DS1859和MAX3740的组合方案。文中提供原理图、电路分析和仿真结果。
本文描述并分析了三种可对 MAX3740A 激光器驱动器进行精确激光功率控制的电路。介绍了每种电路的原理图、仿真结果,及其各自的优缺点。
MAX3740A VCSEL激光驱动器的输出功率等级可用软件控制。这可通过其与 DS1859 数字电位器配合使用实现,但需要很高的技巧。本文介绍了设计中面临的挑战,给出了两种利用DS1859和一个分立电阻控制输出功率的方案(方案#1和方案#2),和一个使用单个运放解决所有分立元件方案缺点的新方案(方案#3)。同时还给出了每种方案中光电二极管电流和电位器电压关系的仿真结果。最后总结了每种方案的优缺点。
对于一个特定应用而言,最佳电路取决于设计者的需求。设计中需要考虑的内容包括满足激光功率等级要求的光电二极管电流,调节范围,以及所需的分辨率。设计者可以利用本文的信息来确定一个特定应用的最佳方案。
MAX3740A数据资料 要求在基准引脚(REF)和功率监测光电二极管(MD)之间连接一个电阻来设置光电二极管电流。功率控制环路根据此光电二极管电流控制激光二极管输出强度,以满足平均光功率的要求。问题在于MD的标称电压为1.6V,而REF标称电压为1.8V。电阻两端仅有0.2V来设置光电二极管电流。类似DS1859这样的数字电位器所能达到的最小电阻为1K。对应最大电流为200µA。你可以使用一个固定电阻来增加电流,但无法解决大电流时有限的调节范围,非线性,以及较差的分辨率。
使用DS1859的另一个挑战在于,MAX3740A的MD和REF引脚间的电压变化范围很大。虽然两点间的差值稳定在0.2V,但共模电压变化范围可达±0.5V。MD对地电压较大的变化意味着利用其对地之间电阻定义的电流也会有同样大的变化。
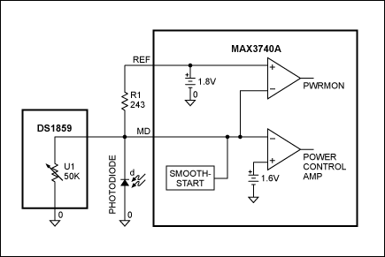
此方案中,DS1859可变电阻和一个806欧姆的固定电阻并联到REF和MD之间,见图1。固定电阻电流为0.2V/806 = 248µA,可变电阻的电流变化范围为0.2V/50K (DS1859最大值) = 4µA至0.2V/1K (DS1859最小值) = 200µA。固定电阻和可变电阻的电流和决定流经光电二极管的电流。这种方法能够在低电流时提供高分辨率的非线性响应。而且不受MD电压变化的影响。

图1. 方案#1的原理图

图2. 方案#1的仿真结果(X轴为以欧姆表示的DS1859电阻值)

图3. 对方案#1的总结
在此方案中,DS1859连接在MD和地之间,一个243欧姆的固定电阻置于REF和MD之间,见图4。固定电阻的电流为0.2V/243 = 823µA。可变电阻的电流变化范围为:1.6V(MD标称电压)/50K (DS1859最大值) = 32µA至1.6V (MD标称电压)/1K (DS1859最小值) = 1600µA。光电二极管的电流等于固定电阻的电流减去可变电阻的电流。这一方法在高电流时提供了较高的分辨率。但电流值强烈依赖于MD的电压变化。注意光电二极管电流在可变电阻值较低时可能出现负值。图5为当MD和REF值在±5V范围内变化时光电二极管电流的变化。

图4. 方案#2的原理图

图5. 方案#2中MD和REF值在±0.5V范围内变化时的仿真结果(X轴为以欧姆表示的DS1859电阻值)

图6. 对方案#2的总结
此方案使用一个小外形(SC70封装)的运放,MAX4245,连接到REF和MD引脚之间,见图7。使用与DS1859和MAX3740A相同的电源时,运放输出电压VO,与MD、REF - MD值,以及DS1859阻值成比例。这使得经过R2的电流与VO与MD的电压差值成比例。从而抵消掉MD引脚电压变化带来的影响,经过R2的电流仅依赖于REF - MD,一个稳定的0.2V,以及DS1859的阻值。经过光电二极管的电流等于经过R1的电流(803µA) + 经过R2的电流。光电二极管电流是电位器阻值的线性函数。此电路可以使用任意阻值的电位器,并可提供任意范围的电流。唯一的限制是运放MAX4245的电流驱动能力。
运放输出电压(VO)可通过下面的公式计算得出。请确认VO电压不超过运放的最大输出摆幅。
VO = REF × - (DS1859/R3) + MD × (1 + DS1859/R3)
VO = -REF × DS1859/R3 + MD + MD × DS1859/R3
VO = MD + (MD - REF) × DS1859/R3
VO = MD - 0.2V × DS1859/R3
VO = 1.0V (最小) - 0.2V × 1K (DS1859最小)/10K = 0.98V
VO = 1.0V (最小) - 0.2V × 50K (DS1859最大)/10K = 0V
VO = 2.0V (最大) - 0.2V × 1K (DS1859最小)/10K = 1.98V
VO = 2.0V (最大) - 0.2V × 50K (DS1859最大)/10K = 1.0V
经过R2的电流值可通过下面的公式计算得出:
I(R2) = (VO - MD)/R2
I(R2) = VO/R2 - MD/R2
I(R2) = (MD - 0.2V × DS1859/R3)/R2 - MD/R2
I(R2) = MD/R2 - 0.2V × DS1859/R2 × R3 - MD/R2
I(R2) = -0.2V × DS1859/R2 × R3
I(R2) = -DS1859/62,000,000
I(R2) = -1K(DS1859最小)/62,000,000 = -16µA
I(R2) = -50K(DS1859最大)/62,000,000 = -806µA

图7. 方案#3的原理图

图8. 方案#3的仿真结果(X轴为以欧姆表示的DS1859电阻值

图9. 对方案#3的总结
本文介绍了三种用来控制MAX3740A激光驱动器功率等级的方案。方案#1和#2非常简单,但是用降低性能换取的。方案#3通过增加了一个运放获得了非常好的线性控制,而且对器件的变化不敏感。设计者都可以根据自己的需要挑选最佳的方案。
社群二维码
关注“华强商城“微信公众号
Copyright 2010-2023 hqbuy.com,Inc.All right reserved. 服务热线:400-830-6691 粤ICP备05106676号 经营许可证:粤B2-20210308