摘要: 保护从停电:非常便宜的完全集成-解释如何实现电池后备电源保护。
考虑一个非常常见的场景:在开发与PC的USB端口连接的外围设备的过程中,设计师一直在考虑如何为其供电的问题。这种电源可能会带来问题,因为外设必须在PC关机和开机运行时都能工作。
从PC的USB端口获取电源是有意义的,但这种方法只允许在PC运行时操作。另一个显而易见的解决方案是一个标准的110VAC插座和一个交直流转换器,但该电源使设备暴露在任何交流插座固有的噪声和电压波动中。因此,碱性电池或可充电电池虽然不能作为唯一的电源,但如果外围设备要便携,则是必要的组件。第三种选择是使用所有三种电源。虽然牺牲了简单性,但这种安排使产品更加通用,而且并不像人们想象的那么困难或昂贵。
适配器和USB端口之间切换的电路可以像MOSFET和二极管一样简单,也可以像两个功率转换器一样复杂。任何一种情况都需要电池,用于备份和便携式操作。下面的讨论将介绍利用这三种电源优势的不同方法。每种选择都有利有弊,但都能完成任务。
一个二极管、一个场效应管和一个电阻构成了一个基本的切换电路。图1的输入级显示了电路如何在USB端口和适配器之间实现无缝切换。当USB供电线上的电压下降时,FET将+5V适配器连接到电池充电器。在250mA的负载下,当USB电压降至+4.3V时,会发生这种连接。

图1所示。这个简单的电路实现了电源的无缝切换,但是有同时连接两个电源的风险。
低组件数使这种拓扑非常可靠,并且还简化了任何必要的调试和故障分析。该电路在高达600mA的电压下提供+1.25V至+5V,效率为95%。备用电池确保该输出不受电源噪声和下垂的影响。而且,为了防止设备不能携带,无需电池也能实现完全的转换功能。
电池充电器只能在+4.35V到+6.5V的输入电压范围内工作。当其供电电压低于+4.35V时,就像在负载下尝试切换时一样,电池充电器与电池完全断开,只留下电池供电负载。当适配器电压较低时,该电路可能无法干净地切换。除非FET以0.5V的阈值关闭,否则它会轻微导电,并允许电池通过该连接到适配器输入放电。缓解这种担忧的一个简单方法是将二极管与适配器串联,从而消除反向电流的可能性。
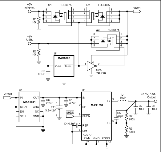
图2的电路虽然稍微复杂一些,但其功能与图1基本相同。当USB电压下降时,该电路不是一个FET连接适配器和电池充电器,而是包括三个FET,一个电压检测器和一个逆变器,以确保在特定切换点连接。

图2。为了保持无缝开关的优势,同时消除同时连接两个电源的可能性,请用MOSFET代替图1中的二极管,并添加电压检测器(U1)和逆变器(U2)。由此产生的电路允许设计者设置一个精确的切换点。
由于设计人员可以将电压检测器(U1)配置为在不同电压下切换,因此在切换过程中看到的任何电压下降也可以由设计人员定义。当U1的VCC低于内部参考电压时,低激活RESET变低并立即打开Q1和Q2。Q3立即被U2A关断,U2A的输入是active-low RESET线。为了保护相关元件免受反向电流的影响,并确保持续向负载供电,逆变器的下降时间确保两个电源的连接最长仅为500ns。对于图1,该电路在高达600mA的电压下提供+1.25V到+5V,效率为95%。电池确保输出抗电源噪声和下垂,对于非便携式设计,切换功能完全没有电池。
从USB输入到适配器输入的精确切换消除了对输入的密切调节的需要,也使设计人员能够确定可接受的下垂水平。二次输入端的背靠背场效应管使电路能够阻挡反向电流,否则电流可能从电池流向任何一个输入。fet还可以防止USB输入和适配器输入之间的任何电位差的影响。
在主输入端使用电压检测器和场效应管,在次输入端使用两个场效应管,增加了电路的复杂性和相对成本,并使该电路更难调试。两个FET的输入电压也比图1的单个FET降低了约0.3V,这降低了USB和适配器输入的效率。同样,电池充电器仅适用于+4.35V至+6.5V的输入电压。
让我们假设所讨论的外设是一个全球定位系统(GPS),它在用户从个人电脑下载地图后在汽车中运行。允许在多个源电压之间切换的电路是至关重要的。图3显示了一种鲁棒和通用的电源/切换电路,与刚才讨论的电路设计相比,它提供了许多优点。

图3。使用升压和降压转换器(U3和U4)使该电路能够保持图2的所有优点,同时以更高的效率运行。
dc-dc降压转换器U3的输入范围(+2.7V至+14V)允许连接到各种源。两个有用的例子包括USB端口和12V汽车电源。U3在+1.25V至+14V的输出电压范围内提供高达1A的输出电流,效率高达96%。在没有USB或适配器电压存在的情况下,电压检测器和逆变器(U1和U2)确保切换到dc-dc步进转换器(U4),该转换器由电池供电,效率高达94%。U4提供高达500mA的输出从+2V到+5.5V。这种灵活性允许用户将信息下载到设备上,从主电源拔下电源,将其携带到汽车或其他电源上,然后再插上电源,所有这些操作都不会中断。
U4的一个限制是,如果在提取大于500mA的负载电流时将电路从USB或适配器源断开,则无法支持操作。U4的输出电压将下降,负载将关闭。此外,由于电路中没有电池充电器,用户需要定期更换电池。(作为替代方案,你可以简单地添加一个充电器和可充电电池。)
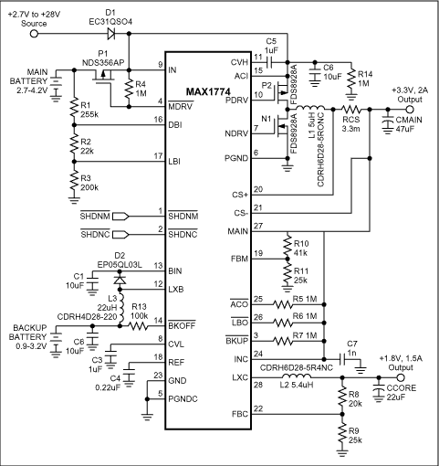
单个IC(图4)提供了一个完全集成的电路,最大限度地减少了电路板空间,并支持多种电源选项。MAX1774包含两个带备用电池切换的高效降压转换器。它提供来自外部电源或主电池的两个输出电压。主输出电压从+2.6V到+5.5V可调,负载电流超过2A,效率高达95%。核心输出从+1V到+5V可调,负载电流高达1.5A,效率高达91%。如果USB和适配器输入都不是活动的,主电池以这些高效率提供两个输出。如果主电池电量不足,MAX1774内部电路将负载切换到备用电池。IC的输入范围(+2.7V至+28V)允许它由标准的110v至5v交直流转换器或汽车的+12V电源供电。

图4。这种完全集成的方法允许最宽的输入电压范围,并包括主电池和备用电池。它的双输出使IC非常通用。
上面概述了用于电源切换的四种不同的电路拓扑,每种电路拓扑都提供了一个备用电池,用于便携性和限电保护。第一个示例仅使用MOSFET和二极管实现电源切换,第四个示例是一个完全集成的选项,可缩短整体上市时间。在这些极端之间有许多电路变化,以达到相同的目的。这些示例旨在作为起点,以便针对特定的应用程序进行优化。
这篇文章的类似版本出现在2003年2月的《便携式设计》杂志上。
社群二维码
关注“华强商城“微信公众号
Copyright 2010-2023 hqbuy.com,Inc.All right reserved. 服务热线:400-830-6691 粤ICP备05106676号 经营许可证:粤B2-20210308