摘要: 本文介绍了MAX9987/90 LO缓冲区/分离器系列的功能和潜在应用。
下面的文章将深入介绍Maxim的新型LO缓冲/分离器系列MAX9987和MAX9990的特性和功能。本文涵盖了特定参数及其对蜂窝基站等系统应用的重要性和影响,并以实际应用电路作为结论,其中配置缓冲/分路电路来调整输出功率电平和数字以及补偿温度波动。
在当今竞争激烈的市场中,无线基站设计人员面临着降低产品成本的艰巨任务,同时保持卓越的性能水平。通过减少DM(直接材料)支出、零件数量、设计时间、性能变化,以及通过设计排除系统故障,可以降低成本。与此同时,蜂窝运营商要求更高密度的系统,在现有基站的占地面积上容纳两到四倍的硬件。
一种常见的解决方案是在整个接收和发送队列中采用更高程度的电路集成。MAX9987/MAX9990系列的LO缓冲器/分离器在设计时就考虑到了这一目标。这些元件通过提供卓越的P(OUT)方差控制、隔离和噪声性能(所有这些都是优化无源混频器设计的关键参数),提高了LO驱动器系列的性能。
下面概述了典型的LO驱动电路,并描述了MAX9987/MAX9990系列部件如何针对几乎任何LO驱动应用进行优化。
典型的LO阵容需要一个缓冲放大器来隔离和驱动输出功率相对较低的VCO的无源混频器。大多数无源混频器需要驱动电平范围从+14dBm到+20dBm。然而,简单地放大VCO信号是不足以优化混频器性能的。任何LO产品线的一个关键要求是,尽管温度、电压和VCO驱动发生变化,仍能保持标称驱动水平。未能包含LO驱动器变化可能导致接收器灵敏度和IP3性能下降。对于传输链来说,LO驱动变化也会影响输出功率、IP3和相应的ACPR。
在LO驱动电路中遇到的大多数方差与VCO的输出特性直接相关。根据温度、频率和部件之间的差异,压控振荡器的输出功率通常可以变化±3dB。表1提供了这些方差贡献因素的详细信息。
| 参数 | 参数范围 | 典型功率方差 |
| 温度 | -40℃~ +85℃ | ±0.5dB ~±1dB |
| 频率 | ±30兆赫 | ±0.5dB ~±1dB |
| 硬件部分的区别 | ±1dB ~±2dB | |
| 总方差 | 超过温度,频率和组件对组件 | ±2dB至±3dB |
如图所示,压控振荡器各部分之间的差异是LO驱动电路中功率方差的最重要贡献者。然而,一个好的LO驱动电路试图用一个通用的解决方案来解决所有的差异。
离散解决方案通常用于当今的高功率分集和单支路LO驱动电路(见图1)。这些电路中绝大多数使用至少一个被驱动至饱和的放大器。通过将放大器推向压缩状态,无论P(in)、温度和电源电压如何变化,都可以提供相对稳定的输出驱动水平。

图1所示。典型应用电路使用MAX9987/MAX9988 LO缓冲/分路器。
然而,这些离散解决方案的缺点是它们相对笨重,特别是当设计师使用集总或分布式威尔金森分路器作为功率分路器的表示时。此外,如表2所示,零件计数可以是显著的.
| 组件 | 最大零件数 | 竞争方案部件数 | 每件空间 ²(毫米) | 最大解空间(mm²) | 竞赛方案空间(mm²) | 每件平均成本 | 马克西姆成本 | 竞争解决方案成本 | 节约成本 |
| C | 14 | 16 | 3.75 | 52.5 | 60 | 0.01美元 | 0.14美元 | 0.16美元 | 0.02美元 |
| l | 0 | 9 | 7.7 | 0 | 69.3 | 0.04美元 | 0.00美元 | 0.36美元 | 0.36美元 |
| R | 5 | 4 | 3.75 | 18.75 | 15 | 0.005美元 | 0.03美元 | 0.02美元 | - 0.01美元 |
| 安培 | 0 | 4 | 18.5 | 0 | 74 | 1.10美元 | 0.00美元 | 4.40美元 | 4.40美元 |
| 分束器 | 0 | 1 | 31 | 0 | 31 | 1.25美元 | 0.00美元 | 1.25美元 | 1.25美元 |
| MAX9987 / MAX9988 | 1 | 0 | 25 | 25 | 0 | ||||
| 总计 | 20. | 34 | 96.25 | 249.3 | 6.03美元 |
如图1所示,MAX9987/ MAX9988取代了四个分立放大器、一个无源分频器和耦合器,以及数十个偏置元件。这种高度集成度使设计人员能够将LO驱动电路的整体尺寸减小2.5倍,同时将零件数量减少多达41%。表2更详细地展示了该部件与其离散等效部件的对比情况。
这些组件是蜂窝/GSM/DCS/PCS和UMTS基站应用的理想选择,这些应用需要双高电平LO驱动器来实现分集发射和接收队列。单输出版本,即MAX9989 /MAX9990,可以类似地用于单支路系统。每个器件的核心是片上缓冲电路,它提供40dB的输出到输入隔离,以防止LO拉拔,以及30dB的输出到输出隔离,以减少支路到支路的干扰。作为一个额外的好处,MAX9987/MAX9990具有板载锁相环放大器,可提供方便的+3dBm输出用于预标器反馈。MAX9987/MAX9990系列的每个成员都采用非常小的引脚兼容5mm x 5mm QFN-20封装。
MAX9987-MAX9990系列LO缓冲/分路器专为在温度(-40°C至+85°C)、P(IN)(±3dB)和V(SUPPLY)(5±0.25V)下提供优于±1dB的LO驱动控制而设计;所有不使用外部校准或控制。
图2描述了MAX9987/MAX9990典型应用电路的P(OUT)和P(IN)之间的基本关系。如图所示,该器件能够在±3dB的相对较大的P(IN)摆幅下提供±1dB的方差控制。设计人员的任务是为MAX9987/MAX9990提供标称的P(IN)水平。在这个标称水平确定后,所有的方差控制,包括部分到部分的变化,都由集成电路直接处理。

图2。MAX9987/MAX9990输出功率特性采用典型应用电路(标称P(OUT)设置为+17dBm)。
+17dBm的标称输出电平如图2所示。但是,请注意,MAX9987/MAX9990还具有一个功能,即设计人员可以通过实现四个外部偏置电阻来精确设置输出功率电平。实际上,这些电阻决定了芯片内部放大器的偏置程度。指定的输出功率水平可调,从+14dBm到+20dBm,取决于所选的电阻设置。(见图3;MAX9987/MAX9990数据表也可以提供额外的详细信息)。

图3。P(OUT)电平控制使用MAX9987/MAX9990的偏置特性。
对于大多数LO驱动应用,±1dB的方差控制足以优化混频器性能。然而,在某些情况下,设计师可能会发现将这种差异限制到更低的限度是可取的。
下面介绍的技术通过扩展MAX9987/MAX9990的功能来产生精确到0.05dB以内的标称输出电平,从而满足了这种应用。这样的调整使设计人员能够校准导致输入驱动电平差异的零件之间的差异。在典型的LO驱动电路的情况下,VCO的±2dB的部分到部分的变化可以完全消除。剩下的就是一个非常可控的得尔塔,在温度和电压上小于±0.5dB,以校准值P(OUT)为中心。
校准过程由MAX9987/MAX9990的可编程P(OUT)功能简化。而不是使用固定电阻,可以直接控制输出功率与电压施加到参考引脚。这种类型的控制提供了随时修改输出功率的选项,并且可以在校准测试期间实现动态调整。所建议的方法,如图4所示,允许在生产环境中测试和设置输出功率水平。在本文的末尾还提出了其他可能的实现。

图4。RF感测和DAC功率控制电路为MAX9989/MAX9990(单输出版本)。
出于演示目的,图4中所示的设计目标是在MAX9989上设置(高精度)17dBm的输出功率电平。其他输出功率水平是可能的,取决于施加到参考引脚的偏置水平。此外,该技术可以应用于MAX9987/MAX9990系列的任何成员。
对于该电路实现的台架测试,使用900MHz恒定+7dBm射频源驱动MAX9989。图5显示了该特定电路的RF输出与DAC电压的传递函数。该电路的实验室测量表明,MAX9989的输出功率可以微调,精度为0.05dB。应该注意的是,对于这个特定的电路,17dBm的标称电平(传递给负载)对应于320mV的DAC电压。校准端口上使用的耦合器从MAX9989提取-7.4dBm的功率,因此设计人员需要将器件上的偏置提高一点,以补偿0.3dB的耦合器损耗。

图5。测量射频功率与MAX9989控制电压的关系。
以下列出了图4所示实现的一些关键发现:
DAC选择:如果使用10位DAC设置0到1.25V之间的电压,则控制分辨率为:

控制大约为0.02dB/mV,因此分辨率有效为0.02dB(这对于我们的目标0.05dB控制来说已经足够了)。根据应用程序的目标,可以使用8位DAC来提供足够的分辨率。为了测量简单,图5所示的图是使用集成在MAX1407(芯片上的数据采集系统)中的DAC生成的。其他独立的dac,如2通道,3线接口,8位MAX519,也适用于这种类型的控制。
DAC参考图4中使用的MAX1407有一个1.25V的内部参考,用于Maxim的内部测试。如果使用另一个DAC,则可以利用MAX9989的内部1.5V参考源(在设备的引脚5上可用)。
低通滤波器低通滤波器用于抑制由饱和放大器产生的任何二阶或高阶谐波分量。当直接测量负载射频功率时,也应使用低通滤波器。在这种情况下,使用了1200MHz同轴滤波器。
对图4中的电路的进一步增强也是可能的;以下是另外四种可能性:
输出功率设置为17dBm以外的级别设计人员可能希望将输出功率精确设置为+14至+17dBm之间的水平。为此,将引脚6 (BIASIN)连接到图4所示的电阻R2和R4。R2和R4的建议值如MAX9989数据手册表1所示。
大范围功率变化调整MAX9987/MAX9990的功率水平可能更大范围,而不是精确设置在特定水平。如上所述,该设备的输出功率水平可从+14到+20dBm调节。DAC控制可以通过用户控制来实现这些输出功率电平。为了扩大控制范围,建议提高或降低引脚6和7上的偏置电压,而不是只提高引脚7上的偏置电压。由于每个引脚需要不同的偏置,因此建议设计人员在此实现中使用两个单独的dac。请参阅图3,了解应用于引脚6和7的理想电压的详细信息。
温度控制如果设计师能够考虑环境温度的变化,则P(OUT)方差的数量可以进一步减少。如图6和7所示,可以将温度传感器连接到MAX9989的偏置控制。可以实现正或负温度斜率,允许用户设置功率/温度曲线,以提取以下RF级的最佳质量。

图6。采用数字技术进行温度补偿。

图7。温度补偿技术。
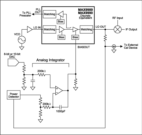
实时封闭控制回路闭环控制系统可用于更高的精度。图8表示了使用集成电路的一种可能实现。

图8。闭环控制。
无论其实现方式如何,MAX9987/MAX9990都是提供高电平LO驱动器的理想部件,具有出色的P(OUT)方差控制。通过使用这些器件,基站设计人员可以大大提高其LO驱动电路的性能,同时只使用当前元件数量和电路板占地面积的一小部分。这些进步将帮助设计人员满足当今基站运营商日益增长的需求。
这篇文章的类似版本出现在2003年2月的《微波》杂志上。射频杂志。
社群二维码
关注“华强商城“微信公众号
Copyright 2010-2023 hqbuy.com,Inc.All right reserved. 服务热线:400-830-6691 粤ICP备05106676号 经营许可证:粤B2-20210308