摘要: LED驱动电路说明了如何混合LED数量和类型,同时消除限流电阻,驱动不同LED组,并且只需要一个电源电压。
本应用说明介绍了一种技术,该技术允许您混合LED数量和类型,并且只需要一个电源电压。
这篇文章的类似版本出现在2002年10月3日的经济日报杂志。
便携式系统通常使用不同颜色的led——白色用于显示背光,绿色用于键盘照明,红色用于供电,等等,每种颜色的数量都是不同的。通常,led由至少两个电源驱动,一个用于“标准”led(红色和绿色),一个用于白光led(白光led需要更高的正向电压)。键盘和其他指示led都有限流电阻。
电路图1通过作为电流反射镜的晶体管Q1-Q4驱动LED串。这种技术有以下优点:
消除限流电阻
驱动不同的led组
只需要一个电源电压
允许每个串在不同的电流下工作
并允许所有led的亮度调整与一个控制点(U1的ADJ引脚)。

图1所示 在这个LED驱动电路中,开关转换器(U1)和相关组件允许您混合LED数量和类型。
晶体管Q2-Q4反映二极管连接晶体管Q1中的电流。请注意,Q1电流设置串(LED D3-D5)应该具有等于或大于后续LED串的电压。(如果没有,则电流镜像字符串可能没有足够的电压开销来正常工作。)您可以通过放置具有较大正向压降的led(例如白色led的大约2.8V至3.7V范围)或更多数量的类似led,轻松地在第一串中满足该要求。然后,可以很容易地容纳具有较低电压负担的后续串。
匹配晶体管电流镜在所有led中保持恒定且相等的电流,无论数量和类型如何。这种配置允许使用单个电源和单个点来调节LED亮度。
参考串和镜像串之间的任何功率差异都会在该串的电流镜像晶体管中耗散:P(MAX)(晶体管)= (V(OUT) - 300mV - V(led)) × I(LEDMAX)。电流检测电阻值R2 = 300mV/I(LEDMAX),其中I(LEDMAX)是所有串的电流之和。(有关全面的电路和零件列表,请参阅Maxim的MAX1698EVKIT数据表。)
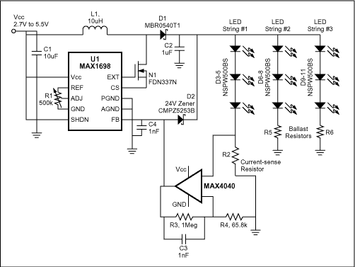
当没有电流镜驱动相同的led时,可以通过在电流检测电阻上替换微功率运放来减少感测电阻和镇流器电阻的功耗(图2). 该电路通过降低电阻值及其相关损耗来提高效率。将电流检测信号提高约16,可以使R2和镇流器电阻的值等效降低。

图2 如图所示修改图1可以降低标准应用程序中的总体功耗。
R2的典型值为15欧姆,表示损耗为18mW(即三个电阻中的每个电阻为20mA²× 15欧姆)。若R2 = R5 = R6 = 0.931欧姆,则电阻的功率损耗降至1.12mW。运算放大器的最大功耗仅为20µA,功耗为100µW。
社群二维码
关注“华强商城“微信公众号
Copyright 2010-2023 hqbuy.com,Inc.All right reserved. 服务热线:400-830-6691 粤ICP备05106676号 经营许可证:粤B2-20210308