摘要: 传感器信号调节器和脉宽调制(PWM)将压阻式传感器的非线性降低到其固有可重复性的1%以内。传感器信号调节器产生惠斯通电桥的激励电压,该电压与电源成比例,并通过PWM传输。
本应用说明解释了压阻式传感器在温度上的非线性误差。通过使用Maxim传感器信号调节器和变送器来传输传感器信息,该误差可以减少到传感器固有可重复性限制的1%以内。一种传输方法使用脉冲宽度调制(PWM)调制比率输出。与电流环类似,PWM输出具有良好的抗噪性,适合长距离传输。MAX1452传感器信号调节器的特点。
这篇文章的类似版本出现在2002年3月的医疗设计新闻杂志。
目前大多数硅压阻式传感器用于压力传感应用。采用大块微加工技术制造,它们通常在单个单片模具上布置为四电阻惠斯通电桥。像集成电路一样,传感器价格低廉,因为它们是在包含数百到数千个传感元件的晶圆上加工的。到目前为止,这些IC传感器大多用于汽车、消费和工业应用的中低精度要求。
众所周知,压阻式传感器在温度上具有非线性误差,这限制了它们在高端市场的使用,目前由更昂贵的应变片和其他类型的传感器解决。纠正硅压阻式传感器的复杂误差通常需要相当多的电子设备,但Maxim的传感器信号调节器(MAX1450, MAX1452, MAX1455, MAX1462和MAX1464)将这些误差纠正到传感器固有可重复性限制的1%以内。Maxim的传感器信号调节器制造廉价的换能器,提供总误差<在较宽的工作温度范围内,可达1%。
最常见的换能器输出是比率输出(0.5V至4.5V)和电流环路输出(4mA至20mA)。一个标准的比率电路补偿传感器在整个温度范围内,0.5V的偏移和4.0V的跨度。电流环路,其期望偏移量为4mA,期望跨度为16mA,与电压输出换能器相比,具有几个优点。电流回路不需要精确和稳定的电源电压;它们对V = IR滴的不敏感使它们适合远距离传输;通常用于电流回路的2线双绞线具有很好的抗噪性。远程供电,通过不需要的4mA电流进行信息传输。4mA偏置也提供了零(4mA)和无信息(无电流流)之间的区别。
另一种传输传感器信息的方法是使用脉冲宽度调制(PWM)调制比率输出。调制信号(V(M))是换能器的比率输出。在PWM配置中,所需的偏移量对应于10%的占空比,而跨度对应于80%的占空比。当传感器的比率输出从0.5V变化到4.5V时,相应的占空比从10%变化到90%。与电流环类似,PWM输出具有良好的抗噪性,适合长距离传输。
PWM在电池供电的应用中提供了更好的工作效率。在5V系统中,电流环换能器需要20mW到100mW进行信息传输。当PWM发射器连接到高阻抗节点时,用PWM传输比率度量输出将需要小于1mW。
生成PWM信号的最简单方法是将消息信号与三角形或斜坡波形进行比较。当输入大于三角形波形(载波)时,输出为高输出,当输入小于三角形波形时输出为低输出(图1)。因此,PWM所需的两个基本模块是三角形波形发生器和比较器。

图1所示 如图所示配置的比较器产生PWM输出。
在图2中,MAX492运算放大器产生三角形波形,MAX942比较器产生PWM输出信号。该电路的波形和相关方程如图3所示。

图2 这种基本配置中的三角波是由双运放(U1)产生的。PWM信号由双比较器(U2)产生。

图3 这些波形和方程说明了图2中电路的工作原理。
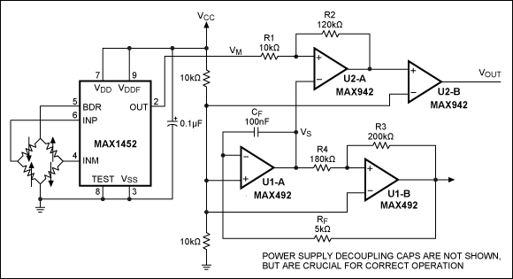
MAX492双轨运放产生三角波。由于三角形波形的动态范围必须大于传感器的动态范围,因此需要轨对轨的能力。积分器电路(U1-A)产生一个正向或负向斜坡,斜坡由R(F)和C(F)决定。比较器级(U1-B)反转斜坡的斜率,三角波形频率由图3中的公式给出。对于所示的组件值,斜坡频率和PWM输出约为500Hz。虽然没有在图2和图4中显示,但0.1µF去耦电容器应该包括在电源端子上。
双比较器(MAX942)将斜坡波形与传感器电压进行比较。该比较器具有应用程序所需的轨对轨输入范围。R1和R2提供迟滞,这确保了在传感器输入快速变化的情况下PWM输出的准确性。U2-A提供PWM输出,U2-B提供隔离和额外缓冲。
在完整的PWM换能器电路中(图4),MAX1452信号调节器为惠斯通电桥产生比率补偿输出,然后转换为PWM输出。由于MAX1452输出随压力变化,pwm输出占空比也相应变化。请注意,MAX1452可以被前面提到的任何输出信号调理专用ic (asic)所取代。

图4 惠斯通电桥(左上)的激励电压与这个完整的PWM换能器电路中的电源呈比例关系。
传感器补偿需要精确测量PWM输出的脉宽,用于此目的的一种仪器是带脉宽测量选项的频率计数器。您还可以将PWM输出接口到微控制器,然后使用控制器的内部定时器来计算从低到高和从高到低转换之间的时间间隔。无论哪种方式,测量的PWM值都用于计算编程信号调理IC(例如MAX1452)所需的系数。
MAX1452集成了四个16位数字转换器(dac),一个温度传感器和温度索引系数表,适用于温度补偿和线性化大多数桥式传感器。偏移量、跨度、偏移量TC和跨度TC的参数可以通过长取四个具有唯一校准值的相应dac来校正。在跨度和偏移量dac中加载的值是从查找表派生的。与上一代信号调节器中使用的两点补偿算法相比,这种温度驱动的查找表增加了灵活性,简化了校准过程。
校准涉及使用所有四个dac的标称初始值对所讨论的换能器系列有效。然后将传感器设置为温度T1,并施加最大压力。使用上述方法之一测量相应的PWM输出(PWMFS)。接下来,测量PWM输出的最小压力(PWM0)。PWM跨度为PWMSpanT1 = PWMFS -PWM0。因为所需的跨度通常为80%,所以所需的跨度DAC值可以使用表达式计算:
IdealSpanDACT1 = CurrentSpanDAC × 80%/PWMSpanT1
然后将失调DAC设置为获得占空比为10%的输出。
要获得量程和偏置dac的值,在温度T2下对换能器重复上述步骤。您可以添加更多的温度点(高达114),以获得更高的精度。编程多达114个独立的16位EEPROM位置,可以在-40°C至+125°C的温度范围内以1.5°C的增量进行校正。(加载到查找表中的修正系数是每个DAC在每个温度下记录的值之间的线性插值。)多点功能不仅可以实现简单的一阶传感器补偿,还可以匹配不寻常的温度曲线。按照这个程序,上述电路补偿传感器快速,有效,并在0.2%的固有可重复性误差。
社群二维码
关注“华强商城“微信公众号
Copyright 2010-2023 hqbuy.com,Inc.All right reserved. 服务热线:400-830-6691 粤ICP备05106676号 经营许可证:粤B2-20210308