摘要: 差分HSTL (High Speed Transceiver Logic)和PECL (Positive Emitter Coupled Logic)是两种高速接口标准,在一定条件下可以实现互连。
本应用笔记讨论了将差分HSTL(高速收发器逻辑)输出连接到PECL(正射极耦合逻辑)输入的条件。
PECL和HSTL是目前常用的两种高速接口标准。PECL(正电源参考ECL)是比HSTL更老的标准,是作为TTL逻辑标准的更高速度替代方案而开发的。HSTL被定义为数字集成电路的接口标准。这两个标准并不直接兼容。有些PECL设备可以接收差分HSTL信号,但为了保证运行,需要仔细检查HSTL输出规格和PECL输入规格。通常,这样的PECL设备只能接收短距离传输的HSTL信号。本应用说明描述了将符合HSTL输出的ic直接连接到具有PECL输入的设备所需的规范标准。
高速收发器逻辑(HSTL)是数字集成电路的1.5V输出缓冲电源参考接口标准。HSTL可以以单端和差分形式实现,旨在成为一种技术独立的标准,适用于CMOS和双极ic。Jedec标准EIA/JESD8-6描述了符合HSTL要求的功能和参数约束。
EIA/JESD8-6描述了一个标称1.5V输出缓冲电源电压(Vddq)的接口,其中Vddq与主IC电源电压无关。HSTL输入参考电压(Vref)名义上是Vddq的一半。然后根据Vref和Vddq定义单端HSTL输入和输出级别。此外,EIA/JESD8-6定义了直流和交流输入和输出电平,作为保证交流条件下性能的手段。图1以图表形式显示了HSTL I/O级别。表1列出了一些关键的HSTL输入和输出规范。

图1所示 HSTL I/O级别。
| 象征 | 参数 | 最小值 | Typ | 马克斯 | 单位 | 评论 | 
| V (DD) | 设备供电电压 | N/A | N/A | V | 未指定/不受限制。 | |
| V (DDQ) | 输出电源电压 | 1.4 | 1.5 | 1.6 | V | |
| V (REF) | 输入基准电压 | 0.68 | 0.75 | 0.90 | V | |
| V (IH) (DC) | 直流输入逻辑高电平 | V (REF) + 0.10 | V (DDQ) + 0.3 | V | ||
| V (IL) (DC) | 直流输入逻辑低 | -0.30 | V(ref) - 0.10 | V | ||
| V (IH) (AC) | 交流输入逻辑高电平 | V (REF) + 0.20 | V | |||
| V (IL) (AC) | 交流输入逻辑低 | -0.20 V (REF) | V | |||
| V (DIF) (DC) | 直流差动输入 | 0.20 | V (DDQ) + 0.60 | V | ||
| V (DIF) (AC) | 交流差动输入 | 0.40 | V (DDQ) + 0.60 | V | ||
| V (OH) (DC) | 直流输出逻辑高 | -0.4 V (DDQ) | V | 注1 | ||
| V (OL) (DC) | 直流输出逻辑低 | 0.4 | V | 注1 | ||
| V (OH) (AC) | 交流输出逻辑高电平 | -0.5 V (DDQ) | V | 注1 | ||
| V (OL) (AC) | 交流输出逻辑低 | 0.5 | V | 注1 | ||
| *注1。输出电压负载情况取决于输出配置和负载类型。JESD8-6标准涵盖了四种配置,最小负载电流范围为8mA至24mA。 | ||||||
正射极耦合逻辑(PECL)是一种正供电轨参考高速传输标准,已优化用于双极集成电路技术。PECL本质上是与发射器耦合逻辑(ECL)相同的标准。ECL系统的电源是接地和负电源电压(V(EE))。ECL输入和输出是接地参考。PECL系统从正电源(V(CC))和地运行。PECL输入和输出是V(CC)参考的。在大多数情况下,PECL和ECL设备是可互换的。
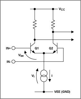
图2显示了一个简化的PECL输入级,包括一个差分对(Q1, Q2)和一个尾电流源(I)。输入晶体管将根据输入IN+和IN-的相对电压切换。如果IN+处于比IN-更正的电压,Q1将打开,Q2将关闭。如果IN-比IN+更正,则反过来成立。通常只需要几毫伏的差分信号来切换输入晶体管,尽管需要比这更大的电压来保证数据表中引用的设备输出水平。大多数PECL数据表指定至少100mV的差分输入电压(V(ID)),以保证指定的输出电平。图4显示了电压(ID)范围为100mV至3V的PECL输入级的示例数据表值。

图2 简化PECL输入阶段。
在输入IN+和IN-处施加的绝对电压有额外的限制。这些是差分输入高电压和低电压范围。在旧的PECL设备上,输入电压范围仅限于各种PECL规范的要求。许多较新的设备具有扩展的输入范围,允许在输入信号规范中具有一定的灵活性。Maxim PECL部件的差分输入低电压(V(ILD))范围通常包括负电源电压。参考表2,当in -相对于in +低时,晶体管Q2关断。进一步降低输入端的电压不会改变这种情况,也不会降低设计合理的电路的输入级响应特性。因此,合适的输入电路将接受V(ILD)值,其中包括V(EE)。
在这种情况下,打开的晶体管Q1就没有那么幸运了。为了使Q1保持on状态,必须在In +处有足够的电压来提供Q1的基极发射极压降(V(be))和电流源的最小工作电压(V(i))。这就限制了差分输入高压(V(IHD))。表2所示的数据表示例规定了最小V(IHD)为V(EE) + 1.2V,这是在正常工作参数范围内维持Q1和尾电流源所需的最小电压。
进一步考虑的是在切换过程中的输入级行为。对于理想的输入信号,V(IHD)的值下降到输入信号交叉点(差分零点),并随着输入信号状态的改变再次上升到V(OH)水平。在这种情况下,精确的输入级行为是复杂的,并且取决于输入边缘率和PECL器件内的各种内部时间常数。对于边缘速率低于约1ns (V(IHD) <V(IHD)(min)小于1ns时,应该不会对PECL器件响应产生明显影响。对于远大于1ns的边缘速率,应该在PECL器件输出处观察到脉冲倾斜效应(脉冲倾斜是当差分对的一个输出在另一个输出之前开始转换时所看到的效应)。
| 参数 | 象征 | 40°C | 25°C | + 85°C | 单位 | |||
| 最小值 | 马克斯 | 最小值 | 马克斯 | 最小值 | 马克斯 | |||
| 差分输入高压 | V (IHD) | V (EE) + 1.2 | V (CC) | V (EE) + 1.2 | V (CC) | V (EE) + 1.2 | V (CC) | V | 
| 差分输入低电压 | V (ILD) | V (EE) | -0.100 V (CC) | V (EE) | -0.100 V (CC) | V (EE) | -0.100 V (CC) | V | 
| 差分输入电压 | V (ID) | 0.100 | 3.0 | 0.100 | 3.0 | 0.100 | 3.0 | V | 
| 输入电流 | 我(IH),我(IL) | -100年 | One hundred. | -100年 | One hundred. | -100年 | One hundred. | µ一 | 
三个基本标准决定了特定差分HSTL输出和PECL输入的兼容性。这些是差分电压(VOH-VOL/VID),差分电压低电平(VOL/VILD)和差分电压高电平(VOH/VIHD)。在每种情况下,兼容性的条件都是HSTL输出参数的最小值必须大于对应的PECL输入参数的最小值。
用不等式语句表示,这三个标准是:
(VOH-VOL) min (HSTL) >= VID min (PECL)
VOL min (HSTL) >= VILD min (PECL)
VOH min (HSTL) >= VIHD min (PECL)
图3以信号跟踪的形式说明了这些兼容性条件。

图3 差分HSTL输出和PECL输入之间的兼容性条件。
在上述三个条件中,限制因素通常是PECL输入和HSTL输出的VIHD(min)和VOH(min)规格之间的关系。这是因为PECL输入级的结构对VIHD(min)施加了限制。PECL设备的数据手册中注明输入是否兼容差分HSTL信号,一般是在规定VEE (GND)的VILD(min)和VIHD(min)不大于VEE + 1.2V (1.2V)的基础上注明的。仍然需要仔细检查发射机的HSTL输出规格,因为有些设备可能不适合驱动指定的PECL VIHD电平。
单端HSTL信号通常在约0.75V的参考电压附近摆动。理想的单端接收机会在HSTL信号通过0.75V参考点时切换。通过将单端信号连接到一个输入端,并在另一个输入端施加0.75V参考,差分输入将被配置为理想的接收器。图3所示的输入级将通过将输入信号连接到in +并将基准应用于in -来配置为非反相单端接收器。在这种情况下,(差分)输入级在输入高时看到一个等于VOH的高电平,在输入低时看到一个等于VREF的高电平。为了使PECL输入级作为理想的单端接收器,指定的VIHD(min)值必须小于或等于参考电压VREF。这种情况如图4所示。对差分电压和差分电压低电平规格的限制适用于差分信号情况,除了差分电压由信号高低电平与VREF之间的关系给出。
所得标准如下:
(VOH-VREF) min (HSTL) >= VID min (PECL)
(VREF-VOL) min (HSTL) >= VID min (PECL)
VOL min (HSTL) >= VILD min (PECL)
VREF min >= VIHD min (PECL)

图4 单端HSTL输出和PECL输入兼容的条件。
PECL输入设备一般不能接收单端HSTL兼容信号。在某些情况下,可以将PECL输入配置为理想的接收器行为所需的略高的参考电压。这将导致一些脉宽失真,这取决于HSTL信号的过渡时间和频率。在大多数情况下,需要一个将信号偏向Vcc的阻性电平移位网络来保证运行。
HSTL和PECL接口标准不是直接兼容的。部分PECL设备可以接收差分HSTL信号,但一般不能接收单端HSTL信号。决定器件是否适合接收HSTL的PECL输入规格参数是差分输入电压(VID)、差分输入低电压(VILD)和差分输入高电压(VIHD)。对应的HSTL输出规格参数为差分输出电压(VOH-VOL)、输出低压(VOL)和输出高压(VOH)。为了确保HSTL输出和PECL输入之间的兼容性,通常需要仔细检查设备数据表。
                        社群二维码
                        关注“华强商城“微信公众号
Copyright 2010-2023 hqbuy.com,Inc.All right reserved. 服务热线:400-830-6691 粤ICP备05106676号 经营许可证:粤B2-20210308