一站式电子元器件采购平台

华强商城公众号

一站式电子元器件采购平台

元器件移动商城,随时随地采购

华强商城M站

元器件移动商城,随时随地采购

半导体行业观察第一站!

芯八哥公众号

半导体行业观察第一站!

专注电子产业链,坚持深度原创

华强微电子公众号

专注电子产业链,
坚持深度原创

电子元器件原材料采购信息平台

华强电子网公众号

电子元器件原材料采购
信息平台

选择MAX1932外部电感,二极管,电流检测电阻和输出滤波电容,用于最坏情况

来源:analog 发布时间:2023-12-21

摘要: MAX1932是一款针对雪崩光电二极管(APD)偏置电源的升压转换器控制器,适用于中长距离光通信网络。虽然MAX1932可以在连续或间断导通模式下工作,但由于APD偏置应用的输出电压与输入电压的高比率和高开关频率,因此选择了间断导通模式升压拓扑。

MAX1932是一款针对雪崩光电二极管(APD)偏置电源的升压转换器控制器,适用于中长距离光通信网络。虽然MAX1932可以在连续或间断导通模式下工作,但由于APD偏置应用的输出电压与输入电压的高比率和高开关频率,因此选择了间断导通模式升压拓扑。本应用笔记描述了固定频率不连续导通模式升压拓扑结构,并展示了如何在最坏情况下选择电感、二极管和输出滤波电容器。

不连续模式意味着在一个开关周期中有一个电感电流为零的间隔。参见图1的原理图和图2的相关波形。在每个开关周期开始时,MOSFET (Q1)导通,从而在电感(L1)上施加输入电压。电感电流从零上升到峰值(I(L1_PK)),需要存储足够的能量来支持输出。这个存储的能量将完全释放到输出通过二极管D1在Q1关断时间结束之前,其中电感电流衰减到零。

每个开关周期电感L1存储和释放的能量为:

E(s) = 0.5l1 × (i (l1_pk))²

在开关频率f(S)时,电感释放的功率为:

P(L1) = E(S) × f(S) = 0.5L1 × (I(L1_PK))²× f(S)

这个功率等于最大输出功率加上电路中的任何功率损耗。


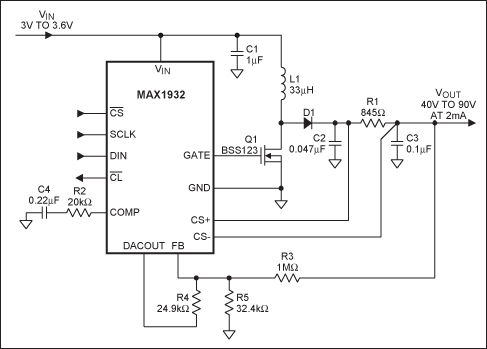
图1所示。典型应用电路为3V至3.6V输入,40V至90V输出,2mA。


图2。电感电流(I(L1))、二极管电流(I(D1))、MOSFET开关电流(I(Q1))和栅极电压(V(gate))波形。

这可以用下式表示:

0.5 l1(我(L1_PK))²×f (S) = P (O_MAX) /η= V (O_MAX)×(O_MAX)) /η

其中η为电路的效率,考虑了上述功率损耗。

电感峰值电流的值是输入电压、工作占空比D和开关频率的函数:

I(l1_pk) = (v (in) × d) t (s)/(l1)

其中T(S) = 1/f(S),表示切换周期。

将式(4)的I(L1_PK)代入式(3),求解L1:

L1 = ((V(在)×D)²T (S)××η)/(2×V (O_MAX)×(O_MAX))

为保证在最坏电压条件和元器件公差下,L1的值必须满足以下要求:

L1 (MAX) = ((V (IN_MIN)×D (MAX))²T (S_MIN)××η(分钟))/(2×V (O_MAX)×(O_MAX))

由于T(S_MIN) = 1/f(S_MAX),则:

L1 (MAX) = ((V (IN_MIN)×D (MAX))²×η(分钟))/(2×V (O_MAX)×(O_MAX)×f (S_MAX))

式中D(MAX)为最高开关频率时的最大占空比。

对于MAX1932,选择D(MAX)为0.85,以允许数据表典型规格的5%余量。η(MIN)值可设为0.70作为计算电感值的起点。由于低成本商用电感器的公差范围为±10%至±20%,因此请确保电感器的最坏情况公差值不超过L1(MAX)。以±10%公差为例,则标称电感值为:

L1 = L1(max)/1.10

计算的电感值应与试验结果进行验证,必要时可对计算值进行最终调整。该值是根据MAX1932数据表中规定的开关频率处于最大值时的最坏情况计算的。在规定范围内的任何其他开关频率下,在V(IN_MIN)、V(O_MAX)、I(O_MAX)下,测量的工作占空比不应超过D(MAX(f(S)):

D (MAX (f (S))) = D (MAX (f (S) / f (S_MAX))) (1/2) = 0.85 (f (S) / 340 khz) (1/2)

其中f(S_MAX)是340kHz的最大开关频率,由于MAX1932的内部振荡器的容限。

如果测量的工作占空比大于D(MAX(f(S))),则效率η可能低于作为起点假设的0.70。在这种情况下,需要降低电感的值。如果测量的占空比小于D(MAX(f(S))),则电路将在所有最坏情况下工作。但是,如果它比所需的D(MAX(f(S))低得多,则不希望这样做,因为这会导致不必要的更高峰值电流,从而降低效率。建议工作占空比范围为0.95 × D(MAX) ~ D(MAX)。要增加工作占空比,就要提高电感值。

一旦电感值确定,则工作稳态电感电流的最大峰值为:

我(PK_MAX) = V (IN_MIN)×D (MAX)×f (f(股市)/ (S_MAX)) (1/2) / (f (S_MIN)×L(分钟))

注意,在输出阶跃负载暂态下,电感电流的最大峰值可以瞬间更高,绝对最大值为:

我(PK_TMAX) = (V (IN_MAX)×D (MAX)) / (f (S_MIN)×L(分钟))

确保电感器在最大峰值瞬时电流时不饱和。

电感电流从零上升到I(PK_MAX)(图2中的t1-t0)所需的时间为:

T(rup) = i (pk_max) × l (min)/ v (in_min)

从上面的I(PK_MAX)下降到零(图2中的t2-t1)所需的时间为:

T (RDWN) = (V (IN_MIN)×T (RUP)) / (V (O_MAX) - V (IN_MIN))

最大平均电感电流为:

我(L1_AVG) = 0.5 (PK_MAX)×(T (RUP) + T (RDWN))×f (S_MIN)

电感电流在升压间隔期间流过MOSFET,在降压间隔期间流过二极管D1。因此,通过FET的最大均方根电流为:

I(Q1_RMS) = I(PK_MAX) (T(RUP) × f(SMIN)/3)(1/2)

而二极管平均电流为:

I(D1_AVG) = 0.5I(PK_MAX) × T(RDWN) × f(S_MIN)

对于大多数APD偏置电源应用,平均二极管电流小于5mA,因此可以使用小型肖特基或硅开关二极管。请确保Q1、D1、C2和C3的额定电压足够高于最大输出电压。

陶瓷电容器在高频时具有较低的等效串联电阻(ESR)和电感(ESL),体积小,成本低,电容值低。建议使用它们进行输出过滤。对于图1的电路,除了典型的输出滤波电容C2外,还有一个由R1和C3组成的低通滤波器,进一步将开关纹波降低到非常低的水平,以偏置APD二极管。C2的峰间纹波电压由其ESR、ESL和电容电荷位移引起的纹波组成。这三个纹波分量是相加的,相互叠加,在C2处产生最坏情况下的峰对峰纹波电压:

V (C2_RPL) =(我(PK_MAX)×ESR) + V (V (O_MAX)——(IN_MIN))×(ESL / L1) +
[I(O_MAX) × ((1/f(S_MIN)) - T(RDWN))/C2]

电阻R1有两个用途,作为一个电流检测电阻,用于周期到周期的电流限制,并作为RC低通滤波器的一部分,以衰减开关纹波电压。选择R1的值是为了使R1在最大输出电流和纹波电压下的压降不会跳闸到最小电流限制阈值1.8V。因此,R1可以计算为:

R1 = (1.8v - 0.5v (r1_rpl))/ i (o_max)

式中V(R1_RPL)为穿过R1的峰间纹波电压,可以表示为:

V(r1_rpl) = V(c2_rpl) [1 - (1/(2 ×π× R1 × C3 × f(S_MIN))

由式(18)和式(19)求解R1得到:


最差输出峰对峰纹波电压V(O_RPL)为:

V(o_rpl) = V(c2_rpl)/(2 ×π× R1 × C3 × f(S_MIN))

由(21)可知,输出纹波电压与R1和C3的值成反比。但是R1的取值受到限流电路的限制,如图(20)所示,而C3的取值仅受其尺寸和成本的限制。

由于陶瓷电容器具有非常低的ESR和ESL,因此(17)中表示的C2上的纹波电压主要由电容器的值引起。因此,我们可以说输出纹波电压也与C2的值成反比。与C3类似,C2的价值仅受其大小和成本的限制。

确保C2和C3的值足够大,以覆盖它们的公差和温度变化。

下面是使用上述方程的设计示例:

V(IN): 3V(最小),3.6V(最大)
V(O): 40V(最小),90V(最大)
V (O_RIPPLE): & lt;1.5 mv (p p)
I(O): 2mA(最大)
f(S): 250kHz(最小),340kHz(最大)
C2 = 0.047µF, ESR = 5毫欧, ESL = 1nH
C3 = 0.1µf

首先,选择D(MAX) = 0.85, η(MIN) = 0.70,根据上面(7)计算L1(MAX):

L1(max) = 37.19µh

对于±10%的公差,标称L1值为:

L1 = 37.19µh /1.1 = 33.8µh

使用标准电感值33µH。因此,L1(MIN) = 0.9 × 33µH = 29.7µH

现在,用式(10)和式(11)计算最坏情况下的最大峰值稳态和瞬态电感电流:

I(PK_MAX) = 294mA(峰值)和I(PK_TMAX) = 412mA(峰值)

由式(12)、式(13)、式(14)可知,电感直流平均电流为:

I(L1_AVG) = 111mA

请注意,上述电流仅在开关频率和电感由于公差而处于最小值时才会出现。如上所述,选择额定饱和电流在353mA以上的电感。

由式(12)、式(15)可知,Q1的均方根电流为:

I(Q1_RMS) = 145mA

由(13)、(16)可知,D1的平均电流为:

I(D1_AVG) = 3.7mA

由式(17)、式(18)、式(19)、式(20)可知,电流检测和滤波电阻R1的值为:

R1 = 856.5欧姆

选择845欧姆, 1%,下一个标准值比计算出的856.5欧姆低。由(17)、(21)可知,最坏情况下输出峰间纹波电压为:

V(O_RPL) = 1.28mV(P-P)

如前所述,可以增加C2和C3的值以进一步减少输出纹波。例如,将C2或C3的值加倍将使输出纹波减少一半。

它展示了如何选择电感(L1),二极管(D1),电流检测电阻(R1)和滤波电容器(C2和C3)来满足输出电压,输出电流和纹波的最坏情况的要求,包括输入电压,开关频率变化,电流限制-阈值变化。



声明:本文观点仅代表作者本人,不代表华强商城的观点和立场。如有侵权或者其他问题,请联系本站修改或删除。

社群二维码

关注“华强商城“微信公众号

调查问卷

请问您是:

您希望看到什么内容: