一站式电子元器件采购平台

华强商城公众号

一站式电子元器件采购平台

元器件移动商城,随时随地采购

华强商城M站

元器件移动商城,随时随地采购

半导体行业观察第一站!

芯八哥公众号

半导体行业观察第一站!

专注电子产业链,坚持深度原创

华强微电子公众号

专注电子产业链,
坚持深度原创

电子元器件原材料采购信息平台

华强电子网公众号

电子元器件原材料采购
信息平台

使用MAX3157高cmr RS-485收发器

来源:analog 发布时间:2023-12-12

摘要: 描述共模信号,共模抑制(CMR),并介绍MAX3157 +/-50V隔离。

本应用说明描述了MAX3157 RS-485收发器的功能操作,具有±50V隔离和跨隔离屏障的内部功率传输。描述了共模信号,并描述了平衡有线通信电路中CMR电压的来源。提出了电缆接地规范,并绘制了接地电位差随频率变化的限值。

本应用说明定义了共模信号和共模抑制(CMR),描述了高共模收发器如何能够处理±50V地偏置信号,并指出使用屏蔽或非屏蔽数据传输线如何影响偏置电压和频率的限制。解释了一种跨隔离屏障传输功率的方法,并讨论了故障安全电路和保护电路。

该应用程序使用MAX3157高共模抑制RS-485收发器。该器件为线侧收发电路提供±50V隔离数据接口和电源。与光隔离或变压器隔离的RS-485收发器不同,其主要特点是成本低,在单个小型IC封装中允许±50V的电阻隔离特性,以及从非隔离侧电路到隔离侧电路的电容性功率传输。它从一个+5V系统电源运行,只需要三个小的外部电容器进行操作。与需要光耦合器和/或变压器的其他隔离技术相比,保持整体低姿态。

伪隔离RS-485收发器

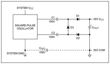
图1显示了MAX3157的隔离、功率传输和保护电路。


图1所示。MAX3157功能框图。

模的定义

当涉及到两线制传输电缆时,共模电压(V(CM))的定义是两个信号电压相对于本地地的平均值。这可以在数学上表示为


该定义如图2所示,其中3V差模信号依赖于2.5V共模信号。这种偏置是典型的单电源差模变送器。


图2。典型RS-485变送器的共模直流偏置电压表示。

由于RS-485电缆可能相当长,因此可能会发生始发信号共地或接地可能与接收位置接地的电势不同的情况。RS-485(1)规范要求将驱动电路直接或通过100欧姆电阻连接到机架接地。因此,可能会出现图3所示的情况。ISO COM将采用一个共模电压,该共模电压等于地电位差、驱动器偏置电压和沿发射器和接收器之间的信号路径产生的任何纵向耦合噪声电压的矢量和。



图3。双线数据传输系统中的共模电压。

接收位置的地电位可能与驱动器位置的电位有很大的不同,在考虑MAX3157的应用时,这两者之间的差异(V(CM))是值得关注的。该V(CM)必须与MAX3157的逻辑侧隔离。

高cmr收发器是如何工作的

高cmr数据收发器不包括真正的隔离电路。相反,它们使用高值电阻衰减器将逻辑侧电路与线侧电路分开,如图4所示。这些衰减器通常构造为只有1%的输入信号到达衰减器输出。因此,只有1%的所施加的隔离电压到达电阻障壁。单独的驱动器在每个方向上通过屏障发送数据,在被屏障两侧的比较器检测到之前,数据被衰减。

参考电压也在每一侧创建,并以相同的100:1衰减发送穿过屏障,以偏置接收比较器,然后在信号线和参考线上看到相同的CM电压。当比较器同时读取衰减信号和衰减参考信号时,线路上出现的50V共模电压只会转化为电阻阻挡输出端的1/2V共模电压。只要差分接收器能接受1/2V的CM电压,并且足够灵敏,能检测到输入到电阻衰减器的差分信号的1/100,系统就能正常工作。

因此,创建了一个完整的双向信号系统,所有信号的屏障衰减为100:1,以允许双向通信和电阻屏障上的50V差。这是一种伪隔离电路,而不是传统的隔离电路,但它可能在大多数应用中实现了所需的隔离。

请注意,由于存在8对隔离电阻,在ISO COM和系统GND之间存在一个电阻(见图1)。这8个衰减器的近似并联电阻为54k欧姆。这些电阻器的影响将在后面的章节中讨论。


图4。电阻隔离技术。

跨越隔离屏障的能量传输

除非有单独的隔离电源来操作RS-485收发器,否则电源必须从系统或非隔离侧传输到线路或隔离侧电路,而不破坏所需的隔离。当计划隔离不超过50-100V时,在隔离屏障上使用容性电压转移是一个实际问题。可以隔离更高的电压;但是所需的电容器会变大一些,比如说500V。电容功率传输可以通过从系统侧的方波振荡器差分驱动一对电容来完成,如图5所示。外部电容器为隔离侧的三个二极管和一个滤波电容器供电,以产生隔离的直流输出。第三个二极管的存在是为了允许耦合电容器在振荡器信号的交替半周期上充电/放电。选择的耦合电容器额定电压要大于所需的线侧隔离或CM电压。


图5。电容耦合隔离电源。

隔离供电电力传输系统的工作原理有点像众所周知的电荷泵。方波振荡器反转其输出极性(0或+5V)在交替半周期的操作。它的输出始终是方波(50%占空比),但是(在MAX3157中)当ISO V(CC)达到其设计电压时,其输出电阻根据命令增加。因此,它运行提供正常或减少功率传输到隔离电源。

当线侧负载降低C(OUT)上的电压时,反馈信号将再次导致振荡器更有效地补充C(OUT)上的电荷。因此,输出电压处于主动调节状态,根据实际负载的脉动频率在输出上产生一些纹波。输出端的齐纳二极管作为电压基准,与输出的一小部分进行比较,以驱动控制信号,该信号通过隔离屏障发送回振荡器。

电荷泵注入噪声电流到ISO COM终端,在ISO COM上产生噪声电压,每当ISO COM不连接到系统GND。因此,为了正常工作,ISO COM应该用10nF电容器(图5中的C(ISO))旁路到系统GND。

当ISO COM从图3所示的源接收电压时,由于a和B信号输入和ISO COM之间的电阻以及衰减器隔离电阻的≈54k欧姆,将会产生分压器效应。然后,ISO COM处的电压将略小于图3中所示的e(1)+ e +e(2)的实际矢量和。

跨隔离屏障的控制和数据传输(参见图1)

隔离是由已经描述过的电阻隔离技术提供的。请注意,作为参考逻辑侧参考电压的信号,数据输入(DI)和驱动使能(DE)信号从左到右或从逻辑侧到线路侧穿过隔离屏障。接收到的数据(RO)信号作为参考线侧参考电压的信号从右到左或从线侧到逻辑侧穿过隔离屏障。所有信号,包括参考信号,在穿过隔离屏障后衰减相同的1/101或0.99%。每个衰减的数据或控制信号被施加到一个比较器输入,并且相关的衰减参考电压被施加到另一个比较器输入。参考电压被设计在数据和控制信号的高电平和低电平之间,以便每个比较器在最大灵敏度下工作。

第四个信号从右向左穿过隔离屏障。这是一个控制信号,通知逻辑侧电路隔离电源电压处于其设计水平。这个反馈控制信号通过要求逻辑侧方波振荡器增加其输出电阻来稳定隔离电源电压。由于振荡器输出方波,高阻模式有效地降低了转移到隔离电源的功率。

由于该电路的设计允许隔离电压高达±50V,因此通过屏障传输的衰减的最大共模电压小于±1/2V。

共模隔离-电压限制

MAX3157的隔离电压限值由两个特性决定。

  1. 电荷泵隔离电压限值由电容器C(1)和C(2)的击穿额定值确定。

  2. 数据传输电路隔离电压限制由电阻衰减比、驱动信号电平(与非隔离和隔离电源电压有关)、差分比较器共模范围和存在噪声的比较器信号识别特性的组合来设置。MAX3157的指定限值为±50V,绝对最大额定值为±5V。当超出限制时,逻辑和线路电路之间的内部背靠背可控硅将击穿。


ISO COM上电压的变化率对电荷泵送作用不重要,因为ISO V(CC)基本上不受ISO COM电压快速变化的影响,即使具有D(1)/D(2)或C(1)/C(2)的不平衡电容。在ISO COM上的快速脉冲只会在ISO V(CC)相对于ISO COM的幅度上得到不显著的反映。然而,与ISO COM相关的远端接地电压的幅度和变化率有限制,如下节所示。

线路接口驱动和接收电路

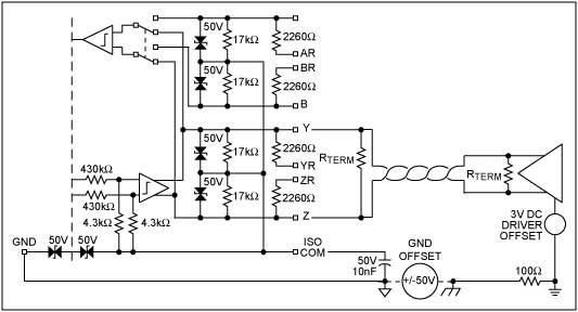
对于半双工两线制RS-485传输,内部接收开关设置如下图所示;在单线上以共享的方式进行传输和接收。对于全双工四线RS-422传输,内部接收器开关被设置到接收器和发射器不互连的另一个位置。第二根2线线连接到终端A和b。接收和发送可以同时进行。下面的讨论将只处理RS-485半双工配置。

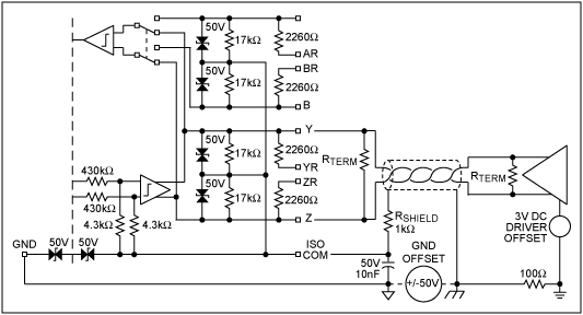
RS-485收发器和双线数据线之间的典型连接如图6所示。第二种可能性是使用屏蔽电缆,如图7所示。R(SHIELD)可能存在,也可能不存在,这取决于数据电缆屏蔽的存在。请注意,在屏蔽或非屏蔽应用中,即使有三个或更多收发器连接到线路上,电缆也仅在线路的两端终止。


图6。MAX3157线接口电路不带屏蔽线。


图7。MAX3157线与屏蔽线的接口电路。

RS-485应用指南(2)要求在电缆屏蔽的一端或两端将屏蔽连接到接地。建议电缆屏蔽层通过1k欧姆电阻连接到ISO COM。电缆的另一端应按规范直接接地。如果电缆两端都有max3157,则电缆(及其相关ISO COM)必须至少有一端接本地接地。电阻器的值不应低于1k欧姆,因为如果ISO COM上的电压超过±75V,则可以使用较小的值在MAX3157内部可阻保护装置中设置保持电流。

随着屏蔽连接如图所示,很明显,地面偏移是通过R(屏蔽)应用到ISO COM。也应该很明显,地偏移加上驱动器偏移电压通过接收器输入电阻施加到ISO COM。因此,ISO COM将承担一个不完全等于地偏移的电压。当ISO COM与逻辑地不同时,由于8个隔离衰减电阻的≈54k欧姆并联等效的存在,会产生额外的分压器效应。然后,在ISO COM处的电压将略小于图3中所示的e(1)+ e +e(2)的矢量和。

RS-485标准将12k欧姆接收器正常模式输入电阻定义为一个单位负载(u.l),测量从任何一个输入到接收器公共(本例中为ISO COM)。由于最大正常模式接收器负载电阻定义为375欧姆,因此可以将32个单位负载接收器连接到同一条线路上。MAX3157内部包含两对≈17k欧姆电阻,分别连接在ISO COM和输入输出端子A、B、Y、z之间。如图所示,当内部开关设置为RS-485半双工配置时,由于A、B两端没有连接,因此A、B两端的电阻处于开路状态。因此,MAX3157的体积略小于1英寸。设备,允许至少32个设备共享一条线路。另外还有两对≈2.2k欧姆电阻,分别连接到输入和输出端子A、B、Y和z上。如果需要创建2k欧姆 (6ul)接收器正模输入电阻,这些电阻可以通过连接终端AR、BR、YR和ZR与内部12k欧姆电阻并联连接到ISO COM。

隔离电位差的频率限制,V(CM)

17k欧姆接收器输入电阻参考输入A和B(3)到ISO COM,因此它们将导致ISO COM试图达到施加到输入A和B的平均电压。如果在两线传输线上没有屏蔽,ISO COM可能不连接,除非如下所述。由于前面描述的电荷泵,已经有一对电容器(图1中的C(1)和C(2))通过电路从ISO COM连接到系统GND和系统V(CC)。这些电荷泵电容器注入约1.4Vp-p到ISO COM,除非被放置在ISO COM和GND之间的电容器抑制。推荐的电容尺寸为10nF。如图8所示,通过A/B和ISO COM之间的接收端-输入电阻和ISO COM和GND之间的隔离-衰减电阻(R(EQ))并联电容C(ISO)(实际上是C(1) + C(2))的组合,形成了一个频率选择网络。由于这种网络,ISO COM不会立即接受直流电压或遵循接收器输入处存在的交流共模电压。

交流共模电压通常是电力线频率加上至少包括前三个谐波的某些内容。直流驱动偏置电压≈2.5V也可以存在。出现在接收端输入电阻两端的总信号部分不应超过±7Vp-p。这里应该注意的是,由于两个测量信号之间的相位差,通过从测量的共模输入信号中减去ISO COM上出现的信号的测量值来计算这部分信号是不够的。峰对峰测量必须用示波器直接在A/B接收器输入和ISO COM之间进行,以确定该信号电平(当由于驱动器偏移也可能存在直流分量时)。该信号的大小取决于图6和图7中所描述的连接方法。

首先处理图6的非屏蔽线电路是最简单的,因为它相对简单。这也对应于图3和式2中所示的条件。这里有两种可能的情况,有或没有终端AR和BR连接到ISO COM。在第一种情况下,A/B与ISO COM之间的等效电阻≈1.1k欧姆,在第二种情况下,等效电阻≈8k欧姆。这将在以下计算中引用为R(IN)。图8显示了近似的频率选择电路等效。


图8。非屏蔽线路的等效输入电路。

当非屏蔽电缆上存在驱动器偏置电压时(图8),该偏置电压将分布在R(IN)和R(EQ)上,就好像e(1)和e(2)不存在一样。当终端AR和BR连接到ISO COM时,大约2%的E(OFFSET)将出现在R(IN)上,而当未连接时约为13%。由于相对较高的R(EQ)值,在大多数情况下,在评估交流电值E(1) + E(2)的极限时,可以安全地忽略典型的2.5V E(OFFSET)。如果需要计算e(1)和e(2)出现在R(IN)上的分数,可以使用公式3来确定基频含量的影响。注意(e(1) + e(2))是一个向量和。


图9显示了屏蔽电缆连接的近似频率选择电路等效。由于推荐的1k欧姆 R(SHIELD)的存在,任何驱动器偏置电压的量都会比未屏蔽电缆的情况下稍大。当终端AR和BR连接到ISO COM时,大约50%的E(OFFSET)将出现在R(IN)上,而当未连接时约为89%。由于R(EQ)、R(IN)和R(SHIELD)的分压器效应,典型的E(OFFSET)为2.5V在计算e1的极限时,总是可以安全地忽略。如果需要计算e(1)出现在R(IN)上的分数,可以使用公式4来确定基频含量的影响。



图9。非屏蔽线路的等效输入电路。

公式3和公式4的结果如图10和11所示,与实验室测量结果吻合良好。由于实验结果是从单个样本中获得的,因此可能会有较小的变化,并且使用R(IN)和R(EQ)的典型值以及C1, C2和C(ISO)的标称值进行计算。

需要注意的是,对于AR和BR开路,非屏蔽电缆连接时,60Hz的施加信号限制为≈25V(PK),而在屏蔽电缆连接的情况下,甚至可以施加240Hz的47V(PK)信号。在任何一种情况下,当AR和BR连接到ISO COM时,最大频率/电压限制不那么严重。如果在非屏蔽线连接上经历60Hz共模信号≥25V(PK),则可能需要将AR, BR连接到ISO COM,即使以迫使MAX3157成为1/6 u.l接收器为代价。屏蔽线连接的优点是显而易见的。


图10。对于无屏蔽电缆连接,在接收器输入端产生±7V(PK)的最大峰值交流电压与频率的关系。


图11。对于屏蔽电缆连接R(SHIELD),在接收器输入端产生±7V(PK)的最大峰值交流电压与频率的关系= 1k欧姆。

开路/短路故障安全

RS-485规范将接收机差分阈值定义为+200mV和?200mV。然而,当两线差分线开路或线路上的所有驱动器处于非活动状态时,线路信号电压未定义,可能落在±200mV接收器阈值范围内。当这种情况存在时,为了确保确定的接收器状态,RS-485系统指南建议在双线线上的单个位置放置一个双电阻网络,将一条线拉向+5V,另一条线拉向0V,以确保在所有驱动器不活动时确定接收器状态。然而,电阻值必须根据接收电路所呈现的单位负载的数量来确定。只有当连接的接收器不包括合适的开路故障安全电路时,才建议这样做。大多数当前可用的接收器(4)确实包含某种内部偏置电路,以便在输入开路时提供已知的输出状态,但这些电路可能会也可能不会为所有可能的线路长情况提供完全的故障安全信号。

如果线路应该被短接在一起,零或接近零的电压将呈现给接收器的输入,以创建一个不确定的接收器输出状态。当这种情况存在时,为了确保已定义的接收器状态,应用指南文档建议在每个接收器输入线上放置一个四电阻网络。这会在线路上产生额外的单元负载,并减少线路上可能存在的接收器的最大数量。

MAX3157通过将接收器阈值设置为-200mV和-50mV,为开路或短线创建故障安全操作。该范围符合RS-485规范,并确保在所有线路故障条件下(无论是短线,无活动驱动器线还是开路线)具有定义的接收器逻辑高输出。

保护电路

如果由于ESD事件导致ISO COM和逻辑地之间的电压超过大约±100V时,IC内部串联有两个背对背50v击穿的可控硅器件,以保护电路。由于可控硅击穿电压的潜在误差,该电压差的规格限制为±75V。重要的是,电缆接地的外部电阻要足够高,以防止由于ESD事件在这些scr中建立保持电流。在ISO COM和电缆接地之间应放置一个不小于1k欧姆的电阻以满足这一要求。

在隔离侧的每个接收端输入和发送端输出上都有内部可控硅保护装置。必须限制进入A、B、Y或Z的连续电流,以防止静电事件后的锁存。A、B、Y或Z的连续电压必须限制在-8或+12.5V,超过RS-485规范的-7V或+12V。

结论

通过利用电阻隔离技术和电容电压传输为隔离电路供电,MAX3157在大多数只需要中等隔离电压能力的系统中作为电容、光或磁隔离收发器的低成本替代品。此外,它还具有真正的故障安全接收机性能。它的其他几个有用的特性在数据表中有充分的描述。

参考电路

(1) TIA/EIA-485- a,用于平衡数字多点系统的发电机和接收机的电气特性,电信工业协会,1998年3月3日。

(2) TIA/EIA电信系统公告TSB89, TIA/EIA-485- a应用指南,电信工业协会,1998年6月。

(3)在本节的其余部分中,标签A和B将用于参考接收器输入,尽管在RS-485两线制应用中,两线制线连接到端子Y和Z。

(4)应用说明,精简RS-485设计。



声明:本文观点仅代表作者本人,不代表华强商城的观点和立场。如有侵权或者其他问题,请联系本站修改或删除。

社群二维码

关注“华强商城“微信公众号

调查问卷

请问您是:

您希望看到什么内容: