一站式电子元器件采购平台

华强商城公众号

一站式电子元器件采购平台

元器件移动商城,随时随地采购

华强商城M站

元器件移动商城,随时随地采购

半导体行业观察第一站!

芯八哥公众号

半导体行业观察第一站!

专注电子产业链,坚持深度原创

华强微电子公众号

专注电子产业链,
坚持深度原创

电子元器件原材料采购信息平台

华强电子网公众号

电子元器件原材料采购
信息平台

MAX3667:用MAX3667从一个+3.3V电源驱动激光二极管

来源:analog 发布时间:2023-12-12

摘要: Maxim的激光驱动器MAX3667提供了一种独特的解决方案,可以在单+3.3V环境下正常工作,同时仍然满足sdh /SONET电信典型的严格抖动和光传输要求。

随着光纤通信系统不断进入家庭,设备制造商比以往任何时候都更需要降低功耗。将电源要求降低到单个+3.3V电源是显着改善任何系统整体功耗的一种明显方法。但是,找到一种在+3.3V单环境下正常工作的光纤发射器,同时仍然满足SDH/SONET电信典型的严格抖动和光传输要求,是一项艰巨的挑战。高电流要求,快速开关能力和激光二极管引线电感都不利于实现+3.3V的目标。Maxim的新型MAX3667激光驱动器是Maxim完整的+3.3V, 622Mbps光纤通信解决方案的一部分,克服了这些挑战,并提供了独特的解决方案。

介绍

随着光纤通信系统不断进入家庭,设备制造商比以往任何时候都更需要降低功耗。将电源要求降低到单个+3.3V电源是显着改善任何系统整体功耗的一种明显方法。但是,找到一种能够在+3.3V单环境下正常工作的激光发射器,同时仍然满足SDH/SONET电信典型的严格抖动和光传输要求,是一项艰巨的挑战。

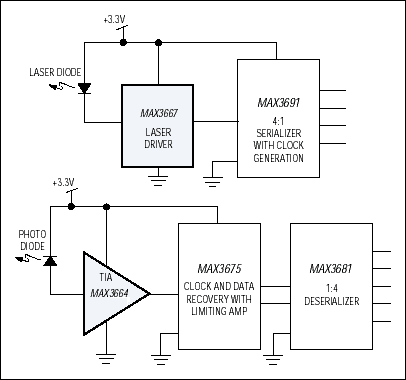
高电流要求、快速开关能力和激光引线电感都不利于实现+3.3V的目标。Maxim的新型MAX3667激光驱动器是Maxim完整的+3.3V, 622Mbps光纤通信解决方案的一部分(图1),克服了这些挑战,并提供了独特的解决方案。


图1所示。Maxim的+3.3V, 622Mbps芯片组。

通信设备的工作温度范围为-40℃~ +85℃。在这个范围内,激光二极管所需的阈值电流将显著变化。激光的阈值水平在-40°C和+85°C之间移动超过40mA并不罕见(图2)。


图2。激光二极管阈值与温度的关系。

典型的长波长法布里-珀罗式激光二极管需要约为1.2V的正向偏置电压。这种正向偏置要求是与激光二极管相关的能隙的函数,可以大于1.6V。正向电压降,加上+3.3V±5%的电源,意味着激光驱动器输出阶段只剩下1.5V。在这个严格的约束下,激光驱动器必须提供偏置电流(I(bias))以使激光二极管高于阈值,并提供调制电流(I(MOD))以传输数据。典型的偏置电流要求高达60mA,根据距离要求,调制电流可能超过60mA。同时,输出信号必须足够快,以满足严格的抖动产生要求以及SDH/SONET的传输眼图。

图3显示了一个激光二极管和与封装相关的电感。在这种配置中,必须有1 (BIAS) + 1 (MOD)的总电流流过激光二极管和电感。


图3。DC-coupled激光。

激光驱动器输出端的总压降为1.6V + L得尔塔i/得尔塔t。对于622Mbps的应用,典型的光学边缘速度小于600ps(电气),导致电感上的额外瞬态电压高达:


这导致激光驱动器的输出电压要求为+3.1V - 1.6V - 0.5V = 1.0V。

传统的偏置电流输出级是一个简单的电流源,能够在如此严格的工作电压下工作。另一方面,调制电流输出级通常是一个开关差分对,需要超过2 V(BE)(基极发射极电压)的净空空间,并且不可能在如此低的输出电压要求下工作。MAX3667集成了高速电流源架构,能够在减小的净空范围内工作(图4)。


图4。不同的激光驱动器输出阶段。

通过将输出级与与激光二极管相关的直流压降隔离开来,I(MOD)输出可以更接近电源电压,从而进一步放宽净空空间限制(图5)。


图5。交流耦合调制电流。

Maxim的MAX3667激光驱动器通过提供集成的自偏置上拉电阻和足够的电流驱动能力来克服这种技术的额外耗时,从而实现I(MOD)输出的交流耦合。MAX3667输出端的总调制电流实际上超过了100mAp-p。内部上拉电阻31欧姆,以及在高速连接到激光二极管时预期的阻尼和匹配电阻,导致激光二极管可用的总调制电流的减少。对于典型的电阻值,该电流被划分为大约60mAp-p。

交流耦合调制电流需要权衡。通过在信号通路中引入电容,系统中增加了一个低频截止。SDH/SONET信号由不归零数据流组成。对这些系统的典型期望是,它们将保持10(-10)位错误率,最多可连续72个1或0。这种低频要求,加上与直流阻塞电容相关的时间常数,可以极大地影响激光二极管输出端的模式相关抖动(PDJ)。重要的是,这个时间常数导致与长连续比特流相关的最小输出下降。显然,这个问题可以很容易地通过为耦合电容器使用大电容来解决,但这与减小光学发射机尺寸的典型设计目标背道而驰。通过使用不大于1µF的耦合电容,MAX3667可以实现大于100位的连续比特流的低输出下垂和低PDJ。

MAX3667可以通过+3.3V单电源操作激光二极管。除了提供足够的驱动能力外,它还包含一个完全集成的APC回路,用于维持温度上的偏置电流。MAX3667可以轻松满足ITU和Bellcore 622Mbps发射机的抖动生成规范,而不会增加成本或布局复杂性。



声明:本文观点仅代表作者本人,不代表华强商城的观点和立场。如有侵权或者其他问题,请联系本站修改或删除。

社群二维码

关注“华强商城“微信公众号

调查问卷

请问您是:

您希望看到什么内容: