摘要: 应用电路将MAX125连接到一个基于windows的数据采集系统。
本应用笔记描述了一个基于pc机的14位数据采集系统的设计。它采用系统方法,包括所有必要的构建块:数字、硬件和软件。它讨论了每个步骤,在集成系统之前分别测试系统,并详细介绍了在此过程中学习到的陷阱。
许多文章都是关于典型数据采集系统的构建模块的,但是很少有文章涉及从输入到PC显示的整个系统。为了涵盖在设计一个完整的数据采集系统时遇到的所有问题,工程师可能需要收集十篇文章。
下面的应用说明描述了一个基于pc的14位数据采集系统的设计。它采用系统方法,包括所有必要的构建块:数字、硬件和软件。它讨论了每个步骤,在集成系统之前分别测试系统,并详细介绍了在此过程中学习到的陷阱。
任务:设计一个基于带片上RAM (MAX125)的14位同步采样ADC的功率计。
对于任何尝试使用传统仪器测量DC-DC转换器的输入和输出特性的人来说,功率表的需求是显而易见的。该设计允许用户在测试设备上执行负载测量,而无需连接无穷无尽的意大利面式测试引线。图1显示了在个人计算机(PC)监视器上完成的功率计显示。

图1所示。Windows PC输出与示例读出。
为了满足升压、降压和线性实现,输入和输出的测量范围均选择为30V。大多数高质量的DC-DC转换器工作在100kHz或更高。因此,系统的频率响应应该高于100kHz,但响应较慢也是可以接受的,因为开关波形是相当重复的。
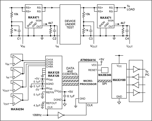
该系统的14位分辨率在设计阶段并不是最重要的,因为0.1%(10位)以内的测量值对于大多数功率计应用来说是完全足够的。一旦数字化,结果通过RS-232接口上传并显示在PC屏幕上,以每秒一次的更新速率(像大多数万用表)。一旦数据到达RS-232端口,PC的能力就可以释放出来。完整的电路图(图2)将在以下章节中讨论:

图2。线路图。
一个精密的电阻分压器允许精确的电压测量高达30V。Vishay Thin Film的ORNA10-1是一个修整的电阻网络,包括两个1k欧姆和两个10k欧姆值。这四个电阻的比率精度为0.05%,因此提供了施加电压的精度分数(1/11)。MAX125的故障保护输入范围为±5V,可在故障条件下提供一定程度的安全性,并为输入和输出电压测量提供充足的余量。
输入和输出电流测量使用精密电流放大器MAX471。该装置测量通过内部30毫欧电阻的电压,并提供输出电流,其振幅等于每安培500uA的高侧电流。因此,外部电阻的值缩放输出电压,在这种情况下,通过选择4.7k欧姆的值来实现合适的分辨率。
MAX125的宽输入能力和故障保护电路使其输入阻抗低于同等竞争器件,因此四个信号在进入ADC之前被缓冲。单位增益缓冲级取自MAX4254四精度运放,其输入偏置电压(70uV)低于系统分辨率。
MAX125输入的缓冲主要是为了克服其低输入阻抗,但即使转换器具有高输入阻抗,从低阻抗驱动ADC始终是一种良好的做法。由于采样/保持电路通常位于ADC输入端,因此缓冲器为在可接受的时间内对采样/保持电容充电提供了必要的驱动。要了解源阻抗必须有多低,请考虑RC时间常数的简单计算。输入电容根据
V(CAP) = V(IN)(1-e(-t/CR)),
其中C为采样电容,R为源电阻,V(IN)为施加到RC电路的电压。V(in)与V(CAP)的电压差为:
V(IN)-V(CAP) = V(IN) e(-t/CR)
因此,给定样品和保持电容器的值(通常为10-30pF),电容器的充电时间和可容忍的误差电压(1/2 LSB),可以计算出在给定时间内将给电容器充电的最大允许信号源电阻。
输入缓冲器还可以作为滤波器,用于去除不需要的信号。由于ADC是一个采样系统,其输出具有以采样频率的一半为中心的频谱对称性。因此,不能区分大于一半采样频率的信号和小于一半采样频率的信号。例如,对于10kHz采样频率,ADC无法区分4kHz和6kHz输入,因为两者在采样频率(5kHz)的一半左右是对称的。虽然对于本文的范围来说过于详细,但这种效应(混叠)和描述它的定理(奈奎斯特定理)在许多论文和书籍中都有描述。
“抗混叠滤波器”去除这些不需要的频率。如果你考虑任何非纯正弦信号的频谱,混叠的影响可能相当微妙。根据定义,非正弦波具有谐波,这些较高的谐波向下平移,在较低的频率处引起误差。同样,除非输入信号的频率范围是明确已知的,否则缓冲器和抗混叠滤波器的组合总是很好的设计实践。
最小的过滤是必需的,因为所讨论的系统只需要点信号。对于更高的采样频率,使用组件C1、C2、C3和C4的简单低通滤波器在ADC输入之前提供信号滚降。这些组件还用于平均ADC所取的信号,并有效地消除输入和输出功率测量中的纹波。
MAX125是一个独立的,同步采样,连续逼近数据采集系统与片上RAM。它使用2x4采样/保持放大器对两组4个信号进行采样,然后通过单个ADC块依次进行数字化。结果存储在RAM中,并在处理器控制下在并行数据总线上顺序读出。
MAX125还包括一个电压基准,其无杂散动态范围(SFDR)适用于许多高分辨率DSP应用。(内部引用可以被外部系统引用覆盖。)MAX125还具有良好的INL(实数与理论ADC输出的最大偏差),良好的DNL(实数与理论ADC阶跃幅度的偏差)和单调性至13位(输出代码随着输入的增加而增加或保持不变)。为了有效地使用微处理器,MAX125提供推挽中断输出,指示转换完成的时间。
内部缓冲区允许使用内部引用或外部引用。至于输入,参考输入应由低阻抗源驱动。这尤其适用于采用逐次逼近寄存器(SAR)的adc,因为参考电压直接馈入DAC的R-2R阶梯。当DAC的输入代码发生变化时,参考输入的输入阻抗也发生变化,从而调制参考电压。幸运的是,MAX125的内部缓冲区消除了这个问题。
在本设计中,内部基准被一个外部、精密、低差、低漂移的2.5V电压基准(MAX873A)覆盖。虽然它的使用(相对于内部参考)在结果上没有明显的变化,但MAX873A提供了更好的初始精度和漂移。
获得任何数字化系统所需的漂移规格(以ppm/°C为单位)的概念是直接的。首先,定义系统的工作温度范围。对于本应用,假设正常的实验室温度范围为30°C。接下来,确定在温度范围内可以容忍的最大漂移(以伏特为单位)(通常为1/2至1 LSB),从而确定以V/°C为单位的漂移。要将该漂移值归一化到ppm/°C,除以参考电压并乘以10(6)。对于14位系统,结果通常为2ppm/°C,对于12位系统为10ppm/°C,对于10位系统为30ppm/°C。这些数字根据允许的温度范围和总参考漂移而变化。
MAX125由Atmel AVR处理器(AT90S4414)驱动,两者都以来自振荡器模块的相同频率(10MHz)时钟。该程序是用汇编语言编写的,用一条指令切换每条数据线,以反映MAX125数据表中的时序图。为了更容易理解,程序被分成子程序,并且大多数行都有注释
在启动或上电复位时,MAX125使用双向数据引脚D3-D0进行配置。将这些引脚设置为0011并将WR调低设置为ADC的操作模式,以接收来自MUX a的所有四个通道的输入。一旦建立此设置,微处理器端口被重新配置为接收来自ADC的数据的输入。
当CONVST为脉冲低电平时,处理器等待来自MAX125的中断信号。然后读出通道1的转换并将结果(通过MAX3100 UART和MAX202E)发送到PC的RS-232端口。每次转换包括16位数据,因此每个结果需要两个RS-232写入周期。由于ADC存储来自通道2-4的转换,因此传输RS-232数据所花费的时间可以相当悠闲。当来自通道1的数据被发送后,通道2-4重复这个过程。
在微处理器总线(只有14条数据线的16位宽总线)的未使用数据引脚上注意到噪声拾取。如果将这些未使用的引脚配置为输入,则噪声忠实地伪装成间歇性数据。然而,幸运的是,一个简单的软件和功能过滤掉了诱发噪声,他们说数字滤波很难!作为一种替代方法,您可以将未使用的端口配置为输出。
上述代码工作完美,但建立正确的电路性能可能是困难的。来自µC的中断脉冲来去如此之快(1µs),以至于只有存储示波器才能检测到它。如果没有合适的示波器,您可以在CONVST线设置为HIGH后立即插入延迟例程,以便更轻松地查看中断信号。
连接微处理器和PC的关键部件是串行寻址UART (MAX3100)。它通过其4线SPI /Microwire总线³从微处理器获取输入,并将该数据转换为大多数RS-232兼容设备使用的格式。一个工业标准的微功率2TX/2RX收发器(MAX202E)实现电平转换。
这款UART具有硬件和软件关机模式,并采用微小的QSOP封装,非常适合低功耗便携式电器。对于危险环境,它的接口也允许通过连接合适的光学设备进行IrDA通信。其他特性(本应用程序中不需要)包括接收缓冲区和中断标志,用于提供发送和接收寄存器上的状态信息。
实现了一个基于软件的SPI例程,用于将代码导出到缺乏内置SPI总线的微处理器。代码表明这是一个微不足道的任务,并且注释通过SPI总线的时钟周期指导外行人。如果使用专用SPI端口,值得注意的是,当CS断言时,MAX3100的串行时钟线(SCLK)必须在LOW状态启动。如果这个要求出现问题,您应该在进入SPI例程之前循环SCLK行。
注意RS-232数据传输所需的时间。在9600波特时,将8位数据连同开始位和停止位一起传输需要1毫秒多的时间。这是显而易见的后见之明,但它可以给设计师带来不应得的乐趣,不仅是想知道为什么数据不能正确到达PC,而且还说明了微处理器和RS-232链路的运行速度差异。在代码中插入一个简单的10ms延迟,允许在PC端进行数据传输和处理。还要注意的是,RS-232规范没有详细说明信号协议(开始和停止位等);只有电压水平,压转率和连接器细节。然而,MAX3100和MAX202E处理所有标准,使数据符合RS-232,并在PC预期的协议中。
这个Windows程序是用Visual Basic Version 6编写的。它使用MSComm功能从RS-232端口接收消息,配置为接受文本,并将此数据转换为ASCII。它还将每个16位数据块转换回从ADC输入之前的感应电路获得的电压和电流测量值。根据这些结果,计算输入功率、输出功率和效率并在PC屏幕上显示,四舍五入到小数点后三位。此外,如果需要记录结果,系统可以“冻结”结果。
测量到的效率数据远非一致。这是通过注意电流和电压波形上的纹波来解释的。4.7k欧姆电阻用10nF电容器旁路以减少电流纹波,但测量电压的电阻分压器网络没有旁路。因此,测量的纹波(输入20mV,输出100mV)在效率测量中占±3%的变化。
当结果被读入PC时,丢失的数据会在PC屏幕上产生不正确的结果。因此测量了到达数据包之间的时间间隔。如果任何间隔超过0.5秒,PC计数器在预期到后续数据包中的第一个字符时被重置。
被测器件(DUT)是MAX1705,一个配置在PWM模式下的升压DC-DC转换器。将负载应用于评估套件,并通过冻结MAX125 PC程序并从屏幕上显示值来获取结果。然后使用(现已过时的)数字万用表确认结果,并与数据表中图表给出的预期效率进行比较:
| 加载/欧姆 | 文/ V | 时候发现/ | 输出电压/ V | Iout / | 效率/ % | (exp。Eff / %) |
| 16.4 | 3.384 | 0.377 | 4.485 | 0.262 | 92.09 | 95 |
| 50 | 3.451 | 0.123 | 4.478 | 0.086 | 90.8 | 92 |
| One hundred. | 3.498 | 0.064 | 4.471 | 0.042 | 83.9 | 83 |
| 390 | 3.545 | 0.021 | 4.485 | 0.009 | 54.054 | 56 |
虽然数字纯粹主义者可能会有不同的观点,但电路板布局必须无可挑剔才能获得最佳电路性能。所有到ic的电源轨都应该是厚的,并且用物理上接近器件的电容与地分离:至少1uF(钽)与100nF(陶瓷)并联。应该包括一个良好的接地平面,特别是在MAX471周围,因为高频,高振幅电流占据了该区域。MAX471上的4.7k欧姆电阻应该是低电感的精密类型,因为这些元件上的任何公差都会直接影响结果。所有PCB线路应尽可能短,并远离数字线路。MAX125参考放大器应在输入和输出处解耦,靠近IC。理想情况下,电路板应包含单独的和数字的地平面,并在单点连接。
据观察,10MHz时钟出现在意想不到的地方,所以如果这个信号要在pc板上路由,它应该在物理上远离输入,特别是电阻网络,并在两者之间有接地轨道。为了进一步减少噪声,可以对该信号进行滤波以去除时钟谐波,并使用靠近处理器和ADC的简单数字门进行重构。A '74HC00可以很好地用于此目的。
要获得绝对的直流精度,必须考虑许多因素。例如,MAX873A参考提供了出色的漂移规格,但其初始精度(±1.5mV)在14位系统中会产生±10LSB误差。这个误差可以通过在输出调节引脚和地之间连接一个调节槽来调节。建议在输入和输出电阻分压器上切换参考电压,并将输入信号读入ADC。从这个图中,可以确定电阻分频链中的错误并实现软件偏移。
为了准确校准电流感测放大器,必须在输入和输出端施加电流源时进行ADC测量,从而获得电流放大器和输出电阻的误差。该电流源应设置为最小预期电流,因为MAX471在低电流下的主导误差是由内部运放贡献的输入失调电压造成的。
所讨论的系统被构建成一系列的电路块,每个电路块都被单独测试。这种设计过程消除了与系统初始启动相关的许多紧张感。所取的结果与MAX1705数据表中所示的结果相对应。本设计中使用的组件的更多细节可以在Devices网站上找到。网站上还提供了一个zip文件(A201code.zip),其中包含了Atmel微处理器(MAX125.asm)的汇编语言代码的完整列表,以及运行PC Windows显示所需的Visual Basic 6程序模块。
(1)汇编语言代码和Visual Basic程序模块的完整清单可供下载。
这篇文章的类似版本出现在2001年8月的《电力电子》杂志上。
社群二维码
关注“华强商城“微信公众号
Copyright 2010-2023 hqbuy.com,Inc.All right reserved. 服务热线:400-830-6691 粤ICP备05106676号 经营许可证:粤B2-20210308