一站式电子元器件采购平台

华强商城公众号

一站式电子元器件采购平台

元器件移动商城,随时随地采购

华强商城M站

元器件移动商城,随时随地采购

半导体行业观察第一站!

芯八哥公众号

半导体行业观察第一站!

专注电子产业链,坚持深度原创

华强微电子公众号

专注电子产业链,
坚持深度原创

电子元器件原材料采购信息平台

华强电子网公众号

电子元器件原材料采购
信息平台

为您的应用选择合适的电源IC

来源:analog 发布时间:2023-11-17

摘要: 文章解释了电源IC的用途和选择开关稳压器,线性稳压器或充电泵的指南,以为您的应用程序供电。

本文讨论了为给定应用程序选择电源的过程。它回顾了三种最常见类型的DC-DC转换电源ic的特点。它还提供了讨论更高级主题的其他应用程序说明和教程的链接。

对于没有经验的人来说,选择电源IC可能是一项艰巨的任务。本应用笔记将帮助新手工程师迈出成为自信的电源设计人员的第一步。本文讨论了如何在最基本的层面上选择这些ic。首先,它解释了为什么电源ic是必要的。然后展示了如何在三种最常见的直流电压供电ic中进行选择:线性稳压器、开关稳压器和充电泵。支持性应用程序说明和教程的链接将讨论更高级的电源主题。

为什么是电源ic ?

大多数电源集成电路的主要目的是调节。这些器件采用不稳定的输入电压并提供可调节的输出电压。简单地说,这些集成电路提供的输出电压在输入电压或输出电流变化时保持稳定。这就解释了线性稳压器和开关稳压器的名称。这个简单定义的例外是电荷泵。根据具体的装置,电荷泵的输出可以调节或不调节。

有时稳压器从一个稳压的输入电压产生一个稳压的输出电压。在这种情况下,稳压器的作用是改变输入电压到另一个电压水平,而不一定改善电压调节。

您可能会尝试在没有调节器的情况下为电路供电。事实上,在某些情况下,你可以成功地做到这一点。例如,你可以直接用电池为便携式设备供电。但这种方法通常会导致问题。便携式设备中的电路通常只能在一定的窄电压范围内正确工作。对于微处理器和内存来说尤其如此,特别是在需要高速的情况下。对于微处理器、存储器和许多其他类型的电路,电池工作的电压范围可能超出可接受的水平。因此,添加稳压器可以确保电路接收到适当的电压。

如果不使用调节器,电池的内阻也会出现问题。出现这种困难是因为便携式设备中的电路通常需要不同水平的供电电流。当从电池中取出这种变化的电流时,由于电池的内阻,会产生变化的电池电压。部分电路可以“反对”电池电压的这些变化,因为电路的各种组件的PSRR(电源抑制比)可能不足以拒绝这些电压变化。为了解决这个问题,一个稳压器保持稳定的输出电压,尽管这些变化的负载电流。稳压器提供这个稳定的电压,因为它的有源电路保持一个明显低于电池串联电阻的输出电阻。

任何没有稳压器的设计尝试都挑战了稳压器提供稳定电压的必要性,尽管输入电压或输出电流变化。但还有更多需要考虑的问题。在大多数情况下,开关和线性稳压器,与稳压和非稳压电荷泵一样,还有一个额外的目的:它们产生的电压与为它们供电的电压大小不同。这解释了DC-DC转换器的名称。从技术上讲,这里讨论的所有三种类型的电源ic(例如线性稳压器、开关稳压器和电荷泵)都是DC-DC转换器,然而,这个术语通常是为开关稳压器保留的。

在转换电压电平时,线性稳压器只能产生低于供电电压的电压,这在一定程度上受到限制。更通用的是,开关调节器可以升压(升压),降压(降压)或反相(改变电源电压的极性)。电荷泵执行同样的三种操作,但输出电流能力有限。

请参阅应用说明269,“便携式电源的成本测试性能”。

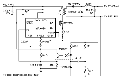
电源ic产生的电压与输入到它们的电压大小不同,这种想法也有例外。例外情况最常见于变压器耦合转换器。变压器耦合变换器的输出电压等于其输入电压是很常见的。参见图1。在大多数情况下,以这种方式配置的转换器的唯一目的是提供隔离,防止转换器的输入电压和转换器产生的输出电压之间的直流连接。参见图2。隔离通常是出于安全考虑。例如,通过电极连接到病人身上的电路的电源与来自墙上插座的电源是隔离的,以防止电击的危险。但你不需要在医院接受隔离。几乎所有的消费类电子产品都将交流线路与操作电路隔离开来。

图1所示。这种变压器耦合开关-稳压电路将输入电压与输出电压隔离开来。电源设计人员通常使用光耦合器将电路的输出与稳压器的反馈引脚隔离开来。

图2。电路有一个隔离的5V到5V的400mA电源。MAX668升压控制器的特点。

请参见隔离电源参考指南。Maxim的隔离电源应用笔记进行了分类,以方便参考。

线性稳压器、开关稳压器和电荷泵的优点和缺点现在将被解释。

线性稳压器

在各种类型的电源集成电路中,线性稳压器通常是最小的,通常是最便宜的,并且总是最小的噪声。参见图3。如果适合您的应用,请使用线性稳压器,特别是因为线性稳压器电路比围绕其他类型的电源ic构建的电路更有可能在第一次正确工作。

图3。线性稳压器既降压,又用最少数量的外部元件调节提供给它的电压。因为这些设备不包含开关元件,所以它们产生的噪音很小。此外,线性稳压器的电路板布局不像开关稳压器和电荷泵那么重要。

为什么要使用除线性稳压器以外的任何电源IC ?有两个原因。首先,线性稳压器只能提供小于其输入电压的输出电压。如上所述,如果你想创建一个高于输入电压或极性相反的电压,你别无选择,只能使用开关稳压器或电荷泵。

第二个原因是效率。把一个电压转换成另一个电压总是浪费电力。在理想情况下,调节器不浪费电力;它的效率是100%。如果一半的电力供应到稳压器找到它的方式稳压器的负载,其效率将是50%。

线性稳压器通常(尽管并非总是)比开关稳压器效率低。你可以通过用输出电压除以输入电压来计算线性稳压器的效率。(如果为稳压器供电的电流,稳压器的电源或静态电流是从稳压器输出的电流的一小部分,则此公式足够准确。在大多数情况下,确实如此。)因此,对于LDO(低差线性稳压器),其中为线性稳压器供电的源电压接近稳压器的输出电压,效率很高,在这种情况下,LDO可能是比开关稳压器更好的选择,因为LDO具有更少的噪声。MAX1725/MAX1726是超低电源电流的ldo,最大静态电流为4.5µa。

高效稳压器在便携式设备中提供了明显的优势,因为更少的浪费功率导致更长的电池寿命。你可能需要一个高效率的调节器,因为另一个原因:浪费的功率作为热量消散。因此,高效率的电源通常既适用于壁式供电设备,也适用于便携式设备。在任何情况下,该电源都可以将外壳内的温度降低到可容忍的水平。

在汽车应用中,通常需要更高的输入电压和更宽的温度范围。例如,MAX6765 - MAX6774工作电压为4V至72V,工作温度范围为-40°C至+125°C。这些线性调节器具有控制输入,使其“汽车友好”。

参见低差线性稳压器。

切换监管机构

开关稳压器没有线性稳压器的任何优点。开关稳压器消耗更多的电路板面积(除非,也许,当一个线性稳压器需要一个散热器来耗散其中的功率损失);花费更多;并且产生比线性对应的更多的噪声。然而,多年来,开关调节器一直深受电源设计人员的欢迎。为什么?

开关稳压器仍然很受欢迎,因为这些设备在受到许多输入电压和负载电流组合时具有出色的效率。(升压开关和降压开关的效率都可以高达96%,降压开关的效率通常更高,而逆变器的效率最高可达90%)。此外,如果您需要升压,降压或逆变电压,开关稳压器是唯一能够在负载电流高于约125mA时进行这些操作的设备。诚然,您可以使用电荷泵来执行这些操作,但这些设备允许的负载电流是有限的。将足够大的开关集成到电荷泵中,以处理高于125mA的负载电流,这太昂贵了,尽管一些电荷泵确实可以提供几百毫安的电流。

开关稳压器之所以如此命名,是因为它们开关一个功率晶体管,当与电感一起使用时,它有效地将一个电压转换为另一个电压。参见图4。当这些功率晶体管切换时,它们做得非常快,因为快速转换提高了稳压器的效率。要了解原因,首先考虑功率晶体管在非过渡时的功耗。当晶体管关闭时,电压出现在其上,但没有电流流过它。因此,没有电力损失。当晶体管打开时,一个小电压出现在它上面,而可观的电流可能流过它。因此,通常会损失少量的功率。当功率晶体管从OFF状态转换到ON状态时,或者反之亦然,电压出现在晶体管上,而电流流过它。因此,可能会损失相当大的功率。加速转换过程可以减少这些转换损失。

为了使开关电源中与整流二极管相关的功率损耗最小化,可以使用同步配置。在同步配置中,整流二极管被一个MOSFET开关取代。这种方法进一步提高了开关变换器的效率。MAX15023是同步降压控制器的一个例子。

参见应用说明2031,“DC-DC转换器教程”。

图4。开关稳压器可以(a)降压(降压),(b)升压(升压),或(c)降压/升压和反压(降压升压)。图中所示的这三种开关稳压器类型的外部晶体管开关通常包含在开关稳压器中,通常当设备被指定为中等负载电流时。偶尔,降压和升压开关稳压集成电路组成整流器如图所示。

这些快速转换,以及在这些电路中经常流动的大电流,使得电路板布局至关重要。开关稳压电路需要经过深思熟虑的布局,并且必须正确指定开关稳压IC外部的组件。考虑到各种类型的电源,开关稳压器需要最仔细的设计。

幸运的是,有一种方法可以绕过这些布局问题。对于输出电流要求较低的应用,提供集成mosfet的开关稳压器。MAX17083是一款集成开关的降压调节器,它支持高达5A的连续负载电流。内部开关大大简化了电路板布局。但是,这会使输出功率受到IC的功耗限制和设计规格的限制。

Maxim还为大多数开关稳压器提供EV(评估)套件。这些套件展示了电源的工作布局,在许多情况下可以适应特定的电路板。此外,各种外部元件的多个来源通常列在调节阀的数据表中。决定使用哪些外部元件只是从已经指定的几个器件中进行选择的问题,每个器件都能够与特定的开关稳压器IC良好地工作。

请参阅电源电路的应用说明和Maxim的电源食谱。

Maxim还提供了一个在线仿真工具(EE-Sim)来设计和模拟电源电路。

电荷泵

电荷泵构成了这里讨论的电源ic中最不为人所知的一类。这些器件执行与开关稳压器相同的功能,但没有电感。相反,电荷泵使用电容器来降低、反转或提高为其供电的电压。参见图5。

图5。像开关稳压器一样,电荷泵降压、升压和反相电压,但使用电容器而不是电感来执行这些操作。在大多数情况下,电荷泵处理比开关稳压器更低的输出电流。尽管拓扑结构有所不同,但这里所示的电路代表了稳压和非稳压电荷泵,无论它们是升压、降压还是反相电压。

电荷泵具有不调节和调节输出。考虑一个连接到非调节电荷泵输出端的电路,当该电路吸收越来越多的电流时,其输出电压成比例地下降。因此,电荷泵的输出阻抗本质上是一个固定的电阻。当在反相模式下使用时,非调节电荷泵提供的输出电压等于为设备供电的电压,但极性相反(例如MAX828)。如前所述,随着负载电流的增加,该电压的大小下降。当在倍增模式下使用时,这些电荷泵精确地将施加的电压加倍(例如MAX1682),并且输出电压也随着负载电流的增加而下降。

调节电荷泵可以升压,降压或反转施加的电压。与非调节电荷泵不同,这些装置提供的输出电压水平并不严格依赖于输入给它们的电压水平。因此,例如,这些设备可以从3.3V输入产生5V输出。此外,由于它们是可调节的,当输出电流增加时,输出电压基本保持不变。如上所述,可以从这些装置以及从非调节电荷泵中提取的电流量是有限的。上限约为125mA(例如MAX1595),尽管有一些部件可以处理几百毫安(例如MAX889)。建造提供大负载电流的电荷泵是不经济的。相反,基于电感的开关稳压器非常适合这种情况。

电荷泵开关与其相连的电容器,从而产生噪声。这种噪声通常比开关稳压器的噪声小。这主要有三个原因。首先,负载电流更轻。其次,由于这些电路不包括电感,所以不会产生磁噪声。最后,当电荷泵阻断流经与其相连的电容器的电流时,不会产生电压尖峰。开关稳压器切断流过电感的电流通常会产生电压尖峰。

电荷泵数据表为您提供选择使用电荷泵时所需的唯一外部组件所需的信息:即电容器。虽然电动汽车套件不是必要的,因此,较少用于充电泵,任何可用的电动汽车套件都可以提供一种快速的方法来确定该部件是否适合特定的应用。

参见电荷泵的应用说明。



声明:本文观点仅代表作者本人,不代表华强商城的观点和立场。如有侵权或者其他问题,请联系本站修改或删除。

社群二维码

关注“华强商城“微信公众号

调查问卷

请问您是:

您希望看到什么内容: