一站式电子元器件采购平台

华强商城公众号

一站式电子元器件采购平台

元器件移动商城,随时随地采购

华强商城M站

元器件移动商城,随时随地采购

半导体行业观察第一站!

芯八哥公众号

半导体行业观察第一站!

专注电子产业链,坚持深度原创

华强微电子公众号

专注电子产业链,
坚持深度原创

电子元器件原材料采购信息平台

华强电子网公众号

电子元器件原材料采购
信息平台

集成电荷泵DC-DC转换指南

来源:analog 发布时间:2023-11-17

摘要: Maxim Integrated的应用说明讨论了集成电荷泵,并解释了如何计算电荷泵的功耗。今天找到更多关于没有电感的DC-DC转换。

充电泵通常是为需要低功耗和低成本的应用程序供电的最佳选择。本应用笔记讨论了集成电荷泵,并解释了如何计算电荷泵的功耗。

系统工程中一个常见的问题是子系统的功率要求不能被主电源满足。在这种情况下,可用的电源轨不能直接使用,也不能直接使用电池电压(当可用时)。空间的缺乏可能会妨碍包含最佳数量的电池,或者放电电池的下降电压可能无法接受应用。

电压转换器可以产生所需的电压水平,而电荷泵通常是需要低功耗,简单性和低成本组合的应用的最佳选择。电荷泵很容易使用,因为它们不需要昂贵的电感器或额外的半导体。

电荷泵-一般描述

电荷泵电压转换器使用陶瓷或电解电容器来存储和传输能量。虽然电容器比其他类型的DC-DC转换器中使用的线圈更常见,也便宜得多,但电容器不能突然改变其电压水平。电容器电压的变化总是遵循指数函数,这给电感电压变换器带来了可以避免的限制。然而,电感电压变换器更昂贵。

电容电压转换是通过周期性地开关电容器来实现的。如果有交流电压,无源二极管可以在最简单的情况下执行这种开关功能。否则,直流电压水平需要使用有源开关,它首先通过连接电压源对电容器充电,然后以产生不同电压水平的方式将其连接到输出端。

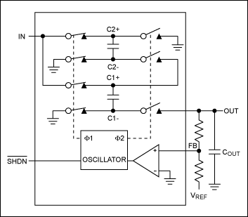
使用这种原理的常见集成电路是ICL7660,有些人认为它是经典电荷泵的原型。ICL7660集成了开关和振荡器,使开关S1、S3和S2、S4交替工作(图1)。这里所示的配置是逆变输入电压。只要稍微改变一下外部连接,它就可以将输入电压加倍或分开。

图1所示。这些基本部件说明了电荷泵操作的机制。

关闭S1和S3使飞行电容器C1在前半个周期充电至V+。在后半段,S1和S3打开,S2和S4关闭。该动作将C1的正极连接到地,并将负极连接到V(OUT)。然后C1与储电电容器C2并联。如果C2上的电压小于C1上的电压,电荷就从C1流向C2,直到C2上的电压达到-(V+)。

一个集成的固定频率振荡器驱动周期开关。该电路没有输出调节,开关频率对所有负载保持恒定。因此,输出电压的变化很大程度上取决于负载。空载时,输出电压对应负输入电压:V(OUT) = -(V+)。随着负载的增加,V(OUT)减小。因此,ICL7660的输出电流被限制在约10mA。这部分是由于它的振荡器频率低,部分是由于它的集成开关远不理想。这些开关在“导通”状态下表现出几欧姆的导通电阻。稍后将详细计算由此产生的功耗。

引脚兼容电路(MAX660, MAX860/MAX861, MAX1680/products/MAX1681)具有更高的开关频率和更低的开关导通电阻。因为它们的开关频率更高,这些电荷泵工作与更小的电容器和提供更高的输出电流。所有设备都可以配置为电压逆变器、倍频器或分压器。

MAX828/MAX829和MAX870/MAX871专为逆变器应用而设计,通过更小的封装(SOT23)和更小的外部电容器减少了所需的电路板面积。这些器件的引脚兼容版本(MAX1719/MAX1720/MAX1721)提供了一个额外的关断引脚来关闭电路。在这种情况下,电源电流降至1nA,输出与输入断开,输出电压降至零。

电容分压器

考虑设计一个电路,将输入电压除以2,输出电流加倍。它比线性稳压器(通常将功率转换为热量)具有优势,并且有利于需要有限输出电流的应用。例如,4mA到20mA的接口通常提供相对较高的输出电压,但预设输出电流有限。其他应用包括许多运算放大器和微控制器,它们现在工作在非常低的电源电压下。在这些电路中,电源电压除以2,理论上就等于功耗除以4。

图2的配置使用电容分压器C3、C4和C5、C6产生一个稳压V(OUT) (= V(IN)/2)。通过在该分压器的上半部和下半部之间交替切换飞行电容器C2, IC抵消任何负载相关的电压差。该电路的开关频率为35kHz,静态电流仅为36µA。当负载电流超过1mA时,电路效率超过90%。然而,考虑到非常小的负载电流(即低于100 μ A),即使是36mA的低静态电流也会降低转换效率。这种开关电容配置提供了比简单的电阻分压器更好的调节,并且比分压器和运算放大器缓冲器的简单组合获得更高的效率。IC规格最大限制V(IN)为5.5V。

图2。如图所示,这个反相电荷泵IC将输入电压除以2。

电荷泵耗散计算

现在考虑一个简单的模型,其中电容C1在输出电压和频率f的V+之间切换(图3)。该模型可以讨论电荷泵的功耗。

图3。这个开关电容的模型表明它的行为像一个电阻。

存储电容C2和负载R(L)连接到V(OUT)上。每周期传输的电荷为:

得尔塔q = c1 (v + - v (out))

产生一个电流I,它取决于频率f

I = f得尔塔Q = fC1(V+ - V(OUT))。

根据欧姆定律改变方程后,开关电容的等效电阻R(ERS)可计算为:

R(ERS) = 1/fC1

该方程表明,电阻和电阻损耗随频率的增加和电容的增大而减小。较高的电容只有在开关电阻和电容器等效串联电阻(ESR)超过R(ERS)时才能降低输出电阻。这种内部损耗(开关损耗)只能通过选择低esr电容来降低。通过使用复杂的新型电荷泵,开关导通电阻可以降低。

开关损耗是由飞行电容器和输出电容器之间的电压差以及开关中的导通电阻引起的。这种电压差出现在开关上,导致应用中的耗散。如前所示,开关电容的行为类似于电阻。因此,通过并联多个开关电容器件,可以减小输出电阻,增加输出功率。

可调电荷泵

调节输出电压的集成电荷泵在没有电感的情况下工作。它们提供可调节的输出电压(例如5V)和几种节能模式。器件,如MAX682稳压上变频器工作在有效的跳过模式或在固定频率模式与减少输出纹波。

当内部比较器检测到输出电压下降时,节电跳过模式通过仅激活内部振荡器来避免不必要的切换。其结果是更低的静态电流和更低的开关耗散,特别是对于轻负载。跳跃式模式更适合低功耗应用,因为较高水平的静态电流会降低整体效率。

为了最小化输出纹波,电路可以在50kHz和2MHz之间调节的固定频率模式下振荡。调节确保飞行电容器通过内部MOSFET充电,充电电流取决于负载。由于功率消耗增加,输出电压降低,使电容器充满更多的能量。固定频率模式的优点是输出纹波更小,外部分量更小。如果您的印象是充电泵只提供几毫安的低输出电流,那么您会惊讶地发现MAX682从5V输出提供高达250mA的输出电流。

调节电荷泵的设计思路

图4显示了一种用于保持恒定且与输入电压无关的开关频率的改进设计。

图4。这种调节电荷泵保持恒定的开关频率。

集成电路的内部开关频率由进入其关断引脚的电流控制。控制方程取自设备的数据表:

R(EXT) = 45000(V(IN) - 0.69V)/f(OSC), R(EXT)以k欧姆表示,f(OSC)以kHz表示

通常,你用给定的输入电压和所需的开关频率来计算外部关断电阻的值。然而,在这种情况下,公式表明关断引脚中的开关频率和电流取决于输入电压V(In)。如果输入电压变化,开关频率也会变化。

两个二极管直流电流进入关断引脚。当电源电压第一次接通时,D1通过将电流从输入引导到关机引脚来确保可靠的启动。当输出电压达到5V或高于V(IN)时,由于D2从稳定的输出电压传导电流,开关频率保持恒定。D1-D2组合建议采用3引脚SOT23封装(BAV70)中的微型二极管阵列。请注意,关机功能仍然可用。用开漏极MOSFET驱动关断引脚到地,简单地将预设频率电流短路到地。

控制逆变器

许多应用需要额外的负电压,如-5V。这种电压可以通过调节电荷泵逆变器(MAX868)和一些外部元件产生(图5)。充电时,左侧开关闭合,右侧开关打开。两个飞行电容器并联充电,负载完全由存储在输出电容器中的电荷提供服务。在放电时,开关重新配置以串联连接飞行电容器。当连接到输出电容时,它们然后根据需要转移电荷以保持输出电压调节。

图5。内部元件说明了这种调节电荷泵逆变器(MAX868)的操作。

内部振荡器频率(450kHz)足够高,以确保小的外部电容器和高输出电流。由比较器控制,振荡器只有在输出电压低于其阈值时才激活。这种调节使电路能够提供高达-2V(IN)的恒定输出电压。同时,该电路在轻负载下的静态电流最小。

巴克/提高组合

电池供电应用中常见的另一个问题是电池电压高于或低于调节输出电压。在充电前,锂电池的输出电压在3.6V到1.5V之间变化。为了从这个不断变化的输入中获得恒定的3.3V,需要一个组合降压/升压转换器。最初,该设备将全电池电压(3.6V)降为3.3V。当电池电压降至3.3V以下时,升压变换器功能保证3.3V输出电压稳压。

虽然通常很复杂,但这种方法现在可以用简单的电荷泵IC(如MAX1759)实现。MAX1759的输入电压范围为1.6V至5.5V,可产生固定(3.3V)或可调(2.5V至5.5V)输出,输出电流高达100mA。该IC采用10引脚µMAX 封装,可通过三个外部电容器运行。额外的关闭模式断开输出和输入,同时将静态电流降低到1µA。

充电泵概述

表1和表2列出了Maxim提供的一些调节和非调节电荷泵,包括具有特殊功能的和文中提到的所有电荷泵。这些表使设计人员能够根据应用程序所需的封装,功能和输出电流规格选择合适的电荷泵。

Maxim不断推出新产品。我们鼓励您浏览Maxim的产品线,以获取最新的电荷泵设备列表。电容充电泵显示在电源和电池管理类别下。

表1。非调节电荷泵
零件号输入电压输出电压输出电流开关频率特性MAX828 / MAX8291.5V ~ 5.5V- v(中)25马12千赫/ 35千赫逆变器;5针SOT23封装MAX17201.5V ~ 5.5V- v(中)25马12千赫逆变器;低静态电流,关闭,6引脚SOT23封装MAX1719/17211.5V ~ 5.5V- v(中)25马125千赫逆变器;6针SOT23封装,关闭MAX870/8711.4V至5.5V- v(中)25马125千赫/ 500千赫逆变器;5针SOT23封装MAX1682/16832V至5.5V2 × v (in)30 ma12千赫/ 35千赫折叠机;5针SOT23封装ICL7660 MAX10441.5V至10V- v(在),2 × v (in)10马10千赫倍频或逆变器;DIP, 8针SOMAX8601.5V ~ 5.5V- v(在),2 × v (in)马506赫兹;50千赫;130千赫倍频或逆变器;有/µMAXMAX8611.5V ~ 5.5V- v(在),2 × v (in)马5013赫兹;100千赫;250千赫倍频或逆变器;有/µMAXMAX16802V至5.5V- v(在),2 × v (in)125毫安125千赫;250千赫倍频或逆变器;有/µMAXMAX16813V至5.5V- v(在),2 × v (in)125毫安500千赫;1兆赫兹倍频或逆变器;有/µMAX
表2。可调电荷泵
零件号输入电压输出电压输出电流开关频率特性MAX6192V ~ 3.6V+ 5 v马50500千赫稳压5V, 8针SO封装MAX6822.7V至5.5V+ 5 v250毫安50kHz至2MHz稳压5V, 8引脚SO/µMAX封装MAX8681.8V ~ 5.5V至-2 × v (in)30 ma高达450kHz可变逆变电压;µ马克斯包MAX16732.0V至5.5V至-V(IN)125毫安350千赫可变逆变电压;固定频率MAX17591.6V ~ 5.5V2.5V ~ 5.5V100毫安1.5兆赫巴克/提高转换器



声明:本文观点仅代表作者本人,不代表华强商城的观点和立场。如有侵权或者其他问题,请联系本站修改或删除。

社群二维码

关注“华强商城“微信公众号

调查问卷

请问您是:

您希望看到什么内容: