摘要: 文章比较了几种电荷泵的设计,介绍了无电感电源的应用,并提供了元件选择的指导方针。
新一代集成电路与无源元件的改进相结合,使电荷泵电压转换成为许多应用中最受欢迎的方法。在许多情况下,早期的电荷泵要么被认为是不合适的,要么被认为是可以接受的。例如,对于精度高、负载电流小、噪声容限高、效率要求低的应用,电荷泵的成本更低、尺寸更小、电路更简单,当然还有无电感的操作。
今天的电荷泵ic满足便携式系统的苛刻要求,具有更高的精度,更高的输出电流,敏感射频应用可接受的输出噪声水平,以及与一些基于电感的设计相当的电池寿命。下面的讨论比较了几种IC电荷泵设计,介绍了“无电感”电源的应用,并提供了元件选择的指导方针。
术语“电荷泵”指的是一种dc-dc电压转换器,它使用电容器而不是电感或变压器来存储和传输能量。电荷泵(通常称为开关电容器转换器)包括一个开关或二极管网络,对一个或多个电容器进行充电和放电。电荷泵电路最引人注目的优点是没有电感器。
为什么要避免电感?与电容器相比,它们的采购来源更少,标准规格尺寸更少,元件高度更高,EMI更多,布局灵敏度更高,成本更高。(除此之外,他们都很棒。)新一代电荷泵集成电路即使使用通常用于旁路电源的低成本陶瓷电容器也能提供令人满意的操作。
基本电荷泵可以在带开关的集成电路中实现,也可以在带二极管的分立元件电路中实现。图1)。在IC版本中,开关网络在充电和放电状态之间切换,而在离散版本中,时钟波形通过二极管驱动充电和放电状态。在这两种情况下,“飞行电容器”(C1)穿梭电荷,“蓄能电容器”(C2)保持电荷并过滤输出电压。您可以根据需要扩展和修改此方案,以增加调节,降低噪声,获得更高的输出电压等。

图1所示。基本电荷泵提供电压加倍或反转。它可以通过片上开关(一个)或分立二极管(b).
虽然电荷泵通常用作小电路块或单个组件(如接口ic)的电源,但它们尚未广泛用作系统电源。然而,这种用法正在发生变化:电荷泵的输出电流能力正在增加,而便携式设计所需的供电电流正在减少。在图2例如,IC1充电泵可以在3.3V电压下产生100mA的电流,由AA或AAA碱性电池、NiCd或NiMH电池或单个初级锂电池组成的2节电池供电。

图2。这个电荷泵升压转换器与线性稳压器提供200mA在3.3V与2单元输入,150mA在5V与3单元输入。
图2电路可以在输入低至2.2V时保持其3.3V输出。输入≥2.4V时,可提供200mA以上的短期负载。对于输入低至3V的5V系统,当由3节碱性,NiCd或NiMH电池或一个可充电锂电池供电时,类似的设计加上5V线性稳压器可提供150mA。这两种电路的效率从近80%(低电压时)到略高于50%(高电压时)(两个电池为3.2V,三个电池为4.8V)。
图2电路通过在外部增加一个调节器来克服电荷泵缺乏调节的问题。如果负载电流适中,另一种选择是在芯片上增加调节。单片芯片中的调节通常以线性调节或电荷泵调制的方式完成。线性调节提供最低的输出噪声,因此在(例如)用于射频放大器的gaasfet偏置电路中提供更好的性能。电荷泵调制(控制开关电阻)为给定的芯片尺寸(或成本)提供更多的输出电流,因为集成电路不需要包括串联通管。
电路图3在主电源和备用电源中都很有用。它产生一个可调节的5V输出,负载电流为20mA,输入范围为1.8V至3.6V。输入电压不低于3V时,输出电流可达50mA。转换效率(图4)接近等效的低成本电感电路。注意输入电压的变化:效率在V(IN) = 3V附近呈现阶跃变化,此时电荷泵在其电压三倍和电压倍工作模式之间自动转换。对于加倍或三倍操作的每个“区域”,最高的效率发生在最低的V(IN)。在各区域内,效率随损失随V(IN)的增大而降低:
丢电= I(OUT) x[(2或3)V(IN) - V(OUT)]。
图3电路在没有线性通闸元件的情况下完成了调节,但其损耗与输入线性调节器的非调节倍频器或三频器的损耗相同!这个令人惊讶的结果是不可避免的损失的结果,每当泵电容器在一个开关周期内改变电压时就会发生损失。考虑两个1µF电容器,一个充电到1V,一个充电到0V。它们储存的总能量是:
(1/2)简历(2)=(1/2)(1µF) (1 v(2)) +(1/2)(1µF) (0 v(2)) = 0.5µ库仑。
将它们并联连接,每个充电到0.5V,所以新的总电压为:
(1/2)(1µF) (0.5 v(2)) +(1/2)(1µF) (0.5 v(2)) = 0.25µ库仑。
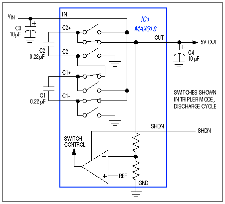
因此,从1V到0.5V(50%)的能量损失与固定v (OUT)倍频器或三倍频器之后的线性稳压器的预期能量损失相同。在图3中,通过在加倍和三倍操作之间自动切换来优化效率,从而最大限度地减少得尔塔V变化。

图3。该集成电路包含一个带输出调节的多开关升压转换器。电路要么加倍或三倍V(IN),以最大限度地提高效率。开关控制信息反馈,以保持输出调节。

图4。当内部电荷泵在电压加倍和三倍之间转换时,图3中的效率/V(OUT)曲线会出现不连续。
许多基于电容的电压变换器提供极低的工作电流——这在负载电流均匀低或大部分时间低的系统中是一个有用的特性。因此,对于较小的手持产品,轻负载工作电流在决定电池寿命方面可能比满载效率重要得多。在这些产品中,“关闭”状态不是完全关闭,而是暂停或休眠状态,其中所需的电源电流(例如,对于μ P和存储器)可能为100 μ a或更小。如果电源本身产生类似的电流,则直接影响电池寿命。
电荷泵集成电路的供电电流通常与其工作频率成正比。您可以通过以尽可能低的频率运行来最小化电流消耗,但是(对于较旧的电荷泵ic)的代价是更高的纹波电压,更少的I(OUT)能力,以及需要更大值的泵电容器。有些ic提供引脚可设置的工作频率,以帮助进行这种权衡。
较新的电荷泵ic采用另一种技术(按需开关),可以同时实现低静态电流和高i (OUT)能力。因此,图3系统集成了按需电路,可将空载电源电流降低至75µA(典型)。
虽然图3的满载效率(如图4所示)低于大多数基于电感的设计,但其非常低的工作电流可能允许更长的电池寿命。工作电流对电池寿命的影响取决于在暂停或睡眠状态下花费的工作时间的比例。例如,图3中的MAX619包括一个按需振荡器,仅在输出电压低于5V时运行。由此产生的空载静态电流仅为75µA,该器件使用0.22µA泵浦电容器提供50mA的输出电流。当为锂硬币电池产生备用电压时,低工作电流也令人感兴趣。
一个非常适合电荷泵转换的应用是为闪存芯片产生编程电压。电荷泵的方法为信用卡大小的产品提供了一个近乎理想的解决方案,这些产品的组件高度受到严格限制,特别是如果它减少了电解电容器的数量或完全消除了它们。为此目的而设计的集成电路(图5)提供12V“V(PP)”电压,适合编程2字节的闪存字。另一个IC(前面提到的MAX619)为5V闪存设备提供5V V(PP)。

图5。该IC产生12V闪存(12V)所需的V(PP)编程电压。V(OUT)完全调节负载为30mA。
与其他类型的电压变换器相比,电荷泵可以在处理低电平信号或要求低噪声运行的应用中提供优越的性能。在某些情况下,电荷泵现在允许在唯一可行的解决方案是线性稳压器的应用中进行电压转换。请注意,这些优点并不适用于所有的充电泵。当与基于电感的电路比较时,一些缺点也变得明显。
最直接的好处是消除了磁场和电磁干扰带来的电感或变压器。一个电磁干扰源留在电荷泵电路中——当“飞行电容器”连接到输入源或另一个电压不同的电容器时,高充电电流流向“飞行电容器”。瞬时电流仅受相关电容ESR和开关电阻的限制,其可低至5欧姆。除非电荷泵是为低噪声操作量身定制的,否则这些高-得尔塔I/得尔塔t事件产生的噪声只能通过后滤波或大电容来消除。
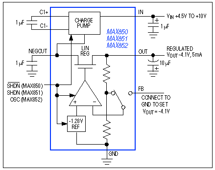
低噪音电荷泵转换器的一个例子是MAX850 (图6)。它结合了一个反相电荷泵和一个低噪声、负输出线性稳压器,旨在为GaAsFET射频功率放大器产生非常安静的负偏置电压。MAX850工作于5VDC,具有高开关频率(100kHz),可以使用小值外部电容器。片上稳压器将输出纹波和噪声降低到仅2mV(P-P)。这噪音(图7)对于开关电源来说是非常低的。

图6。该gaasfet偏置电源包含一个线性稳压器,可将输出噪声限制在2mV(P-P)。

图7。图6电路的噪声图显示了低于2mV(P-P)的噪声。
在大电流应用中采用的类似方法为高容量(2gb及以上)硬盘驱动器中的磁阻读写头提供了低噪声偏置。这种驱动器通常在100mA时需要-3V,输出噪声和纹波不超过10mVP-P。泵输出的开关瞬态再次排除了与磁流变头前置放大器的直接连接,但您可以插入一个由三个晶体管(图8)。这种安排适合大多数用途。然而,它的输出精度取决于V(IN)公差,因为(为了简单起见)V(IN)作为调节器的参考。输出纹波和噪声约为5mVP-P。

图8。一个便宜但实用的三晶体管电路为电荷泵集成电路增加了一个100mA, -3V的调节输出。
与电荷泵设计有关的一个有时难以捉摸的信息是特定负载电流所需的最小电容值。对于大多数电荷泵ic,数据表建议只有一个或两个电容值,但(通常)芯片可以工作在一个很宽的范围内,特别是当负载电流很低的时候。在大多数设计中,您应该指定提供可接受的输出电压,电流和纹波水平的最小电容值。这些量取决于开关频率和开关电阻以及电容。
电容值对纹波和输出电流的影响由图中所示的八幅图来说明图9(总结于表1)。每个图表包括五个曲线,补充数据表信息的三个常见电荷泵dc-dc转换器从最大- MAX660, MAX860和MAX861:
MAX660,高频模式(FC = V+),约40kHz
MAX860,高频模式(FC = OUT),约100kHz
MAX860,中频模式(FC = GND),约40kHz
MAX861,高频模式(FC = OUT),约200kHz
MAX861,中频模式(FC = GND),约90kHz
这些图表表明,较小的陶瓷电容器通常可以支持较低的负载电流。不断发展的陶瓷电容器技术正在以更低的成本生产更高的价值,因此您现在可以从United Chemicon(前身为Marcon), Tokin, TDK和Murata Erie等制造商处以0.30美元的批量价格获得10 μ F的陶瓷电容器。
每条曲线的频率图9略低于数据表中的典型值,因为V(in)在低侧指定:4.5V = 5V - 10%, 3.0V = 3.3V - 10%。有些图描绘了2.0µF时比2.2µF时更大的电流。这是因为1µF和2µF值是陶瓷芯片(具有Z5U介电介质),2.2µF以上的值是钽类型(AVX TPS系列)。电流和纹波数据通过长时间输出采集,直到V(OUT)达到表1所示的值。(在较高的电容值下,纹波改善可以忽略不计。)V(OUT)在负载电流较低时较高,但-(V(OUT))从不超过V(IN)。

图9。这些图表(a -)给出了电荷泵电压变换器的工作频率、电容值、工作电流和输出电压之间的关系。对于给定负载,数据可以选择最小电容值和工作电流。
表1。图9中的图形摘要
| 图 | V (V) | V(出)(V) | |
| 一个 | 4.5 | -4.0 | I(OUT)与封顶值(0.33µF至22µF) |
| B | 4.5 | -4.0 | Ripple vs. cap. value, alt(OUT) from“A” |
| C | 4.5 | -3.5 | I(OUT) vs. cap. value |
| D | 4.5 | -3.5 | Ripple vs. cap. value, alt(OUT) from“C” |
| 图 | V (V) | V(出)(V) | |
| E | 3.0 | -2.7 | I(OUT) vs. cap. value |
| F | 3.0 | -2.4 | Ripple vs. cap. value, alt(OUT) from“E” |
| G | 3.0 | -2.4 | I(OUT) vs. cap. value |
| H | 3.0 | -2.7 | Ripple vs. cap. value, alt(OUT) from“G” |
当然,集成电荷泵的功率转换早于为此目的而使用的分立电容器。电荷泵技术已用于50Hz/60Hz交流电源多年,也用于高压倍增器,以实现几千伏的输出。CMOS开关的使用使得用很少的部件集成复杂的功能成为可能。另一个优点是,CMOS开关在低电流下具有虚拟零降,而二极管开关的最小电压为0.6V。但是,在某些情况下,即使在采用最新电荷泵ic的应用中,分立元件的添加也可以提高性能。
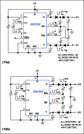
一个5V到±20V的低功率转换器可以通过增加一个由分立二极管组成的额外升压级来增强双输出电荷泵IC,从而变得非常小。这样的电源是有用的CCD电源,LCD偏置,和变容管调谐器。MAX864本身可以从5V输入产生±10V(减去负载比例损耗),或从3.3V输入产生±6.6V。使用额外的二极管电容级(图10),这些输出可以再次翻倍至约±4V(IN),或乘以1.5至约±3V(IN)。请注意,外部二极管/电容器网络连接到C1±15V输出,或连接到C2±20V输出。

图10。通过增加外部二极管和电容,可以从许多电荷泵ic中获得更高的输出电压。这些电路提供高达±20V。
图11图10显示了使用硅二极管(成本最低)和肖特基二极管(输出最高)的每个电路的输出电压与负载电流的关系。这些电路可以提供高达20mA的电源,而1µF滤波电容器产生的输出纹波小于100mV。如果需要,您可以使用稍大的电容器大大降低该电平。图10中的ic设置为100kHz工作,允许使用1µF电容器,从而产生7mA的空载供电电流。您可以引脚编程一个较低的频率,将电源电流降低到600µa,但要实现图11所示的输出电流,您需要更大的10µF电容器。

图11。这些图表显示了图10中两个电路的V(OUT)和I(OUT)。
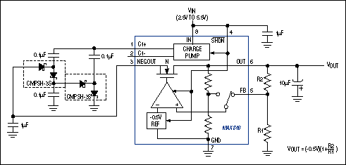
通常,单级电荷泵变换器不能产生大于其正输入电压的负输出。若要从2.5V到5.5V的输入实现-8V或更多的负输出,请添加如下所示的分立二极管图12。峰间噪声如图7所示,给定稳压输出电压在5个离散输入电压下的可用输出电流图13.

图12。这种低噪声调节电荷泵外部的二极管电容器网络将最小输入电压从4.5V降低到2.5V。

图13。这些曲线显示了图12电路的I(OUT)与调节V(OUT)。
为了避免需要为低功耗计算机外围设备提供电池或线路电压,您可以从串行端口吸走几毫瓦。普通的PC鼠标等设计依赖于modem的控制信号DTR和RTS,而单片机的电路图14从3线端口的TX线获得电力。它的输出能力(8mA)是足够的CMOS微控制器和一些支持电子。TX线在负电压下空闲,因此IC的正常输入极性被反转(在OUT引脚和地之间施加的负输入电压使IC从其法线方向向后泵送)。齐纳二极管D1为4.7V输出提供分流调节。

图14。在电压倍增模式下工作,该电荷泵将负输入电压(从RS-232端口的TX线)转换为8mA的半调节5V输出。
电荷泵集成电路可以帮助减少便携式系统的电力供应,因此,监测制造商不断推出的新技术和新集成电路设计是值得的。例如,Maxim提供各种电荷泵集成电路,列于表2 - 4.
表2。单输出电荷泵
| MAX828 | MAX829 | MAX860 | MAX861 | MAX660 | MAX1044 | ICL7662 | ICL7660 | |
| 包 | ||||||||
| 输出电流(mA型) | 0.6 @ 50kHz; 1.4 @ 130kHz | 1.1 @ 100kHz; 2.5 @ 250kHz | 1 @ 40kHz | |||||
| 输出(欧姆typ) | ||||||||
| 泵送速率(kHz) | ||||||||
| 输入(V) |
表3。可调电荷泵
| 包 | ||||
| 输出电流(mA型) | ||||
| 输出(V) | ||||
| 保证I(OUT) (mA) | ||||
| 泵送速率(kHz) | ||||
| 输入(V) | ||||
| 关闭 | ||||
| 特性/评论 |
表4。多输出电荷泵
| 包 | |||
| 输出电流(mA型) | 2.4 @33kHz, 7.0 @ 100kHz; 12 @185khz | ||
| 正Z(OUT) (欧姆类型) | |||
| 负Z(OUT) (欧姆类型) | |||
| 泵送速率(kHz) | |||
| 输入(V) | |||
| 关闭 |
社群二维码
关注“华强商城“微信公众号
Copyright 2010-2023 hqbuy.com,Inc.All right reserved. 服务热线:400-830-6691 粤ICP备05106676号 经营许可证:粤B2-20210308