摘要: 为了在全面部署之前验证新工艺,开发人员首先在小型试验工厂进行测试。虽然用可编程逻辑控制器(plc)控制该工厂将允许最大的灵活性,但plc对于这种临时使用太大且昂贵。
为了在全面部署之前验证新工艺,开发人员首先在小型试验工厂进行测试。虽然用可编程逻辑控制器(plc)控制该工厂将允许最大的灵活性,但plc对于这种临时使用太大且昂贵。在大多数情况下,替代方案是硬连接中继逻辑。但这种方法使得修改变得困难且耗时。(出于安全原因,现代中试和加工工厂采用24V和12V直流控制逻辑,而不是120V交流逻辑。)
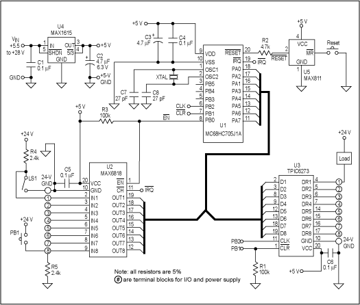
电路图1结合PLC可编程性和低成本的继电器控制。这些功能与软件程序相结合,形成一个强大的24V工业控制器,提供低成本,全表面贴装结构,低功耗和ESD保护。

图1所示。这种低成本,可编程的工业控制器是更大,更昂贵的PLC控制的有吸引力的替代品。
使用8位微控制器提供程序控制,电路的8个去噪和esd保护输入可以接受高达24V DC的电压。8个开路漏极输出可以处理高达45V直流和吸收高达250mA(或1.5A脉冲电流)。一个24V,低功率线性稳压器驱动电路,而一个带有手动复位的电压监测器防止电源限电。
CMOS开关除杂器U2确保稳健的工业级输入和宽输入电压范围。它提供8个完全脱扣和防静电保护输入,8个三状态输出和一个状态变化输出(CH-bar),用于简化与微控制器的连接。上拉电阻R3提供一个逻辑高电平,在上电期间禁用U1和U2,直到微控制器I/O配置完成。
八进制d型锁存器(U3)提供8个开漏输出,额定为45V DC。这些输出可以在24V控制系统中轻松驱动过程指示灯,隔离继电器和其他逻辑控制。每个输出上的内置电压钳可以直接连接继电器,螺线管,蜂鸣器和其他感性负载。电阻R1确保在上电期间所有输出都关闭,直到微控制器I/O配置完成。
微控制器U1包括用于变量的32字节RAM和用于存储过程控制程序的1232字节EPROM。(一种低成本、一次性可编程的版本也可用。)端口A的双向引脚(PA0 ~ PA7)提供8位数据总线,用于向U2和U3发送I/O数据。通过软件将双向接口B的前三个引脚(PB0 ~ PB2)配置为输出。因此,它们可以为U2和U3提供EN-bar、CLR-bar和CLK控制信号。
通过在上电期间发出逻辑低复位,U5电压监视器确保在电源限制期间自动恢复。当按下复位按钮时,U5还提供了一个不确定的手动复位到U1。R2防止与微控制器的双向RESET-bar引脚争用。
控制器的电源由U4提供,U4是一种高压、低功率线性稳压器,配置为从5V输出提供高达30mA的功率。U4接受输入电压为28V DC。因此,它可以让控制器与12/24V控制系统和混合电压控制系统(即24V现场设备和12V控制逻辑)一起工作。
由于每个U2输入引脚(IN1到IN8)都有一个内部63k的上拉电阻,因此每个引脚都需要一个应用逻辑低电平来指示状态的变化。输入“8”显示按钮开关接口,其中R5将24v对地电流限制为10mA。这使得使用低成本的开关触点和逻辑高电平(24V)作为状态变化信号成为可能。输入“1”表示限位开关接口在逻辑低电平(0V)为状态变化信号。U3的输出“1”表示连接到24V电源的灯,螺线管或其他负载。
单片机内部的定时器功能可以取代控制系统中昂贵的继电器定时器。通过添加另一个开关除纹器IC,在微控制器的IRQ-bar引脚上安装一个下拉电阻,并在每个CH-bar引脚和U1的IRQ-bar引脚之间添加转向二极管,可以轻松获得额外的输入。U1的一个未使用的端口b引脚可以配置为新IC的EN-bar信号。对于功能,串行数字转换器(DAC)或数字转换器(ADC)和微控制器未使用的端口b引脚(PB3至PB5)可用于实现0至10V或4-20mA的过程控制。
这篇文章的类似版本出现在2001年7月9日的电子设计杂志。
                        社群二维码
                        关注“华强商城“微信公众号
Copyright 2010-2023 hqbuy.com,Inc.All right reserved. 服务热线:400-830-6691 粤ICP备05106676号 经营许可证:粤B2-20210308