摘要: 本文介绍了二级和三级智能电池的充电方案。电池充电设计符合SMBus规范。文章阐述了输入限流对智能电池充电的重要性。
本应用程序介绍了2级和3级智能电池的电池充电方案。电池充电设计符合SMBus 规范。文章还解释了输入电流限制对智能电池充电的重要性。MAX1645A, MAX1648和MAX1772 2级电池充电器的特点。
SMBus规范在标准化便携式产品、电池和充电器之间的接口方面做了大量工作。SMBus是在1995年定义的,它已经逐渐流行起来。SMBus充电器ic比更通用的充电器ic更复杂,并且具有轻微的成本溢价。即使在决定使用智能电池之后,也可以使用便宜的充电控制ic实现智能充电器。根据系统及其分区的不同,更昂贵的IC可以降低总体系统成本。
SMBus充电器分为两类:二级和三级充电器。市场上有许多二级充电器产品,使smbus兼容系统的实现非常容易。MAX1667就是一个很好的例子。它提供了二级充电器的所有功能,使用该充电器设计SMBus系统就像遵循应用说明一样简单。

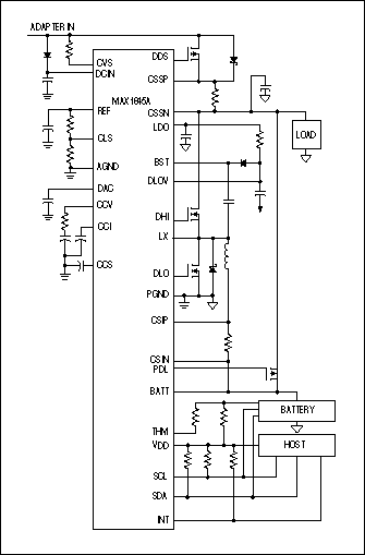
图1所示
二级充电器只接收来自智能电池的指令。智能电池告诉二级充电器正确充电所需的电压和电流。这是一个强大的概念,导致系统允许很大程度上的“化学独立性”,能够与不同类型的电池一起工作。
虽然MAX1667在实现标准二级充电器方面做得很好,但这样的设计要求设计中使用的交流适配器能够以最大速率为电池充电并为主机提供其功率规定。有些系统通过在系统开启时只允许低充电率来绕过这一要求;然而,这会导致系统运行时充电时间过长,即使交流适配器可以提供相当多的电源。
二级充电器结合了一个叫做“输入电流限制”的功能,绕过了这个限制。MAX1645A是这种充电器的一个很好的例子。充电器被编程为AC适配器可以提供的最大电流。当进入主机系统和充电电池的电流组合达到极限时,充电器减少输出到电池的电流,直到输入电流低于允许的最大电流。这样,对于主机系统所消耗的负载,电池的充电时间总是最小的。

图2所示
三级充电器具有二级充电器的所有功能,但具有启动与智能电池通信的能力。这允许充电器实现更复杂的充电算法。充电器可以获得温度或其他信息,以便更好地充电。另一种可能性是三级充电器从电池的燃料表中请求准确性信息,并对请求校准的电池执行校准循环。
请注意,可以通过使用二级电池充电器IC并让主机系统从智能电池获取必要的充电控制信息来实现三级充电器。在这种系统中,主机将在其系统固件中实现收费或校准算法。然后,主机将与二级充电器通信,以控制其输出电流和电压。在该系统中,主机执行三级充电器的功能,二级充电器IC作为可编程的电流和电压源。在这里,物理连接与二级充电器系统相同。
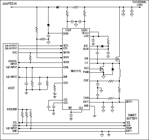
使用主机作为充电器“大脑”的想法可以扩展到使用非SMBus充电控制部件来实现SMBus充电器。MAX1772是充电控制IC的一个很好的例子,其接口用于实现二级智能充电器。MAX1772还提供“输入电流限制”功能。对于不需要“输入电流限制”的应用,MAX1648将是一个不错的选择。在这些应用中,主机与电池通信,并使用A/D输出,根据电池的请求控制充电器。

图3所示
有了多种可用的解决方案和体系结构选择,性能、成本、开发时间和大小都可以根据产品的需要进行调整。
社群二维码
关注“华强商城“微信公众号
Copyright 2010-2023 hqbuy.com,Inc.All right reserved. 服务热线:400-830-6691 粤ICP备05106676号 经营许可证:粤B2-20210308