摘要: 大多数异步,基于电感的升压转换器(升压开关类型)在电源和负载之间呈现直流电流路径(图1)。这种路径可能会产生两个不良后果:首先,如果接地输出或其他过载产生超过几百毫秒的大输出电流,捕获二极管(通常是肖特基型)可能会散发出所有真正的黑客所熟悉的熔融硅和封装化合物的混合香气。
大多数异步,基于电感的升压转换器(升压开关类型)在电源和负载之间呈现直流电流路径(图1)。这种路径可能会产生两个不良后果:首先,如果接地输出或其他过载产生超过几百毫秒的大输出电流,捕获二极管(通常是肖特基型)可能会散发出所有真正的黑客所熟悉的熔融硅和封装化合物的混合香气。其次,如果开关动作由于任何原因被禁用,例如故意关机,负载电压保持仅比电源电压低一个二极管。如果这个剩余电压超出负载电路的预期稳态工作范围,结果可能是不确定的电路行为。

图1所示 电流从源到负载的直接路径问题是升压变换器拓扑结构固有的问题
对于采用单片电流模式控制器和高侧电流传感的相对低输出电流应用(<5A),这两个问题都得到了巧妙的解决。这些电路用一个同步开关晶体管取代捕获二极管,该晶体管可以通过关闭或移除输入电源而失效。禁用这个内部晶体管或在关机期间关闭它,消除了直流电流流动的路径。负载然后看到一个必要的高阻抗断开。当不关机时,电路的逐周期电流感应机制(使用内部高侧电流感应电阻)防止内部电流过载造成的灾难性熔毁。最后,热过载保护提供了一个安全操作区域(SAO)。
对于具有较高输出电流的应用,价格使得单片器件无法实现同步开关,负载断开功能需要在控制器芯片外部安装一个高侧开关。使用高侧电流检测电阻和同步开关晶体管的离散电流模式拓扑是可能的,但这种方法受到pc板寄生和布局依赖的影响,特别是在高开关频率下。结果是一个相对复杂的设计,特别是当系统约束要求低输入电压(<3.6V)时。
在较高的电感峰值电流水平(>5A)下,同步高侧外部开关是可行的,但在本文讨论的较中等的电感电流水平(~1.5A至5A)下,成本和复杂性超过了热和效率考虑。一个简单的捕获二极管再次是最理想的解决方案。挑战是在保持使用简陋的捕获二极管和朴素的升压拓扑的同时实现所需的负载断开。
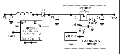
图2给出了一个简单而智能的解决方案,其中MAX668控制器演示了从低输入电压升压的苛刻任务。该电流模式升压控制器驱动逻辑级n通道增强模式MOSFET(配置在低侧)与低侧电流检测电阻串联;图2中都没有显示。相反,该电路和MAX668被表示为一个块,以避免负载连接/断开功能的混乱。高侧开关是肖特基捕获二极管选择其低正向压降(现在的标准)。简单的升压拓扑保持不变。该应用程序将3.3V提升到5V,并提供3A的负载电流。MAX668只能从3V或更高的电压提升,但MAX669可以接受低至1.8V的输入。

图2 这个负载断开的升压转换器说明了最低成本配置
实现智能负载断开的关键因素是p通道增强模式MOSFET Q1。如图所示,系统可以启用该升压电路(低激活ON)或关闭它(OFF)。D1在关断时导通,在MAX810L电源端产生3.3V减去一个二极管压降。(这个微小的电源复位器件采用SOT23-3封装,可吸收约24 μ a的静态电流,并保证在1V下工作。)在这种情况下,MAX810L输出是高的,因为它的标称复位阈值是4.65V,这迫使Q1关闭并从主电源断开负载。
MAX668反馈电阻设置为在设备关闭时产生5V输出。当上升输出超过MAX810L输入阈值时,内部一次触发大约240毫秒。在此超时时间后,MAX810输出变低,并打开Q1。
当Q1接通时,MAX810持续监测供电线路的过载电流。过载导致输出低于MAX810的内部阈值电压,使其输出以20usec的标称延迟走高,关闭Q1,并断开负载。不久之后,MAX668升压动作将MAX810输入电压提高到阈值以上。超时后,MAX810自动重新连接负载。这个循环重复,直到过度负载被移除或升压电路被禁用。因此,Q1和MAX810充当智能固态开关。
MAX810(一个微功率器件)有一个相当弱的推挽输出阶段。输出电流时类似于~6K欧姆电阻,输出电流时类似于~125欧姆电阻。当器件关闭或打开时,这些电阻通过作用于Q1的米勒电容和相关的Cgs来减慢速度。如果我们假设MAX810的125欧姆下沉阶段的总有效电容为5000pF,则大通管的相关RC时间常数为~0.6µs。因此,整个电压转换可以近似为10RC = 6µs。
完全关闭相同的设备需要近48倍的时间(6K/125, 290µs)。这种近似是可行的,但实际的关断发生在V(OUT)达到增强阈值电压(V(th))时,远早于10倍的常数失效。关断时间是相当可接受的Q1/MAX810组合作为固态保险丝。另一方面,导通时间可能是一个问题,这取决于启动负载和通管的源旁路与漏旁路电容的比率。如果启动负载很小,C1比C2大,那么快速FET导通只会导致MAX810输入端的电压下降很小(小于触发复位所需的电压下降)。对于这些条件,这种电路拓扑最便宜的实现如图2所示。
如果外部负载或C2充电在启动时产生大电流,使得Q1的快速导通可能导致MAX810发出复位,则可以添加RC网络来减缓导通(图3)。适当选择这些组件可以在MAX668的多个开关周期中施加负载,使其输出电压保持在复位阈值以上。放慢Q1的接通速度可能是可取的,但放慢关断速度可能不是可取的。因此,该电路包括一个肖特基二极管与电阻并联,以快速禁用Q1以响应过度和意外负载。

图3 在图2的mosfet门电路中添加三个元件,提供了适应重启动负载所需的慢连接/快速断开
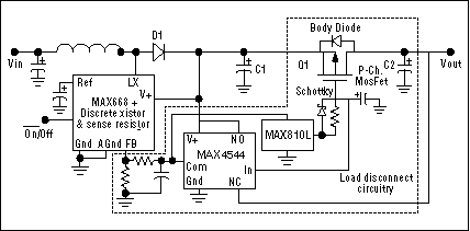
这些电路需要逻辑级p沟道MOSFET(如Q1)来充分增强通道并获得低Rds-on。如果Q1的导通电阻高到足以引起显著的电压下降(特别是在低输出电压应用中,或者如果负载相对较远),则可能需要调节Q1的漏极侧。在此过程中,您应该最小化寄生并遵循良好的电路布局技术。这种远程调节可以通过SOT23封装(MAX4544)中的SPDT低压开关实现,由MAX810的输出状态控制(图4)。

图4 进一步的修饰(到图3)为负载断开的升压转换器添加了遥感调节和低压检测
MAX4544工作在数据表限制内,电源电压低至2.7V。由于输入电源为3.3V,肖特基二极管约为0.3V,即使升压转换器关闭,MAX4544(和MAX810)也能保持工作。关机时MAX810输出高,连接MAX4544 COM节点至NO (Q1源)。当升压转换器打开时,连接到MAX4544 COM引脚的电阻向MAX668提供反馈。MAX4544导通电阻在5V电源下最大值为60欧姆,因此反馈电阻值应远大于此值,以尽量减少输出电压误差。导通电阻在3V时只有120欧姆;因此,即使在较低的输出电压下,MAX4544开关误差也最小。
使能升压电路后,经过超时时间后,MAX810输出低电平,通过Q1连接负载。同时,MAX810输出也使反馈电阻切换到Q1的漏极侧,从而允许在负载上调节输出电压,这是远离主升压电路的。
此动作还将MAX810输入切换到Q1的漏极侧,在那里它可以监控负载的过载情况。如果Q1的Rds-on在最大负载电流下导致电压降大于~1%,上述安排特别有价值。这可能发生在rds上比;50 毫欧比;1A输出在一个5V电源。
为了响应电流过载,MAX810输出变高并通过肖特基二极管快速关断Q1。同时,它将自身和反馈电阻切换回Q1的源(输入)侧。上述配置使升压输出有机会恢复到调节状态,之后MAX810重新连接负载。这个循环不断重复,直到过载被消除。
MAX4544的断路前开关动作相当快(10ns),因此在断路期间,反馈电阻上的小电容保持输出电压,以避免中断MAX668反馈回路并为MAX810提供电源。为了防止对MAX668瞬态响应的明显影响,该电容应该足够大,以避免在断开期间显着放电,同时足够小,以确保MAX4544导通电阻的时间常数很小。
MAX4544的开关控制输入没有施密特触发器,但它可以容忍缓慢移动的逻辑电平信号(然而,这些信号可以在从供电节点到地的过渡期间导致10(-4)a级电流流动)。一旦达到切换阈值,实际的切换动作很快。
当使用MAX669提升2.5V及以下的低输出电压时,可能需要一个负电压来充分增强Q1。例如,连接到LX节点的廉价的离散电荷泵可以产生-Vout + Vd(图5)。对于2.7V输出,它使用标准pn结二极管产生-2.0V,或使用肖特基二极管产生-2.4V。无论何时启用升压转换器,该电压都存在,并且它为MAX4544提供负电源(允许12V的电源电压)和Q1的偏置。

图5 为了实现低输出电压下的负载断开,该电路通过为栅极驱动IC (MAX810L)产生负轨来确保对MOSFET的足够驱动
虽然当MAX810输出变低时,Q1导通,但MAX810的复位阈值不能准确地感知主输出电压,其接地端参考负电荷泵输出。因此,MAX810接地端子接地,其输出驱动由Q2和Q3组成的电平移位器,使Q1的栅极被拉到负轨上进行导通。
MAX668在轻负载下具有空闲模式 脉冲频率调制(PFM),当主电源的负载电流较低时,它可以跳过充电脉冲。当脉冲被跳过时,Q2的发射极电流(由R1设置)使C3放电。此动作可能导致MAX4544电源电压不足,即使主输出电压处于调节状态。反过来,这种效应会导致内部开关的导通电阻急剧上升,MAX668的反馈电压向地下降。
然后,MAX668尝试通过提高其输出电压来进行补偿,这可能导致过压情况。作为一种解决方案,确保反馈电阻(主输出电压上的最小直流负载)足够小,使Vout放电的速度略快于Q2发射极电流对C3的放电速度。无论Q1导通与否,下面的不等式可以让你确定C3的大小:
(Vout-Vbe)/(R1 × C3) <输出电压/ ((Ra + Rb)×(C1 + C2)]。
如果在正常PWM操作期间没有跳过充电脉冲,C4可以比C3小;但跳过的脉冲越多,C4就越大。当脉冲跳变后升压动作恢复时,当Q2被阻止时,C4应该足够大,在C1充满电之前给C3充电。
如图3和4所示,许多元件和互连会影响MAX668反馈路径,这些元件的故障会产生过压Vout,从而破坏负载。为了增加安全性,从C1连接到MAX668 FB引脚(其阳极连接到FB)的齐纳二极管(未示出)可以提供覆盖的本地反馈环路,将输出箝位在(Vz + VFB)。为防止过电压过大,设置Vz =最大稳压Vout减去最大VFB。
如果系统必须在升压转换器保持开启的情况下单独控制多个负载,则可以用MAX812(在4引脚SOT143封装中)替换MAX810。MAX812的第四个引脚是为手动复位应用而设计的,但它可以通过作为覆盖每个智能固态保险丝的逻辑级信号来强制断开本地负载和主升压输出之间的连接。这种方法允许您独立控制主升压电源上的每个负载。
最后但并非最不重要的是,这种智能固态熔接技术无需电源循环即可自动复位,无需更换或现场故障排除,无需局限于升压转换器输出。它可以取代几乎任何系统的直流电源总线上的保险丝,无论电压如何。(母线电压高于60V时,MAX810输出需要非逻辑电平场效应管和电平移位器。)只需使用两个精密电阻为较高的电压设置适当的外部偏置(图6),就可以将固态熔断器设置为由母线供电电压的编程下垂触发。

图6 将负载断开的想法扩展到非升压转换电路,形成适用于任何直流电源总线的固态熔断器
例如,假设要保护-48伏以防过流。我们中断轨侧而不是接地侧,因为电压源是负的,我们使用n沟道场效应管加上MAX809T复位电路,其复位输出极性与MAX810相反。正常工作时,电源电压可低至-36V(图7)。

图7 这种固态保险丝保护负直流电源母线
设计方程如下:
MAX809的最大静态电流约为100µA,通过Rh和RL的电流应提高约100倍,以尽量减少静态电流对跳闸电压的影响:36/(Rh+RL) = 10 mA,因此
(Rh+RL) = 3600欧姆。
MAX809的阈值远低于supply-trip电压,因此RL小于Rh,大约为Vthreshold/(Vthreshold + Vsupply-trip) = 3/(36+3) = 0.077。因此,MAX809 Iq流过(Rh+RL)的~93.3%,导致电压跳闸贡献为~0.336V。考虑到这一点,将计算Rh和RL的初始跳闸电压设为36V - 0.336V = 35.664V。使用1%电阻为Rh和RL, Vsupply-trip = 35.664V。当MAX809T阈值处于最小值(3.15V,温度范围为-40°C至+ 85°C)时,会出现该阈值:
35.664V[RL(0.99)/(RL(0.99)+Rh(1.01))] = 3.15V。
RL和Rh的计算值分别为323.81欧姆和3276.19欧姆。最接近的1%值是320和3280。考虑到这些电阻值和100 μ A Iq,最大供电跳闸电压为36.09V,略高于36V。这个结果也只发生在所有错误同时出现最坏情况的情况下,这在实践中很少见。对于大多数应用程序,上述设计是完全可以接受的。MAX809的标称阈值电压给出了-34.65V的标称跳闸电压。
Rh的额定功率应为0.5W。由于当Vsupply超过其最小限值时,RL上的电压超过MAX809的最大输入额定电压,因此如图所示在RL上放置5V±5%的稳压二极管。
社群二维码
关注“华强商城“微信公众号
Copyright 2010-2023 hqbuy.com,Inc.All right reserved. 服务热线:400-830-6691 粤ICP备05106676号 经营许可证:粤B2-20210308