摘要: 一种商用双轴表面微机械加速度计,将低g传感与最低功耗、噪音和数字输出相结合。
ADXL202是Devices最新的低g(±2g),双轴,表面微机械加速度计。基于在过去六年中制造数百万个i MEMS 加速度计所获得的经验,ADXL202是世界上第一个商用双轴,表面微机械加速度计,将低g传感与最低功耗,最低噪声和数字输出相结合-所有这些都在单个硅芯片上。
ADXL50首次实现了表面微加工的商业化,它允许将加速度传感器与所有信号调理电子设备集成在一起——传感器及其信号调理的紧密集成使这种令人印象深刻的性能成为可能。
较低的成本是ADXL202设计工作的主要推动力。整合两个轴可以显著降低每个轴的成本。此外,虽然ADXL50、ADXL150和ADXL250可以被认为是“加速到电压”的换能器,但ADXL202也增加了脉冲宽度调制(PWM)数字输出能力。由于大多数加速度计将与微控制器接口,PWM输出消除了对a到D转换器的需要,进一步降低了用户的总系统成本。
传感器结构
与我们所有的加速度计产品一样,传感器元件是一个差分电容,其输出与加速度成正比(基本的传感器信息可以在1993年的对话27-2和1996年的对话30-4中看到)。由于器件性能如此依赖于传感器设计,因此对光束设计中的一些关键因素进行简要解释是适当的。
梁是由许多指间的手指组成的。每组手指都可以可视化,如图1所示。每个手指的差分电容与固定外板与活动手指的重叠面积成正比,与活动手指的位移成正比。显然,这些都是非常小的电容器,为了减少噪音和提高分辨率,我们需要尽可能大的差分电容。

电容器面积受限于2微米的高度,这是由工艺技术固定的,而(125微米)重叠在一定程度上是可调节的。然而,由于几个原因,较长的手指是不可取的。更长的手指更难制造,而更大的横梁尺寸意味着更昂贵的零件。
光束的运动由支撑光束的多晶硅弹簧控制。这些弹簧和梁的质量符合我们在高中学到的物理定律。根据牛顿第二定律,受加速度(a)作用的质量(m)所受的力(F)为F = ma,约束弹簧(服从胡克定律)的挠度(x)与施加的力(F = k x)成正比,
x = (m / k) a
我们控制的仅有两个参数是弹簧刚度,或弹簧常数(k)和质量(m)。减小弹簧常数似乎是提高光束灵敏度的一种简单方法。但像往常一样,没有什么是免费的。梁的谐振频率与弹簧常数成正比,加速度计必须在低于谐振频率的频率下工作。此外,更高的弹簧常数使更坚固的梁(更高的冲击生存能力)。所以如果我们想让弹簧保持尽可能高的常数唯一要改变的参数是质量。
增加质量通常意味着更大的传感器面积,导致更昂贵的部件,因为增加质量的唯一方法是使光束更大。在ADXL202中,发明了一种新的梁结构,如图2所示。不像ADXL250那样使用正交放置的两个离散光束(对话30- 4,1996,第5页,图5),构成X轴和Y轴可变电容器的指形沿着单个方形光束的两侧集成。这导致整体传感器面积的减少,但更大的公共光束质量提高了ADXL202的分辨率。如图3所示,弹簧悬挂系统位于梁的角落,被设计为最小化跨轴灵敏度(即,随着沿一个轴的加速度,任何倾向于运动或输出在正交方向被抑制)。


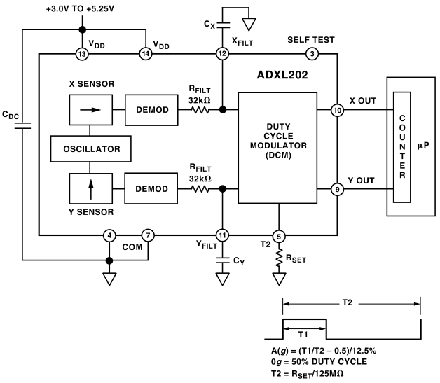
ADXL202的电路架构(如图4所示)与ADXL250类似,直到解调器。固定的外板由180度反相的方波驱动。当活动手指(以及光束)位于固定外板之间时,差分电容器的两侧具有相等的电容,并且光束上的交流电压为零。但是,如果由于施加加速度而使光束位移,则差分电容将不平衡,并且将产生与光束位移成比例的振幅的交流电压。

这个交流电压被放大,然后由同步解调器解调。解调器的输出通过一个32kw的电阻驱动占空比调制器。在这里,每个通道上都有一个引脚,允许用户通过添加两个外部电容器(每个通道一个)来设置带宽,从而创建一个简单的一阶RC低通滤波器。低通滤波后的信号通过占空比调制器转换为PWM信号。PWM输出的周期可以设置为0.5到10ms,使用单个电阻。
就像25年前不可能预测低成本激光会出现在哪里一样,今天也很难想象低成本加速度计将被大量应用。ADXL202打破了许多性能vs。-成本障碍,它的大多数真正成功的应用程序不是经典的“加速度计”(字面意思是“加速度测量”)应用程序。它们现在被用于汽车报警器、机器健康监测、操纵杆、游戏手柄和其他计算机输入设备。
正如介绍中提到的,ADXL202是目前生产中噪声最低的双轴表面微机械加速度计。其典型的噪声密度为500 mg/ÖHz,在高达50 Hz的带宽下,可以解决优于±1°倾斜的倾斜。高分辨率(约14位)占空比调制器允许用户在低成本系统中利用ADXL202的功能。这些功能为其他几种非传统应用打开了大门,例如汽车警报器(用于感应自升或牵引)和自动机器调平。
为设计人员提供广泛的支持工具。可用的硬件工具是一个简单的评估PCB,其最小电路配置为ADXL202(零件号为ADXL202EB),以及ADXL202EB-232,这是一个完整的2轴数据采集系统,可与PC接口。ADXL202EB-232主要针对需要充分了解加速度测量如何使其应用程序或产品成为可能的设计人员,该ADXL202EB-232包括用于查看加速度计信号和数据记录的软件。
ADXL202交互设计器是一个基于excel的电子表格模型,它带用户通过选择ADXL202组件和定义微控制器接口的软件参数的设计过程。电子表格输出组件值和有关您的设计的分辨率、带宽和采集率的信息。它可以在下面列出的网站上免费获得。
该站点还提供了一些硬件和软件参考设计,重点介绍了不同的接口技术和各种应用程序注释。每个参考设计包括流程图和各种流行的微控制器的源代码,以及每个数据采集方法的适当位置的描述。
i MEMS 是Devices, Inc.: integrated micro机电系统公司的注册商标。
社群二维码
关注“华强商城“微信公众号
Copyright 2010-2023 hqbuy.com,Inc.All right reserved. 服务热线:400-830-6691 粤ICP备05106676号 经营许可证:粤B2-20210308