摘要: 了解如何使用低压系统管理器完成系统功率排序和电平转换。
一些电源架构需要电源定序器(或系统管理器)来控制下游功率mosfet,以允许功率流入分支电路。本应用说明解释了如何使用低压系统管理器完成系统功率排序和电平转换。
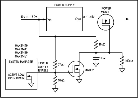
一些电源架构要求电源定序器(或系统管理器)控制下游功率mosfet,以允许功率流入分支电路。如果输入电源电压至少比电源输出电压高5V,则可以在电源输出端放置一个功率MOSFET,并添加一些电平移位电路。在这种情况下,可以使用像MAX34440 /MAX34441系列这样的低压系统管理器来启用和禁用功率MOSFET。

图1所示 电平移动电路。
在所示的应用程序中,系统管理器配置了低激活、开漏输出。即使系统管理器在电源上电时没有上电,电源MOSFET也不会被启用(因为2N7002将被启用)。这反过来使功率MOSFET失效。
大多数电源都包含欠压锁定(UVLO),它阻止它们提供电源,直到输入电压高于最低水平。最低UVLO电平需要足够高,以确保在电源开始供电前使能2N7002。
当系统管理器需要使能功率MOSFET时,开漏输出被拉低。这将禁用2N7002,允许功率MOSFET打开。可以调节拴在功率MOSFET栅极上的电阻和电容,以减慢功率MOSFET的导通时间。
一旦系统管理器释放开漏输出并允许其进入高阻抗,从电源输入连接的电阻分压器将立即使能2N7002。这立即关闭功率MOSFET。
社群二维码
关注“华强商城“微信公众号
Copyright 2010-2023 hqbuy.com,Inc.All right reserved. 服务热线:400-830-6691 粤ICP备05106676号 经营许可证:粤B2-20210308