摘要: 在存储双斜率a /D转换器的偏置和跨度参数后,该电路对转换器进行实时校准。
用于测量有毒气体、血糖等的手持设备越来越受欢迎,它们的低成本使它们成为一次性设备,当电池或传感器过期时就被丢弃。典型的器件包括锂(Li)原电池、传感器、a /D转换器(ADC)、调理电路、微控制器单元(MCU)和LCD。为了最大限度地降低成本,该设计通常采用简单的LED指示灯,低成本的8引脚MCU和离散双斜率ADC。本笔记解释了使用“偏移翻转”对ADC进行动态校准。
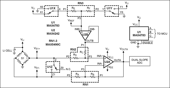
该电路的框图(图1)包括一个初级锂电池、一个毫伏输出桥式传感器、一个差分放大器和双斜率ADC,以及失调、零和跨度校正电路。假设锂电池电压在2.2V到3.6V之间,选择组件值。由于该电压作为桥的偏置,也作为ADC的参考,因此当单元电压变化时,ADC输入和满量程输出(量程)一起移动。这种比例配置最大限度地减少了误差,消除了对精密电压基准的需要。

图1所示 斜率- adc校准电路框图
传感器(S1)在满量程时产生20mV/V(图2)。因此,对于3.6V锂电池,输出为20mV/V × 3.6V = 72mV。双运放(U2, MAX4242)每个放大器的静态电流仅为18µA。其输出轨对轨摆动,工作电压低至1.8V。U2A配置为增益为30的标准差分放大器。在3.6V的锂电池下工作,它可以达到2.160V的满量程输出。(请注意,差分放大器周围的电阻网络负载输入信号源(传感器),因此传感器应具有低输出阻抗。如果没有,你应该用仪表放大器或等效的缓冲传感器。)

图2 该电路(如图1所示)产生偏移量和跨度,存储并用于双斜率ADC的动态校准
高精度电阻分压器(RN1, RN2和RN3,均为MAX5490C)的精度为0.035%至0.1%(本设计选择0.1%),分压器比具有非常低的温度系数。由此产生的差分放大器输出为:
V(一)= (REF) + R / R (A) (B) ((V (INA) - V (S1))) - R (C) / R (D) ((V (INA +) - V (S1 +)))
在哪里
V(INA-)为放大器U2A的负输入
V(INA+)是放大器U2A的正输入
V(S1-)和V(S1+)为传感器输出
由于R(B)/R(A) = R(C)/R(D) = 30,则方程化简为:
V(outa) = V(ref) + 30[(V(s1 +) - V(s1 -)]
精密分压器RN3连接在V(Li)和地(GND)之间,产生偏置电压(V(REF))。R(e) = 30r (f)请注意,您可以通过切换开关U1X和U1Y来改变V(REF)的幅度(从V(Li)/31到30V(Li)/31),这将分频器连接切换到V(Li)和GND。当V(Li) = 3.6V时,V(REF)为:
V (REF) = (R (F) / (R (F) 31日)](V(李))= V(李)/ 31 = 0.116 V
该偏置电压通过确保U2A输出在V(Li)/31时保持正值来简化校准。V(REF)被U2B缓冲,以消除RN2长时间的影响。因此,我们有一个毫伏传感器由一个差分放大器放大,增益为30,零偏置为V(Li)/31。现在校准ADC:
三路SPDT开关(MAX4783)的U1Z段用于将传感器输出V(S1+)和V(S1-)一起短路。它的低阻抗(1.2欧姆最大值)与传感器桥(300欧姆到500欧姆)相比可以忽略不计。否则,差分放大器的电阻网络会对传感器施加过大的负载。因此,U2A的输出等于V(REF)加上偏移和增益误差的净效应。
为了使ADC归零,配置U1Z(通过其数字输入“C”)将Z连接到Z1,并通过将X连接到X1(使用“A”)和Y连接到Y1(使用“B”)将V(REF)设置为正常工作模式。ADC转换现在提供了一个零增益。
为了获得满量程(跨度),通过切换U1X和U1Y开关反转电阻分压器RN3。Z和Z1保持连接。V(REF)现在变成:
V(REF) = (30/31)V(Li)。对于V(Li) = 3.6V, V(REF) = 3.484V
放大器A的输出现在“翻转”到V(REF) = 3.484V,加上偏移和增益误差的净影响。这种配置中的ADC转换提供(30/31)V(Li)的跨度。
测量完跨度后,将X连接到X1, Y连接到Y1,将基准恢复到正常状态,将Z连接到Z0,取出传感器短路。现在,您已经通过生成0的代码和span的代码校准了ADC。这种技术可以在任何需要校准的时候执行。使用低成本,现成的,精密电阻分压器提供良好的精度和温度稳定性。
社群二维码
关注“华强商城“微信公众号
Copyright 2010-2023 hqbuy.com,Inc.All right reserved. 服务热线:400-830-6691 粤ICP备05106676号 经营许可证:粤B2-20210308