摘要: 该电路允许A/D转换器通过将电源直接连接到ADC的参考输入来监控系统电源电压。
数字转换器(ADC)监控电源电压的系统必须应对ADC基准电压通常低于电源电压的情况(图1)。外部电阻分压器可以将电源电压拉到ADC的范围内,但即使是0.1%的电阻也会引入误差,这在某些应用中可能是令人不快的。

图1所示 如图所示的供电监控电路通常要求ADC输入低于参考电压。因此,电路必须在ADC输入端包含一个电阻分压器(以及相关的误差)
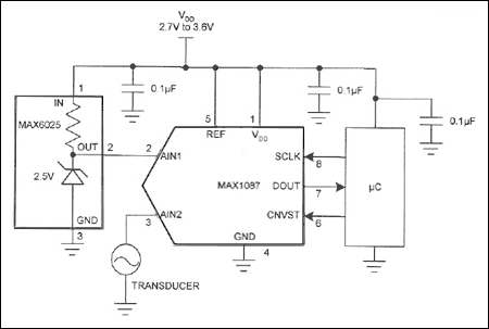
ADC参考电压问题的一种解决方案是简单地消除分压器(图2)。您可以通过将电源电压连接为参考电压,并将参考电压(MAX6025A为2.500V)连接到输入,将参考电压与电源电压联系起来。如图2所示,对于MAX1087, ADC必须能够接受与电源电压一样高的外部参考电压。其他通道现在以与电源电压的比值而不是参考电压来测量,但软件可以纠正这个问题。

图2 所示的连接使该ADC(允许VIN与参考电压一样高)能够在没有图1中包含的分压器的情况下监测电源电压
因为供电轨道作为参考,轨道上的任何噪声都会干扰所有通道。因此,您可能需要添加一个本地低通滤波器,以在嘈杂环境中静音电源电压。
社群二维码
关注“华强商城“微信公众号
Copyright 2010-2023 hqbuy.com,Inc.All right reserved. 服务热线:400-830-6691 粤ICP备05106676号 经营许可证:粤B2-20210308