摘要: 本文描述了如何将DS1862 XFP控制和数字诊断IC与内置平均功率控制(APC)环路的激光驱动器连接。多数内置APC环路的激光驱动器均要求电压模式接口。本文说明了如何产生这些电压以及如何采用数字电位器实现Tx功率监视功能。
DS1862 XFP激光控制和数字诊断IC具有两路电流输出。BIASSET是模拟电流DAC输出,具有1.5mA的最大输出。MODSET是8位电流DAC,具有1.2mA的满量程。针对这一应用,这些DAC输出的电压范围应介于0.7V至3.0V之间。
这里采用运算放大器以差分放大器的配置结构将BIASSET和MODSET电流DAC转换为电压输出。除了产生电压输出,图1中的电路通过直接从BMD引脚拉电流,可有效禁止DS1862的内置APC环路。图2中的电路将MODSET DAC转换为电压输出,具有1.09V的满量程范围。

图1. BIASSET电流-电压转换电路

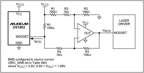
図2. MODSETの電流/電圧変換回路
采用芯片级封装运算放大器以及0201电阻可提供最紧凑的方案。 MAX4233 是一款两通道运算放大器,提供1.5mm x 2mm、10焊球 UCSP 封装。
图1中运放的输出电压采用等式1和2进行计算。两个DS1862寄存器(APC(c) <7:0>和APC(f) <1:0>)调整流入BIASSET引脚的电流。


采用图1给出的数值,当DAC电流为1.5mA时,APCSET的最大输入电压为1.26V。
BMD输出具有最高700欧姆的输出阻抗。在图1中,R1应小于180欧姆,以保证DAC引脚的电压不低于0.7V。
为产生一个稳定的输出电压,流入差分放大器的漏电流应降至最低。图1中,必须保证R2 >> R1,以保持流入差分放大器的电流与BMD引脚流出电流的比值最小。由于39.2k欧姆比150欧姆大200倍以上,因此可以满足上述要求。为进一步减小失调和增益误差,应选择1%公差的电阻。
图2所示的运算放大器输出电压采用等式3计算。

采用图2所示数值,MODSET的最大输入电压为1.09V。为了降低失调和增益误差,应采用1%公差的电阻。同时,所选的R1应保证DAC引脚的电压不低于0.7V。如果V(CC2)为1.8V,则应选择R1 < 825欧姆。
采用芯片级封装运算放大器以及0201电阻将提供最紧凑的方案。 MAX4233 是一款双通道运算放大器,采用1.5mm x 2mm、10焊球UCSP封装,非常适合该应用。
有些应用需要监视Tx功率。这将无法使用图1中的电路来实现,因为BIASSET必须通过电阻连接到BMD。这样连接BMD时,激光器的监视二极管将无法连接至DS1862。因此,必须使用其他器件为激光驱动器的APCSET引脚提供电压。
图3中的电路给出了一种实现方法。该电路采用 DS1855 数字电位器设置激光驱动器APCSET引脚的电压。DS1855的引脚H0连接到激光驱动器的电压基准(V(REF))上。在该电路中,激光器的监视二极管可连接至DS1862的BMD引脚并能处于吸入或源出模式。

图3. BIASSET电流-电压转换电路
可以采用小而简单的电路将DS1862的电流DAC输出转换为电压输出。若需要Tx功率监视,可以选择使用DS1855数字电位器结合激光驱动器的基准输出。
社群二维码
关注“华强商城“微信公众号
Copyright 2010-2023 hqbuy.com,Inc.All right reserved. 服务热线:400-830-6691 粤ICP备05106676号 经营许可证:粤B2-20210308