摘要: MAX4007是一款高精度、高边、高压电流监测器,设计用于监测光纤系统光电二极管的电流。该应用笔记描述了一种在GPON突发模式工作中提高MAX4007响应时间的简易方法。
MAX4007是一款高精度、高边、高压电流监测器,设计用于监测光纤系统光电二极管的电流。该应用笔记描述了一种在GPON突发模式工作中提高MAX4007响应时间的简易方法。
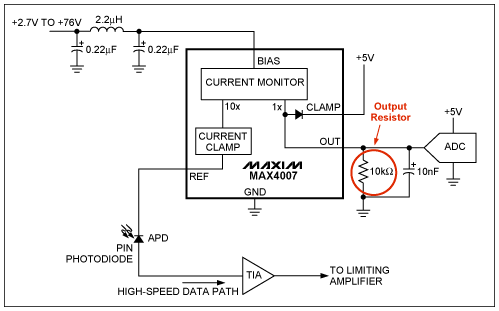
MAX4007 是一款电流监检器,输出电流与REF引脚流出电流成比例。如果采用ADC对输出进行采样,就必须将输出转换为电压信号。一种简单方法是利用输出电阻,并联一个10nF抗混叠电容。这种方式(图1)可在器件的数据资料中查找到。

图1. MAX4007应用实例
该配置中,电流监测器的输出负载为电阻,无论有无抗混叠电容,均会导致响应变慢。克服这一制约的简易方法是使用一个输出互阻放大器替代输出电阻。这种更改消除了MAX4007输出端的负载效应,充分提高其工作速度。这种设计方法在要求响应时间为100纳秒以内的GPON突发模式控制器中非常有用。
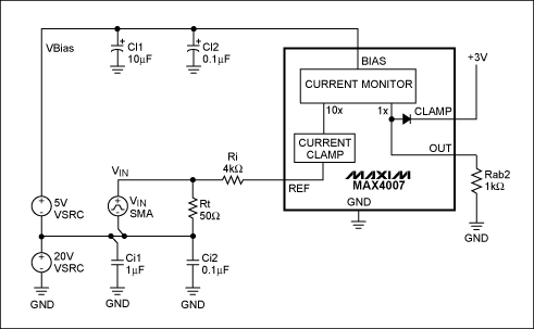
为了更好说明两种方法的区别,我们通过实际电路进行测试,图2所示电路用于测试MAX4007的基本功能。

图2. 该电路测试MAX4007的工作速度
图2是测试MAX4007高压应用(如APD所需)的电路实例,也可用于PIN光敏二极管或其它低电压光电探测器。输入电路由V(IN)、Rt和Ri组成,用于仿真开关电流元,类似于光电二极管的作用。因为V(IN)由一个最高电压摆幅为±5V的函数发生器产生,20V电源电压用作函数发生器信号的参考,因此,电路可以在25V偏置下进行测试。Ci1、Ci2、Cf1、Cl1和Cl2提供滤波,不会影响电路的正常工作。选择元件和V(IN)产生1mA至10µA的阶跃电流,图3给出了这种配置下的电路响应。

图3. 数据给出了使用电阻作为输出器件时MAX4007的响应
图3所示曲线与器件数据资料给出的响应类似。
如果替换电路中的无源输出器件,可以大大提高MAX4007的响应时间,如图4。

图4. MAX4007配合输出运算放大器工作
图5所示是在REF引脚作用10µA至1mA阶跃电流时MAX4007的大信号脉冲响应,脉冲上升时间常数约为57ns,下降时间常数约为26ns。

图5. 使用输出运算放大器时MAX4007的响应
图4所示应用电路非常紧凑,仅需一个SOT23器件(MAX4007)、一个SC70封装的运放( MAX4412 )和少量分离元件。
社群二维码
关注“华强商城“微信公众号
Copyright 2010-2023 hqbuy.com,Inc.All right reserved. 服务热线:400-830-6691 粤ICP备05106676号 经营许可证:粤B2-20210308