摘要: 本应用说明旨在演示使用DS1307实时时钟(RTC)与Microchip PIC微控制器的应用程序。软件示例包括基本的操作例程。包括应用电路的原理图。
本应用笔记演示了如何将DS1307实时时钟(RTC)与PIC16F628微控制器一起使用。
用汇编代码编写的示例代码包括一个从RTC读取时间和日期的例程,以及一个从用户条目向RTC写入时间和日期数据的例程。
该程序使用微控制器上的两个通用端口引脚通过I(2)C串行接口与DS1307进行通信。微控制器的内部UART驱动两个端口引脚,它们连接到DS232线路驱动器/接收器。程序的用户输入和数据输出通过RS-232接口从PC上的终端仿真程序传递到微控制器。RS-232 DTR输入线控制微控制器的复位输入。
本例中的微控制器是PIC16F628。有关本应用说明中使用的微控制器的信息,包括可用的编程工具,请访问Microchip网站。
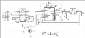
该软件如图1所示。电路的原理图如图2所示。

图1所示 、程序清单

图2、DS1307电路原理图与PIC单片机一起使用
社群二维码
关注“华强商城“微信公众号
Copyright 2010-2023 hqbuy.com,Inc.All right reserved. 服务热线:400-830-6691 粤ICP备05106676号 经营许可证:粤B2-20210308