摘要: 该应用笔记结合各种模式的等效电路图介绍了MAX9979参数测量单元(PMU)最常用的四种工作模式(FVMI、FVMV、FIMI和FIMV)。关于各种功能的详细介绍和模式操作请参考 MAX9979数据资料 。
MAX9979是一款应用于自动测试仪器(ATE)市场的高集成度、双通道、管脚电子(PE) IC。器件包括双通道四电平、高速驱动器/比较器/负载(DCL),并集成了钳位功能,可以工作在驱动、高阻和低泄漏模式。工作速度高于每秒1吉比特(1Gbps)。通过内部独立的16位数/模转换器(DAC)支持所有电平等级。每通道还包括完全集成的参数测量单元(PMU),具有极高的测量精度,使用户获得额外的设计价值。
MAX9979 PMU有多种工作模式,但在本应用笔记中只讨论四种模式(FVMI、FVMV、FIMI和FIMV)。
表1 所示介绍了PMU四种主要模式的设置。FMODE、MMODE和低电平有效HIZFORCE通过内部串口控制,低电平有效LLEAKP是一个外部引脚。
| PMU Mode | Driver | Comparator | Load | FMODE | MMODE | Active-Low LLEAKP | Active-Low HIZFORCE |
| FVMI | Low-leak | Low-leak | Low-leak | 0 | 0 | 1 | 1 |
| FVMV | 0 | 1 | 1 | 1 | |||
| FIMI | 1 | 0 | 1 | 1 | |||
| FIMV | 1 | 1 | 1 | 1 |
FVMI模式下,内部产生的电压(V(IN))直接施加到被测器件(DUT)的输出引脚。V(IN)可通过串口在-2.5V至+7.5V范围内设置,分辨率为16位,尽管它的有效范围为-1.5V至+6.5V,将V(IN)设置到有效范围以外时并不会对MAX9979造成损坏。
施加到DUT端的电压产生一个流入或流出DUT的电流。可以在MEAS引脚监测、测量该电流,通过下式进行计算:

其中I(LOAD)是流入或流出DUT的电流,V(MEAS)是测量电压,V(IIOS)是所设置的偏置电压。内部串行位RS0、RS1、RS2 (表2 所示)选择量程电阻(R(SENSE))。
| Digital Input | Serial Interface Bits | Range (R(SENSE)) | ||||
| Active-Low LLEAKP | Active-Low HIZFORCE | RS2 | RS1 | RS0 | ||
| X | X | 0 | 0 | 0 | E (500k欧姆 ±2µA) | |
| X | X | 0 | 0 | 1 | D (50k欧姆 ±20µA) | |
| X | X | 0 | 1 | 0 | C (5k欧姆 ±200µA) | |
| X | X | 0 | 1 | 1 | B (500欧姆 ±2mA) | |
| X | 0 | 1 | X | X | B* | |
| 0 | 1 | 1 | X | X | B* | |
| 1 | 1 | 1 | X | X | A (20欧姆 ±50mA) | |
| *量程A不能用于PMU高阻(high-Z)模式;PMU默认工作在量程B. | ||||||
注意V(IIOS)可以设置在0至+5V范围,有效设置范围为+2V至+4V。设置在有效范围以外时并不会对MAX9979造成损坏。
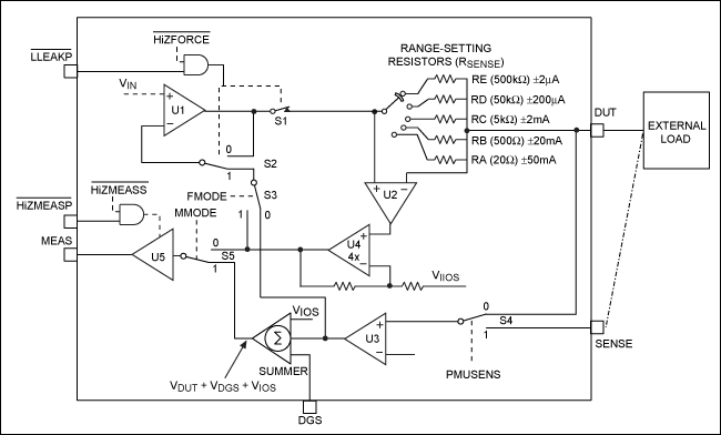
在 图1 和表1中,V(IN)是输入电压,通过内部DAC设置。DUT端电压通过U1、S1、S4、U3、S3和S2闭环反馈环路跟随设定的V(IN)。受外部SENSE引脚控制,S4允许选择直接跟随负载点。如果S4闭合,V(IN)施加到负载。利用这个选择,可以消除由于电路板走线引起的偏移误差电压。

图1. 加压测流(FVMI)
U2、U4、S5、U6并不在反馈环路中,但为监测负载电流的MEAS引脚提供了一个通路。出现在MEAS引脚的电压可由式1计算。
表3 列举了几个设置为FVMI模式的实例。
表3. FVMI模式设置实例
| VIN (V) | VIIOS (V) | Range | DUT Voltage (V) | VMEAS (V) | Load (k欧姆) | Load Current (µA) |
| +1 | +2.5 | D (±20µA) | +1 | +6.5 | 50 | +20 |
| 0 | +2.5 | D (±20µA) | +1 | +2.5 | 50 | 0 |
| -1 | +4 | D (±20µA) | -1 | 0 | 50 | -20 |
| *FSR = 满量程范围。. | ||||||
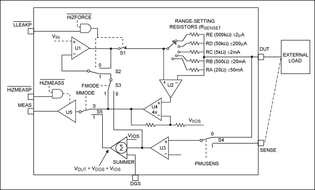
FVMV模式操作与FVMI模式类似,V(IN)施加到DUT端(如果S4闭合,施加到外部负载端),区别在于测量路径。开关S5闭合,MEAS端监测施加电压。MEAS端可通过外部称为V(IOS)的电压偏置。V(IOS)可在-0.75V至+3.75之间设置,但指定的有效量程为0至+1.5V。通过将V(IOS)设置在+1.5V,MEAS端电压偏置在+1.5V,并允许使用外部单极性ADC。按照这种方式,在MEAS管脚的DUT电压范围从-1.5V至+6.5V映射为0至+8V。
图2 与图1的区别在于模式开关设置为MMODE = 1。MEAS管脚监测DUT端的电压,以及检测地电压(在DGS引脚)和V(IOS)。反馈环路和FVMI反馈环路相同—U1、S1、S4、U3、S3和S2。

图2. 加压测压(FVMV)
测量路径包括S4、U3、S5和U5到监测端。注意S5处于“1”位置,或者MMODE = 1。通过内部设置V(IOS)可偏置MEAS引脚电压,以适应单极性模/数转换器(ADC)。
通过DGS引脚也可以将MEAS引脚偏置到与地电位不同的电势。DGS引脚检测负载地,这有助于消除由于地电位偏差造成的误差。同样,SENSE引脚也可以设置用于直接检测负载。
表4 列举了设置为FVMV模式的几个例子。
| V(IN) (V) | V(IOS) (V) | Voltage at DGS (V) | DUT Voltage (V) | V(MEAS) (V) |
| -1.5 | 0 | 0 | -1.5 | -1.5 |
| -1.5 | +2 | -0.5 | -1.5 | 0 |
| -1.5 | +1.5 | 0 | -1.5 | 0 |
| -1.5 | +1.5 | 0 | +6.5 | +8 |
表4中的最后两个设置对应于V(IOS)为1.5V的设计。对于-1.5V至+6.5V编程输入,MEAS电压范围为单极性(0至8V)。该表说明了V(IOS)的使用,以允许任何ADC可连接到MEAS引脚。
图1和2表明用户可将多个MAX9979的MEAS引脚连接到一起,共用一个ADC。通过内部串行位,内部低电平有效HiZMEASS或外部低电平有效HiZMEASP可以将每个MEAS输出设置在高阻态。测量时用户必须将每个器件设置在高阻功能。
FIMI模式下,V(IN)直接通过内部选定的R(SENSE)电阻施加。V(IN)通过该电阻施加电流—该电流可利用式2计算。+1V编程电压代表指定的满量程(FSR) (量程选择参见表2)。例如,假定我们选择了量程D,R(SENSE)电阻为50k欧姆,V(IN)为1V,V(IIOS)为0V,通过下式得到的施加电流(I(FORCE))为20µA:

因此,20µA代表了量程D的FSR。
注意,当V(IIOS)与V(IN)相等时,施加电流为0µA。V(IIOS)可在0至+5V之间编程,但有效量程为+2V至+4V。类似于FVMI模式,设置值超出该量程时并不损坏MAX9979。V(IIOS)可以看作是施加电流为零时的电压值。典型值设置为+2.5V,与内部基准电压一致。V(IIOS)的主要功能是设置MEAS引脚电压,以便适合多种不同的ADC应用,例如单极性ADC。
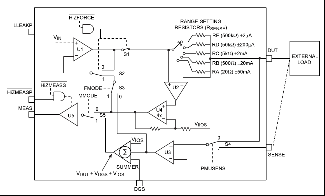
如 图3 所示,FIMI模式下的反馈环路包括U1、S1、U2、U4、S3和S2。

图3. 加流测流(FIMI).
选择正确的负载时必须注意确保输出电压不超出+6.5V或-1.5V。表5 列举了一些FIMI设置。
| V(IN) (V) | V(IIOS) (V) | Range | DUT Voltage (V) | V(MEAS) (V) | Load (k欧姆) | Load Current (µA) |
| +2.5 | +2.5 | D (±20µA) | 0 | +2.5 | 50 | 0 |
| +6.5 | +2.5 | D (±20µA) | +1.5 | +6.5 | 50 | +20 |
| -1.5 | +2.5 | D (±20µA) | -1 | -1.5 | 50 | -20 |
| -1.5 | +2 | D (±20µA) | -0.875 | -1.5 | 50 | -17.5 |
FIMV模式与FIMI模式的反馈环路相同,施加电流的等式也相同。对于FIMV模式,MMODE置为1。如 图4 所示,由于S5置1,MEAS引脚监测DUT电压。
表5可作为FIMV设置实例,它们的区别在于V(MEAS)列和DUT电压列的数值一样。换句话说,MEAS引脚用于监测DUT输出。

图4. 加流测压(FIMV).
该应用笔记通过简单的等效电路图介绍了MAX9979 PMU的四种操作模式:FVMI、FVMV、FIMI和FIMV。PMU的这些模式使得MAX9979大大提高了用户设计的灵活性,详细信息请参考MAX9979和 MAX9979EVKIT 数据资料。
社群二维码
关注“华强商城“微信公众号
Copyright 2010-2023 hqbuy.com,Inc.All right reserved. 服务热线:400-830-6691 粤ICP备05106676号 经营许可证:粤B2-20210308