摘要: 引脚兼容和插入式可替换许多传统的光耦合器,支持3.75kVRMS。
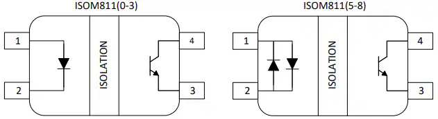
德州仪器ISOM8110单通道光模拟器是引脚兼容和插入式可替换的许多传统的光耦合器,提供增强现有的系统,而不需要重新设计PCB。该模块具有二极管仿真器输入和晶体管输出,支持3.75kV(RMS)隔离等级。与光耦合器相比,单通道光模拟器具有可靠性和性能优势。其优点包括高带宽、低关断延迟、宽-55°C至125°C温度范围和低功耗。其他优点包括严格的电流传输比(CTR)和过程控制,导致零件到零件的倾斜很小。ISOM8110光模拟器非常适合电源反馈设计,工业控制器,电机驱动器和工厂自动化应用中的I/O模块。
插入式替换和引脚到引脚升级到行业标准的光电晶体管光耦合器
单通道二极管仿真器输入
在I(F) = 5mA, V(CE) = 5V时,CTR为100% ~ 155%
高集电极-发射极电压:V(CEO)(最大)= 80V
坚固的隔离屏障
3750V(RMS)隔离等级
500V(RMS), 707V(PK)工作电压
高达10kV浪涌能力
在V(CE) = 10V, I(C) = 2mA, R(L) = 100欧姆时的典型响应时间为3µs
安全相关认证计划
UL 1577认证,3750V(RMS)隔离
DIN EN IEC 60747-17 (VDE 0884-17)每VDE的一致性
IEC 62368-1, IEC 61010-1认证
CQC GB 4943.1认证
温度范围-55℃~ 125℃
开关电源
可编程逻辑控制器(PLC)
电机驱动I/O和位置反馈
工厂自动化
数据采集
HEV/EV电池管理系统(BMS)


社群二维码
关注“华强商城“微信公众号
Copyright 2010-2023 hqbuy.com,Inc.All right reserved. 服务热线:400-830-6691 粤ICP备05106676号 经营许可证:粤B2-20210308