摘要: 具有多功能降压转换器和高侧和低侧功率mosfet。
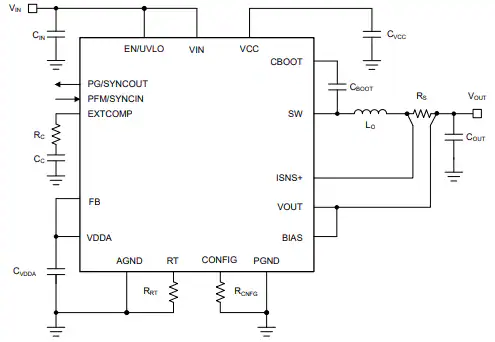
德州仪器LM708x0-Q1 DC-DC降压转换器是一种低静态电流同步降压转换器,设计用于在4.5V至80V输入电压范围内工作。这些转换器配置为在3.3V, 5V和12V固定输出电压或0.8V和55V之间的可调输出时提供高达8A的输出电流。一对LM708x0-Q1转换器可以设置为交错模式(并联输出),具有精确的电流共享,适用于需要高达16A输出电流的应用。这些变换器采用峰值电流模式控制结构,易于环路补偿和快速瞬态响应。LM708x0-Q1转换器符合AEC-Q100汽车应用标准。
LM708x0-Q1转换器具有双随机扩频(DRSS)功能,结合了低频三角形和高频逐周期随机模块,可增强宽频段的EMI性能。这些转换器采用6mm x 6mm QFN-29封装。这些转换器用于汽车电子系统、信息娱乐、集群和高级驾驶辅助系统(ADAS)。
AEC-Q100汽车应用合格:
设备温度等级1:环境工作温度范围为-40℃~ 125℃
多功能降压控制器和强大的功率mosfet:
2.3μA关机模式电流
4.5V至80V宽输入电压范围
双相操作,使输出电流高达16A
1%精度,3.3V, 5V, 12V固定或可调输出0.8V至55V
采用6mm x 6mm热优化,符合RoHS标准,QFN-29封装,无铅电镀
优化的低EMI要求:
引脚可选±8%双随机扩频减少峰值发射
引脚可配置AUTO或FPWM操作
200kHz至2.2MHz开关频率范围
促进CISPR 25 5类合规
固有保护功能,稳健设计;
使能,电源良好,热关机
内部打嗝模式过流保护
内部或外部回路补偿
汽车电子系统
信息娱乐和集群
高级驾驶辅助系统(ADAS)


社群二维码
关注“华强商城“微信公众号
Copyright 2010-2023 hqbuy.com,Inc.All right reserved. 服务热线:400-830-6691 粤ICP备05106676号 经营许可证:粤B2-20210308