电子元器件产业互联网平台
一站式电子元器件采购平台
元器件移动商城,随时随地采购
半导体行业观察第一站!
专注电子产业链,坚持深度原创
电子元器件原材料采购信息平台
使用高侧开关将电池连接到负载的简单应用。应用设计与短路保护包括。
德州仪器公司提供其TLV314, 3 MHz,低功耗,低噪声,RRIO, CMOS运算放大器,用于成本敏感系统
几乎所有运放数据表都有典型特性曲线,显示放大器总谐波失真(THD)作为频率的函数
意法半导体的运算放大器提供了每通道920 nA的超低功耗,最大功耗为1.3µA
单电源电压低至1.8V。
设计说明说明如何延长软启动周期。四个外部组件扩展了升压控制器的软启动。
高精度,零漂移,低输入偏置电流运放,提供最先进的性能。
具有20MHz的高增益带宽,快速转换率,低噪音,和增强的C-Drive 。
以AD8011运算放大器驱动AD876 A/D的应用为例,展示了新一代ic的优势和实际问题。
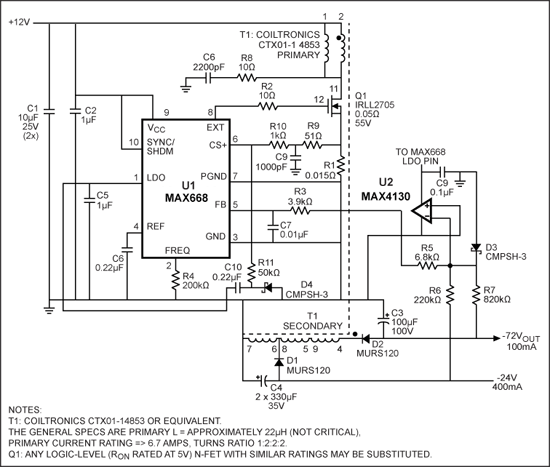
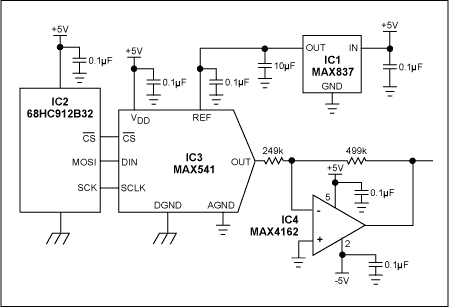
本设计思想描述了一个简单的电路,从单电源DAC产生可编程负控制电压。
圣邦微电子(SGMICRO)最新推出的SGM8041单通道超低功耗运算放大器,静态电流710nA,最大失调电压2.5mV,温度漂移2.5μV/℃,主要应用于对产品功耗有严格要求的领域。SGM8041的输入电压为1.4V~5.5V,增益带宽积为14.5KHz,速率为3.3V/ms,共模抑制比为84d...
单通道和双通道精度,低电压CMOS运算放大器优化为低噪声和宽带宽。
德州仪器提供了LMC6482超低偏置电流,精密CMOS轨到轨输入和输出运算放大器
德州仪器提供OPAx187μ1 V Vos,μV / 0.005°C,轨到轨输出,低功耗36 V零点漂移运算放大器
TLV9004是一款具有轨至轨输入和输出摆幅功能的四通道低压(1.8 V至5.5 V)运算放大器。它的目标是用于空间受限的应用,例如烟雾探测器,可穿戴电子设备以及需要低压操作和高电容负载驱动的小型设备。
Copyright 2010-2023 hqbuy.com,Inc.All right reserved. 服务热线:400-830-6691 粤ICP备05106676号 经营许可证:粤B2-20210308
登录
请问您是:
采购商 工程师 在校学生 其他
您希望看到什么内容:
电子资讯 技术文章 PDF资料 电子论文 其他