电子元器件产业互联网平台
一站式电子元器件采购平台
元器件移动商城,随时随地采购
半导体行业观察第一站!
专注电子产业链,坚持深度原创
电子元器件原材料采购信息平台
[导读] 差分放大电路中单端输出是对地输出,是不平衡输出,而双端输出的输出端可以浮地,这时可构成平衡输出。还有就是双端输出的浮地阻抗比单端输出大一倍。电路如右图所示,为双端输入、单端输出差分放大电路。由于电路参数不对称,影响了静态工作点和动态参数。
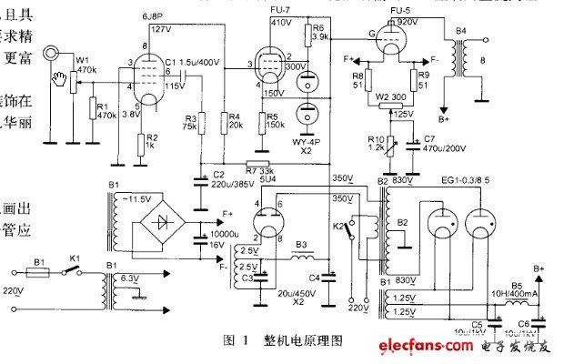
[导读] FU-5直耦甲类音频放大器电路
基本的共射放大电路如图所示,在模电书里应该经常遇见,不过那时更多的是分析静态工作点,交、直流放大倍数,然而在真正的电路设计中,R1和R2的取值范围应该是多少呢?或者说它们应该如何取值呢?
[导读] 直接耦合放大电路 级与级之间不经电抗元件而直接连接的方式,称为直接耦合。 能够放大变化缓慢的信号
若反馈信号取自输出电压信号,则称为电压反馈;若反馈信号取自输出电流信号,则称为电流反馈。通常,采用将负载电阻短路的方法来判别电压反馈和电流反馈。具体方法是:若将负载电阻RL短路,如果反馈作用消失,则为电压反馈;如果反馈作用存在,则为电流反馈。
Copyright 2010-2023 hqbuy.com,Inc.All right reserved. 服务热线:400-830-6691 粤ICP备05106676号 经营许可证:粤B2-20210308
登录
请问您是:
采购商 工程师 在校学生 其他
您希望看到什么内容:
电子资讯 技术文章 PDF资料 电子论文 其他