电子元器件产业互联网平台
一站式电子元器件采购平台
元器件移动商城,随时随地采购
半导体行业观察第一站!
专注电子产业链,坚持深度原创
电子元器件原材料采购信息平台
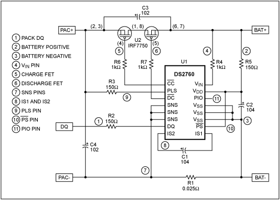
DS2760和DS2761电池监视器和保护器是电池管理ic,主要适用于单节锂离子电池组应用。虽然这些设备主要用于单小区应用,但也可用于多小区应用。本应用笔记向用户演示了如何在多单元应用中使用DS2760或DS2761,包括必要的电路修改和设备在多单元环境中的功能限制。下面给出了DS2760或DS2761电池监视器的示例电路以及推荐的设备配置。
本应用说明向读者介绍如何正确测试包含达拉斯半导体DS2760电池监视器和保护器的电路板和电池组。提供了一个循序渐进的测试程序,可以遵循,以确保电路板和电池组已正确组装。此外,本说明还指导读者如何正确校准DS2760电池监视器上的高精度电流A/D转换器,一旦它组装成电池组。包括电流偏置和电流增益校准的程序。
本应用说明描述了DS2760电池监视器和保护器与DS2761电池监视器和保护器之间的区别。它详细描述了每种差异,并指出在DS2760与其前身DS2761之间切换需要对现有设计进行哪些更改(如果有的话)。
Copyright 2010-2023 hqbuy.com,Inc.All right reserved. 服务热线:400-830-6691 粤ICP备05106676号 经营许可证:粤B2-20210308
登录
请问您是:
采购商 工程师 在校学生 其他
您希望看到什么内容:
电子资讯 技术文章 PDF资料 电子论文 其他