摘要: 这种廉价的峰值检测器使用数字电位器和比较器来实现零输出下垂。
该电路使用一个数字电位器(pot)和一个比较器,具有通常不与传统使用整流器和采样保持器(S/H)的峰值检测器相关联的无电压操作。
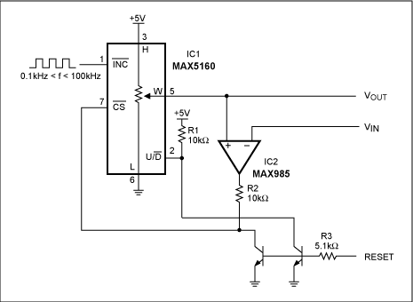
大多数峰值检测器采用整流器和采样保持电路,这很容易导致输出下降。在另一种方法中,如下图所示,使用带有伺服回路的5位数字电位器来创建具有逻辑电平复位输入和无输出下垂的廉价峰值检测器。
IC1的芯片选择输入的比较器控制确保数字电位器仅在V(IN)超过当前锁存的V(OUT)电平时才激活,并且R1确保电位器向上(而不是向下)递增。当V(I)高于V(OUT)时,比较器输出(IC2)低摆并选择IC1,允许雨刷位置随着时钟(INC*)的每次高到低转换而向上增加。当V(OUT)达到V(IN)时,比较器输出变高并将V(OUT)锁存在该电平。
V(OUT)的范围在连接到数字锅的上极值和下极值的电压水平之间(在这种情况下为5V和0V),以32个等间隔的增量。通过减小V(OUT)范围,可以减小LSB的大小,从而提高输出分辨率。
大多数峰值检测器采用电容器来保持输出电压,并且由电容器泄漏电流引起的V(OUT)的下垂(缓慢变化)在低频或低占空比信号中特别明显。这种电路的主要优点是完全没有这种输出垂降。它可以无限期地保持输出水平,使其作为长期记忆有用。

与使用电容保持输出电压的峰值检测器不同,这种设计包括一个数字电位器(IC1),它可以无限期地保持输出电平,没有下降。
*这表示信号的逆。
这篇文章的类似版本出现在2000年5月15日的《电子设计》杂志上。
社群二维码
关注“华强商城“微信公众号
Copyright 2010-2023 hqbuy.com,Inc.All right reserved. 服务热线:400-830-6691 粤ICP备05106676号 经营许可证:粤B2-20210308