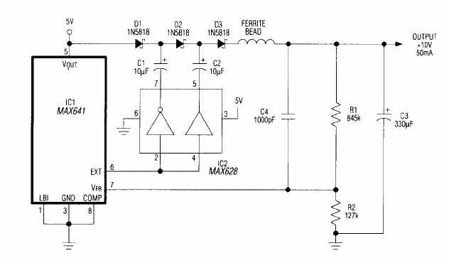
摘要: 图1的DC-DC转换电路用电压三倍器代替通常与开关稳压器IC1相关的外部电感和二极管。
图1的DC-DC转换电路用电压三倍器代替通常与开关稳压器IC1相关的外部电感和二极管。mosfet驱动芯片(IC2)中的反相和非反相驱动器激活二极管/电容三倍网络(D1-D3, C1-C3)。与基于单极性驱动器的电荷泵相比,IC2的缓冲/逆变器组合使该电路能够用更少的部件提供更多的电流。

该升压开关稳压器中的二极管-电容三倍器网络从5V输入产生10V,并提供50mA
IC1内的50kHz振荡器产生EXT信号(引脚6),IC2将其转换为三倍器的驱动信号(180°失相)。电容器中产生的充放电动作每20µs向C3充电10V。对于50mA负载,铁氧体磁珠将输出纹波限制在20mV(P-P)左右。
如图所示的5V-in, 10V-out配置的转换效率(图2)约为70%。您应该使用低esr电容器和肖特基二极管,以确保50ma输出能力。电阻R1和R2决定V(OUT),其范围可高达15V,输出电流比例较低:R(1) = R(2)[(V(OUT)/1.31V)-1]。

图2、图1电路的DC-DC转换效率随负载电流的变化如图所示
社群二维码
关注“华强商城“微信公众号
Copyright 2010-2023 hqbuy.com,Inc.All right reserved. 服务热线:400-830-6691 粤ICP备05106676号 经营许可证:粤B2-20210308