摘要: 数字电位器的按钮控制使该电路能够控制开关转换器的调节输出。
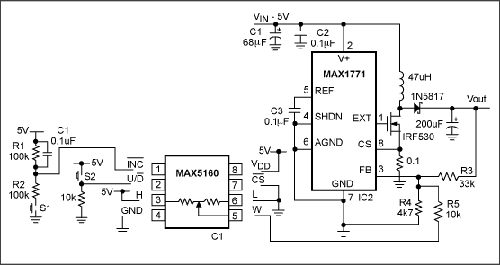
数字控制电位器对产生控制电压很有用,但它们通常在微控制器的指导下工作。按钮控制更简单,但数字仪的输入没有开关脱扣能力,它的上下控制不是特别适合按钮。应用程序注释也不支持这类应用程序(数字器的按钮控制)。图1说明了将数字仪连接到升压转换器所涉及的问题。

图1所示、数字电位器(IC1)和两个按钮(S1和S2)可以让您在任意方向调整该开关转换器(IC2)的调节输出电压
如图所示(IC1)的端到端电阻为100k欧姆。通过按下U/D按钮(S2)将U/D引脚拉高,然后通过脉冲按钮S1对INC输入进行脉冲,以增加雨刷器(W)的位置。同样,通过释放S2和脉冲S1来减小雨刷位置。
延时网络(R1、R2和C1)掩盖了S1上的开关反弹,否则将在V(DD)和0V之间切换雨刷位置。随着S1的抑制,电容器C1通过R2充电所需的时间导致INC引脚缓慢地斜坡到0V,从而消除S1中发生的任何反弹的影响。应用于INC的信号上的这个时间常数要求您按下S1几毫秒后才会产生任何效果。
IC1有l、M和n三个版本,分别对应端到端电阻50欧姆、100k欧姆和200k欧姆。这个电路使用M版本,但选择没有什么区别。开关转换器(IC2)连接在标准升压转换器配置中,输出电压为12V。使用下式设置不连接数字槽的IC2输出电压:

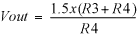
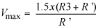
将IC1的雨刷通过一个10k的电阻连接到IC2的FB节点,根据IC1的雨刷上的电压反馈。精确设置输出电压的方程是一个复杂的方程,它包括反馈电阻和数字仪的电阻,但可以通过计算雨刷设置的极值处的电压来简化。因此,若R′等于R4和R5并联时的电阻,则IC2的最大输出电压设为

MAX5160雨刷设置为5V时,通过对反馈节点的电压求和可以计算出最小输出电压:

它等于

注意,升压转换器的输出电压不能调整到低于其输入电压。(否则,你可能会花一个小时想知道为什么你的调整电压没有下降到计算的0.48V。)设R5 = 10k, V(min)和V(max)的经验值如下:
V(min) = 4.93V
V(max) = 16.84V
                        社群二维码
                        关注“华强商城“微信公众号
Copyright 2010-2023 hqbuy.com,Inc.All right reserved. 服务热线:400-830-6691 粤ICP备05106676号 经营许可证:粤B2-20210308