电子元器件产业互联网平台
一站式电子元器件采购平台
元器件移动商城,随时随地采购
半导体行业观察第一站!
专注电子产业链,坚持深度原创
电子元器件原材料采购信息平台
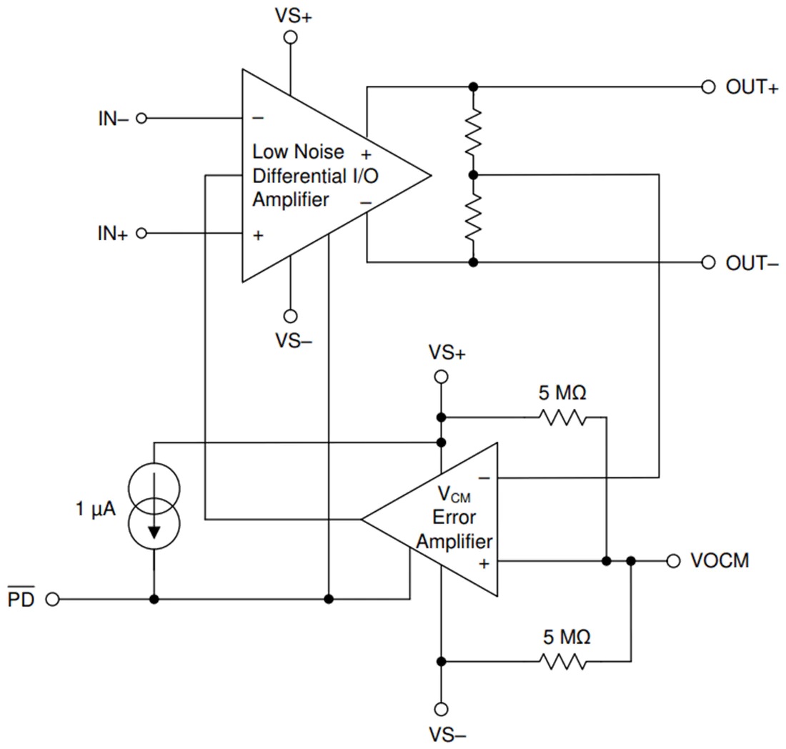
德州仪器DRV2901 ppm - input压电换能器驱动器是一款高性能的透镜清洗换能器驱动器。
该驱动器集成了7个mosfet,最多可用于42个LED点或14个RGB LED。
德州仪器TPS63900高效同步降压升压转换器具有极低的静态电流(典型75nA)。该设备具有从1.8V到5V的32个用户可编程输出电压设置。动态电压缩放特性允许应用程序在运行期间在两个输出电压之间切换,例如,通过在待机运行期间使用较低的系统...
德州仪器(TI)TMS320F2838x C2000 32位微控制器(MCU)是功能强大的32位浮点MCU,设计用于高级闭环控制应用。德州仪器(TI)F2838x支持双核C28x架构以及新的连接管理器,可减轻关键通信任务的负担,从而显着提高系统性能。
德州仪器(TI)OPA1637音频全差分放大器是一种低噪声,低总谐波失真(THD),全差分Burr-Brown音频运算放大器。它可以轻松过滤和驱动全差分音频信号链。OPA1637还将单端信号源转换为高保真模数转换器(ADC)所需的差分输出。
德州仪器(TI)AMC3330精密隔离放大器具有完全集成的隔离式DC / DC转换器,该器件允许从设备低端进行单电源操作。增强型电容隔离栅已通过VDE V 0884-11和UL1577认证。
作为芯片组的一部分,它可以实现高分辨率,高性能的前照灯系统。
德州仪器TPS546C20AEVM1-PWR746 Buck变换器评估模块(EVM)是用于评估TPS546C20A。TPS546C20A是一个具有PMBus接口的可堆叠同步降压器件,可以在标称4.5V到18V电源下工作。两个分离的pmbus...
德州仪器提供LM5176 55 V宽VIN同步4开关buck-boost控制器
德州仪器公司bq25611DEVM电池充电器评估模块(EVM)是为评估bq25611D设备而设计的。bq25611D是一款3A单电池充电器,适用于低功耗便携设计的动力银行应用。OTG的反向同步升压操作和正向降压模式操作允许控制向外围供电设备...
该器件设计用于驱动高达1700V的SiC mosfet和igbt。
驱动至少8欧姆阻抗的扬声器,同时消耗总PCB面积小于37mm2。
将两个正极触发d型触发器集成在一个方便的设备中。
德州仪器ADS7038Q1EVM-PDK性能演示套件(PDK)是一个完全组装的评估平台,旨在突出ADS7038-Q1的功能和各种操作模式。这些特性和模式使ADS7038-Q1适合于超低功耗、小型传感器监测应用。附带的精密ADC主板(PAMB...
德州仪器bq25872EVM-813充电器评估模块(EVM)是一个完整的充电器模块评估bq25872。bq25872是一款高度集成的1芯锂离子和锂聚合物电池WCSP封装电池开关。该模块包括用于测试的所有信号的测试点。该模块还包括用于不同电路...
Copyright 2010-2023 hqbuy.com,Inc.All right reserved. 服务热线:400-830-6691 粤ICP备05106676号 经营许可证:粤B2-20210308
登录
请问您是:
采购商 工程师 在校学生 其他
您希望看到什么内容:
电子资讯 技术文章 PDF资料 电子论文 其他