电子元器件产业互联网平台
一站式电子元器件采购平台
元器件移动商城,随时随地采购
半导体行业观察第一站!
专注电子产业链,坚持深度原创
电子元器件原材料采购信息平台
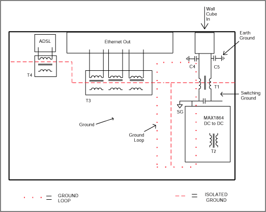
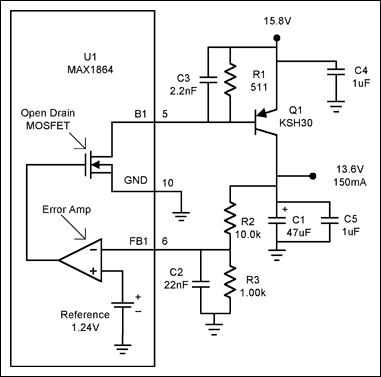
提供MAX1864辅助线性稳压器降噪的详细信息和原理图。这种技术可以应用于任何使用外通晶体管的线性稳压器。
降低MAX1864 ADSL调制解调器电源的噪声。
电子表格计算线性稳压器和降压稳压器的补偿分量。MAX1864和MAX1865 xDSL电缆调制解调器电源的特点。
详细讨论了如何在MAX1864的线性稳压器控制器中增加限流或回退限流。可用于其他分立稳压器设计,如MAX1865, MAX1964, MAX1965, MAX8513和MAX8514。显示测试c
Copyright 2010-2023 hqbuy.com,Inc.All right reserved. 服务热线:400-830-6691 粤ICP备05106676号 经营许可证:粤B2-20210308
登录
请问您是:
采购商 工程师 在校学生 其他
您希望看到什么内容:
电子资讯 技术文章 PDF资料 电子论文 其他